
标准版
【课程设计】指针表型燃气报警器 47415Y
2.9k
0
0
3
简介
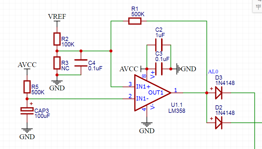
mcu太贵的时代,用模拟电路,指针表。实现燃气报警。4-20mA输出。 主要学习运放电路。
简介:mcu太贵的时代,用模拟电路,指针表。实现燃气报警。4-20mA输出。 主要学习运放电路。开源协议
:GPL 3.0
创建时间:2021-05-14 15:00:53更新时间:2022-04-12 19:30:53
描述
设计图
未生成预览图,请在编辑器重新保存一次BOM
暂无BOM
克隆工程添加到专辑
0
0
分享
侵权投诉
工程成员
知识产权声明&复刻说明
本项目为开源硬件项目,其相关的知识产权归创作者所有。创作者在本平台上传该硬件项目仅供平台用户用于学习交流及研究,不包括任何商业性使用,请勿用于商业售卖或其他盈利性的用途;如您认为本项目涉嫌侵犯了您的相关权益,请点击上方“侵权投诉”按钮,我们将按照嘉立创《侵权投诉与申诉规则》进行处理。
请在进行项目复刻时自行验证电路的可行性,并自行辨别该项目是否对您适用。您对复刻项目的任何后果负责,无论何种情况,本平台将不对您在复刻项目时,遇到的任何因开源项目电路设计问题所导致的直接、间接等损害负责。


评论