
三路正负电源
简介
采用DC12V供电,可输±5V,±2..5V,±1..25V,三路正负电压。
简介:采用DC12V供电,可输±5V,±2..5V,±1..25V,三路正负电压。开源协议
:Public Domain
描述
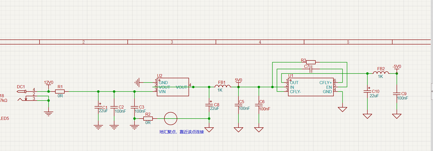
正负5v分析:

使用了1117,原因是可输出比较大的电流,这里的R2把电源地和模拟地隔开,因为怕纹波干扰,运放供电需要比较干净的电压,后级输出都用到了Π型滤波,进一步减少纹波,这两个电路都是按照数据手册画的。
正负2.5V电路:

这里用了TL431和三极管搭配实现扩流,需要注意的是输出的电容不要太小,不然会震荡,还有就是基极偏置电阻的大小,选取要合理,我是参考数据手册的,5V电压流入R4,经过Q1的基极此时Q1导通,输出大于431基准电压,反馈给431的R脚,那么通过431内部反馈给431的K极,使得K极电位下降,输出也固然下降,最终到达一个平衡点,也就是输出等于431的基准电压,2.5V
另外的-2.5V电压的分析也相同,这里不再分析
正负1.25V电路:

因为我手上没有输出1.25V的LDO,所以用到了运放,这种电路我也是经常使用,特点的能输出稍微大一点的电流,并且输出电压稳定,这里主要是用到了MOS管做反馈,当7脚电压瞬时增加,C18上的电压也增加,反馈到运放的6脚,构成负反馈闭环,这实际上就是一个电压跟随器,用mos管的原因是为了输出较大电流.
接下来看看测试的图片:
(负电源和正电源不是那么对称,是因为5V不是标准的5V,还有电荷泵有误差)






设计图
未生成预览图,请在编辑器重新保存一次BOM
暂无BOM
克隆工程工程成员
知识产权声明&复刻说明
本项目为开源硬件项目,其相关的知识产权归创作者所有。创作者在本平台上传该硬件项目仅供平台用户用于学习交流及研究,不包括任何商业性使用,请勿用于商业售卖或其他盈利性的用途;如您认为本项目涉嫌侵犯了您的相关权益,请点击上方“侵权投诉”按钮,我们将按照嘉立创《侵权投诉与申诉规则》进行处理。
请在进行项目复刻时自行验证电路的可行性,并自行辨别该项目是否对您适用。您对复刻项目的任何后果负责,无论何种情况,本平台将不对您在复刻项目时,遇到的任何因开源项目电路设计问题所导致的直接、间接等损害负责。


评论