
开源协议
:BSD
描述
一、作品简介
例如,可以包括但不局限于以下内容:
1.作品的整机外观图片或焊接组装好的PCBA图片;
图1 PCBA_3D正面图
图2 PCBA_3D背面图
图3 PCBA_实物图正面


图5 PCBA_实物图带底壳
2.作品的研究背景、目的和功能、市场应用前景;
研究背景:
目前在诸多工业手持设备的操作中,多数操作还是设备自带的外部硬按键方式完成相关动作,有些设备的操作还较为单一、并且多次重复一样的一系列的操作,这使得操作人员操作起来较为乏味、枯燥、而且容易出错及效率低等一系列问题出现,这时此工具的出现就显得格外有意义。
研究目的:
因某些工业手持设备操作时需要长期的、大量的、重复性的按一定路径完成相应的按键操作,此工具能够代替操作人员完成这一系列的操作,而且不需要操作人员始终参与。可以真正自动化的通过本工具完成这些按下按键才能操作设备的功能,如本文作者就需要对某些手持工业设备按一定路径进行浏览数据、扫描数据、破解协议等操作,可以解决人员操作的枯燥乏味、容易出错效率低等问题。
工具功能:
本工具通过嵌入式程序设置固定编码来代替相应按键的指令,用MCU控制多路单刀继电器的吸合代表相应按键的按下(如最基本最简单的上、下、左、右、确认、退出等),可通过简单调整,控制功能更为强大的多按键的各种设备,同时还伴有相应指示灯提示相应按键的按下,通过工具串口接收相应的操作代码或增加上位机软件,把一系列动作指令编写成XML文件,可通过上位机软件完全快速的、准确的完成相应功能。
市场应用前景:
它的应用非常广泛,小到游戏设备、大到工业技师应用的手持设备或者大型工业设备以及多按键操作的仪器仪表。通过稍加改动或改变相应的嵌入式程序可代替各种设备的重多按键操作,故有很大的市场应用空间。
3.作品在创新性、趣味性、实用性甚至公益性方面,有哪些亮点可体现?
本工具通过驱动相应继电器代替设备按键完成一系列按键功能,效率高且不易出错,通过对某一固定设备的按键按下动作时间调整好相应驱动延时程序即可应用。下班后可在无人员操作的情况下自动工作,第二天上班可收集劳动成果,趣味性较强,操作方便,更具实用价值等亮点。
二、系统构架图
用流程图或思维导图等形式,描述您的作品的组成构架,即方案图。

图1 系统方案图
三、硬件部分的描述
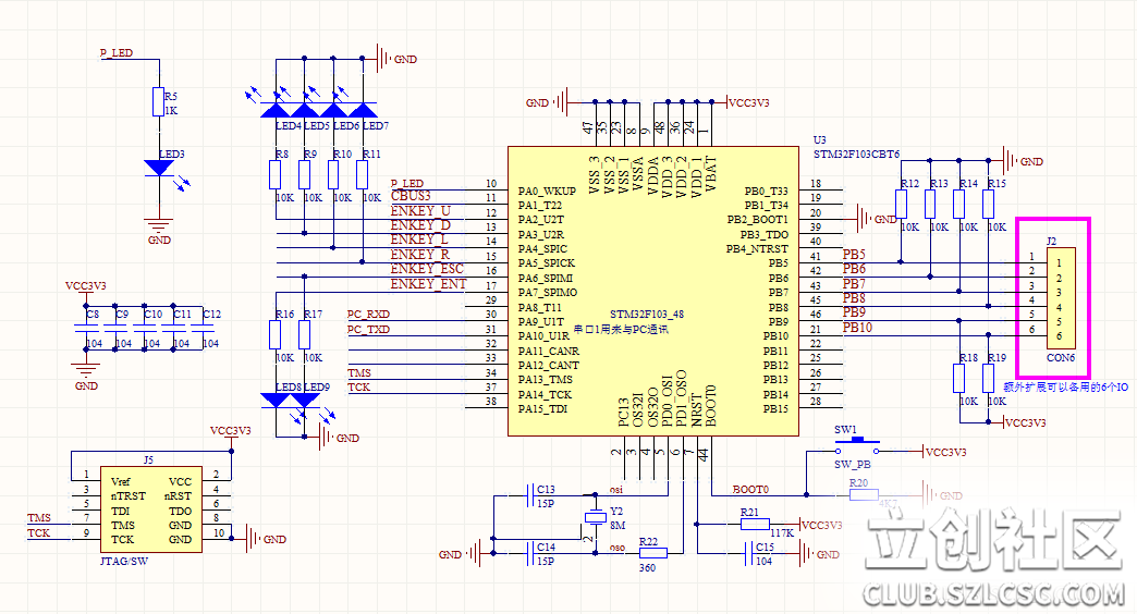
1.附上原理图&PCB实物图的图片或者源文件(官方建议大家尽量用源文件上传),如果是图片,请确保图片是清晰可辨的;
模拟硬件按键工具原理图.rar (下载次数:1649)

图1 系统电源&上电软启动原理图

图2 串口通讯原理图

图3 处理器原理图

图4 驱动&继电器&输出连接器原理图
模拟硬件按键工具PCB原文件.rar (下载次数:1237)

图6 PCB背面实物图
2.用文字把该作品的实现原理、系统的工作过程大致讲解一下。
1. 图1为系统电源及上电软启动原理图,本工具通过USB串口线连接PC端USB接口,从而提供5V电源,经上电软启动电路后通过AMS1117-3V3
转换输出3.3V,为系统供电,同时USB接口也作为PC端与工具上处理器之间通讯的接口。
2). 图2为串口通讯原理图,本工具通过USB串口线连接PC端USB接口,经过串口芯片FT232RL实现PC串口端与工具处理器通讯。
3). 图3为处理器及控制的外围电路原理图,除了处理器的最小系统外,串口1(PA9,PA10)用来与PC通讯,PA1用来读取工具串口CBUS3的状态,
可在上位机上显示工具在线状态。PA2-PA6用来控制大电流驱动器ULN2003,从而驱动后级继电器的正常吸合,并伴有相关指示灯,J2为可扩展的
预留接口。
4). 图4为驱动器、继电器、输出连接接口原理图,ULN2003用来控制驱动继电器,输入低电平,输出高电平。图4中所有继电器的1号引脚通过J1位
连接器连接所控制工业设备相应按键的常态端,所有继电器的2号引脚通过J4位连接器连接所控制工业设备相应按键的触发端。
四、材料清单(BOM列表)
列出您这个作品所用到的主要器件(关键器件即可),比如单片机&ARM芯片、专用集成芯片(ASIC)、传感器、功能模块等。
如果所列出的芯片是来自我们立创商城上的,最好能写出该器件的商品编号或附上对应购买链接。

关键器件BOM列表
STM32F103CBT6购买链接:
http://www.szlcsc.com/product/details_8796.htmlFT232RL购买链接:
http://www.szlcsc.com/product/details_9194.html
单刀继电器购买链接:
http://www.szlcsc.com/product/details_11039.htmlULN2003购买链接:
http://www.szlcsc.com/product/details_7989.htmlAMS1117-3V3购买链接:
http://www.szlcsc.com/product/details_24724.html
NTF2955购买链接:
http://www.szlcsc.com/product/details_17950.html
B型USB母座购买链接:
http://www.szlcsc.com/product/details_2718.html
B型钽电容购买链接:
http://www.szlcsc.com/product/details_2718.html
五、软件部分的描述(选填)
如果您的作品涉及到软件,请列出作品对应的软件工作流程图,及关键部分的例程、源码(如果您想开源的话请上传全部源码)。
程序源码_project.rar (下载次数:1132)
图一 软件工作流程图


图二 嵌入式主程序
六、作品演示
请上传您的作品的功能演示到腾讯视频,并编辑到本楼(或附上视频链接)。按要求上传视频可获得5分,具体详见活动规则。
https://v.qq.com/x/page/z0532pmhfkf.html
七、总结
例如您在完成该作品过程中的一些体会、碰到的技术问题或调试经验、作品的未来规划,及对我们主办方的建议和意见等。
感谢各位评委老师的审阅!设计该作品的初衷在于一些自带按键的手持操作设备,因某些需要反复读取采集设备中的数据信息,经常按照一定的路径重复按下相关按键,故设计此工具用于替代硬件按键操作。
调试时需要弄清楚所要替代设备按键操作的键盘触控方式,并将相关引脚接出引线,例如本次例程中的设备,有的键盘是矩阵式键盘有的是非矩阵式键盘;另一个需要注意的细节是设备上按下按键的灵敏度,调整好工具端相应的延时。因工具端程序操控按键灵敏度较高,当接收到按键需求,延时函数一定要调好,以此保证不会多次按下按键的误操作。
当访问设备路径及菜单层数较多时,我们可以下载一个按键精灵,将我们需要重复操作的指令编写成脚本文件,我们运行事先编写完成的或录制的脚本文件就可以自动访问各种设备中的数据。
更多项目详情见链接:http://club.szlcsc.com/article/details_4595_1.html
本项目归立创社区“一路的精彩”所有
设计图
未生成预览图,请在编辑器重新保存一次BOM
暂无BOM
克隆工程知识产权声明&复刻说明
本项目为开源硬件项目,其相关的知识产权归创作者所有。创作者在本平台上传该硬件项目仅供平台用户用于学习交流及研究,不包括任何商业性使用,请勿用于商业售卖或其他盈利性的用途;如您认为本项目涉嫌侵犯了您的相关权益,请点击上方“侵权投诉”按钮,我们将按照嘉立创《侵权投诉与申诉规则》进行处理。
请在进行项目复刻时自行验证电路的可行性,并自行辨别该项目是否对您适用。您对复刻项目的任何后果负责,无论何种情况,本平台将不对您在复刻项目时,遇到的任何因开源项目电路设计问题所导致的直接、间接等损害负责。


评论