【南京邮电电赛】射极跟随器
简介
在晶体管放大电路与其他电路模块的连接中,时常会出现负载设置不当导致的各种问题,这时在其中串上一个射极跟随器就能很好的解决。
简介:在晶体管放大电路与其他电路模块的连接中,时常会出现负载设置不当导致的各种问题,这时在其中串上一个射极跟随器就能很好的解决。开源协议
:BSD
描述
题目要求:实现2vpp信号输入,几乎无电压增益,仅有电流增益,无明显失真输出。
获奖信息:校级一等奖。
队伍信息:彭佩瑶、王世远、葛涵
指导老师:郝学元、戴海鸿
2019年全国大学生电子设计竞赛设计报告
一、 设计方案工作原理
1.预期实验目标定位
制作一个放大器非线性失真研究装置,将频率1kHz、峰峰值 20mV 的正弦波信号进行放大,输出无明显失真以及四种失真波形,将以上五种波形进行采集并计算输出电压的“总谐波失真”的近似值,信号状态选择以及输出“总谐波失真”的近似值显示均在串口屏上实现。
二、系统流程分析
整个系统的流程图如图3-1所示:

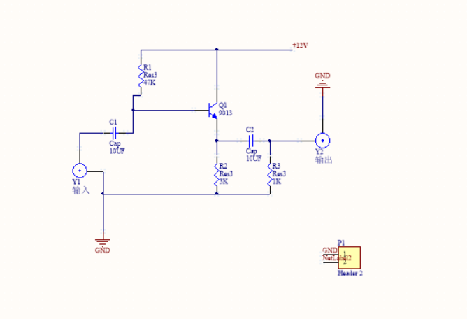
三、电路原理图

设计图
未生成预览图,请在编辑器重新保存一次BOM
暂无BOM
克隆工程知识产权声明&复刻说明
本项目为开源硬件项目,其相关的知识产权归创作者所有。创作者在本平台上传该硬件项目仅供平台用户用于学习交流及研究,不包括任何商业性使用,请勿用于商业售卖或其他盈利性的用途;如您认为本项目涉嫌侵犯了您的相关权益,请点击上方“侵权投诉”按钮,我们将按照嘉立创《侵权投诉与申诉规则》进行处理。
请在进行项目复刻时自行验证电路的可行性,并自行辨别该项目是否对您适用。您对复刻项目的任何后果负责,无论何种情况,本平台将不对您在复刻项目时,遇到的任何因开源项目电路设计问题所导致的直接、间接等损害负责。


评论