
【航顺训练营】基于HK32F030M的智能门禁系统
简介
基于HK32F030M的智能门禁系统
简介:基于HK32F030M的智能门禁系统开源协议
:GPL 3.0
描述
项目功能描述:
1、采用HK32F030M作为微型控制器,MDK5作为开发平台
2、采用涂鸦智能模块WB3S接入涂鸦平台
3、采用RC522模块识别射频卡
4、 OLED12832作为屏幕显示
5、FLASH采用24C02存储允许识别的IC卡卡号
6、按键实现密码输入、清除和确认
7、使用LED实现电源指示,无源蜂鸣器实现模拟门铃声音
8、继电器控制外部电磁锁的开启和关闭
设计思路:
这次的工程也是偏实用的,启发是上一次活动一位老哥做的门锁开关,刚好手头上也有很多闲置的模块,于是乎就想着自己做一个玩玩。
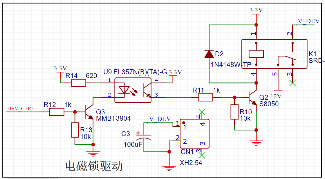
原理图分析:
大部分的电路都是照抄莫工的例程和模块设计,因此也不做过多的展示。

芯片供电采用ASM1117,电磁锁采用DC-DC12V供电,具体参考MT3608模块的设计。

继电器驱动采用光耦隔离,不过由于电磁锁还没到,因此没法证实功能正常,具体效果后面完成后会更新。
3D预览图如下:

外壳本来打算使用3D打印,但由于时间问题,最后还是选择了亚克力外壳,由于目前还没有到货,因此完整实物图就不展示了。
目前实物图如下:

功能实现:
连接外部电源,进入系统,通过按键选择进入管理员/刷卡门控/智能门控,三种模式。
当按下KEY1,系统进入管理员模式,输入设置好的管理员密码后,用户可以根据ID卡对用户信息进行录入和删除,录入卡片密码,并设置卡片对应的用户名称,设置完成,用户数据会保存到FLASH中,在每次上电时都会从FLASH中加载用户数据。
当按下KEY2,系统进入刷卡门控模式,当读卡器模块检测到外部卡片,检测到卡片后,若该ID卡已经录入到系统中,进入密码界面,用户通过按键KEY1~KEY3(输入、确认和清除)设置所录入的密码,若输入正确,则蜂鸣器门铃响起,电子锁打开。
当按下KEY3,系统进入智能门控模式,此时系统与涂鸦模组进行通信,当WIFI指示灯亮起时,用户可以通过APP端连接涂鸦模组,通过APP界面的开关可以实现智能开锁,并且系统也会通过涂鸦模组获取当前时间数据并以滚动刷新的方式显示在OLED屏幕上。
实物演示:
管理员模式见附件一,其余模式见附件二,由于电磁锁还没到货,因此使用指示灯代替效果,蜂鸣器实现响铃。
设计图
未生成预览图,请在编辑器重新保存一次BOM
暂无BOM
克隆工程知识产权声明&复刻说明
本项目为开源硬件项目,其相关的知识产权归创作者所有。创作者在本平台上传该硬件项目仅供平台用户用于学习交流及研究,不包括任何商业性使用,请勿用于商业售卖或其他盈利性的用途;如您认为本项目涉嫌侵犯了您的相关权益,请点击上方“侵权投诉”按钮,我们将按照嘉立创《侵权投诉与申诉规则》进行处理。
请在进行项目复刻时自行验证电路的可行性,并自行辨别该项目是否对您适用。您对复刻项目的任何后果负责,无论何种情况,本平台将不对您在复刻项目时,遇到的任何因开源项目电路设计问题所导致的直接、间接等损害负责。


评论