开源协议
:GPL 3.0
创建时间:2021-07-15 10:28:03更新时间:2021-10-13 19:48:39
描述
1、项目功能介绍
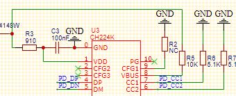
蓝牙+功放板,使用了PD诱导或DC口供电12V-24V
两路音频输入选择,自动切换音源(蓝牙优先级最高)
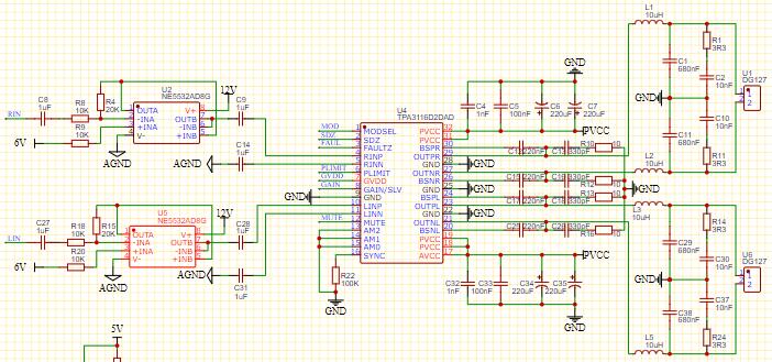
TPA3116,杰理蓝牙模块
2、项目属性
首次公开,非全原创
3、开源协议
GPL 3.0
4、硬件部分

使用CH224K诱导芯片,R2不接时。诱骗20V电压。

杰理蓝牙5.0模块,蓝牙连上设备时,LINK管脚输出高电平

CH442E,视频,音频信号切换模块。
通过配置IN脚电平达到选择信号源的目的(蓝牙芯片的LINK脚)

TPA3116模块+前级放大,参照多位开源大佬的电路以及官方开发板的电路
5、软件部分
没有
6、BOM清单
参照下面的bom表
7、大赛LOGO验证
暂无
8、演示您的项目并录制成视频上传
设计图
未生成预览图,请在编辑器重新保存一次BOM
暂无BOM
克隆工程添加到专辑
0
0
分享
侵权投诉
工程成员
知识产权声明&复刻说明
本项目为开源硬件项目,其相关的知识产权归创作者所有。创作者在本平台上传该硬件项目仅供平台用户用于学习交流及研究,不包括任何商业性使用,请勿用于商业售卖或其他盈利性的用途;如您认为本项目涉嫌侵犯了您的相关权益,请点击上方“侵权投诉”按钮,我们将按照嘉立创《侵权投诉与申诉规则》进行处理。
请在进行项目复刻时自行验证电路的可行性,并自行辨别该项目是否对您适用。您对复刻项目的任何后果负责,无论何种情况,本平台将不对您在复刻项目时,遇到的任何因开源项目电路设计问题所导致的直接、间接等损害负责。


评论