
标准版
【电子音乐盒】可以模拟任何乐器的音乐盒!
5.9k
0
0
7
简介
还在用蜂鸣器做音乐盒?毕设还没有着落?快进来看看适合新手diy的电子音乐盒吧!
简介:还在用蜂鸣器做音乐盒?毕设还没有着落?快进来看看适合新手diy的电子音乐盒吧!开源协议
:Public Domain
创建时间:2022-02-06 10:58:45更新时间:2022-02-10 09:37:12
描述

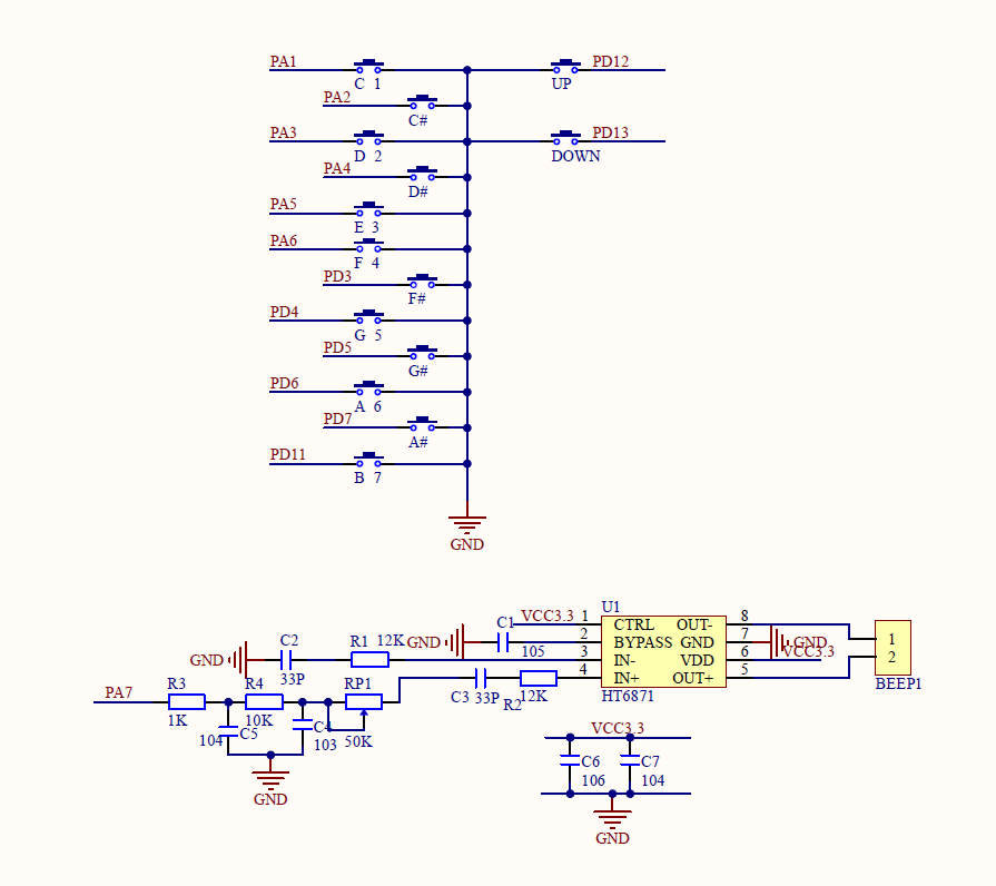
采用最小系统+按键+功放制作而成的电子音乐盒。
非常适合新手和在校大学生DIY。
音源:8000Hz*8bit*1S*36音符
mcu:stm32103最小系统(flash>300k) 外围:按键*14 功放芯片:ht6871 原理:按键或者简谱触发音符后,定时器控制pwm输出音频pcm数据。pwm二级滤波后经过功放推动喇叭发声。


附带视频链接:

设计图
未生成预览图,请在编辑器重新保存一次BOM
暂无BOM
克隆工程添加到专辑
0
0
分享
侵权投诉
知识产权声明&复刻说明
本项目为开源硬件项目,其相关的知识产权归创作者所有。创作者在本平台上传该硬件项目仅供平台用户用于学习交流及研究,不包括任何商业性使用,请勿用于商业售卖或其他盈利性的用途;如您认为本项目涉嫌侵犯了您的相关权益,请点击上方“侵权投诉”按钮,我们将按照嘉立创《侵权投诉与申诉规则》进行处理。
请在进行项目复刻时自行验证电路的可行性,并自行辨别该项目是否对您适用。您对复刻项目的任何后果负责,无论何种情况,本平台将不对您在复刻项目时,遇到的任何因开源项目电路设计问题所导致的直接、间接等损害负责。


评论