GPS定位器
简介
基于合宙Air820UG的码表设计,利用GPS实现定位、速度测量。
简介:基于合宙Air820UG的码表设计,利用GPS实现定位、速度测量。开源协议
:GPL 3.0
描述
基于合宙Air820UG的定位器,使用1.8寸ST7735屏幕作为显示终端,同时将位置数据通过串口发送到电脑,供上位机处理。使用按键进行交互
1.电源供电
ETA6002是一款带动态路径管理的开关型单节锂电池充电电路。ETA6002可提供最大2.5A的充电电流,特别适合移动电源、平板电脑等配备超大容量锂电池的设备。内部集成了大电流同步降压模块,充电控制模块,动态路径管理,输入限流自动检测,以及所有锂电池充电所需要的各种功能和各种保护电路,如涓流、恒流、恒压充电;电池过温保护;充电指示;充电电流设定无需昂贵的毫欧级电阻;充电时间过长关闭;IC短路保护和过温保护等。ETA6002的SYS和BATT双端口反向截止功能,也防止了输入接口短路时电池的反向倒灌。ETA6002还提供电池移除检测功能。
ISET为充电电流设置PIN脚,此引脚连接一电阻(Rset)到地来设定充电电流;充电电流设定公式为1V/Rset*1000(A)。
ETA6002典型应用电路
2.开关机
在VBAT供电后,可以通过如下三种方式来触发Air820UG开机:
(1). 把 PWRKEY 拉低1.2秒以上
(2). 给 VBUS 管脚供电,来触发充电开机
(3). RTC 定时开机
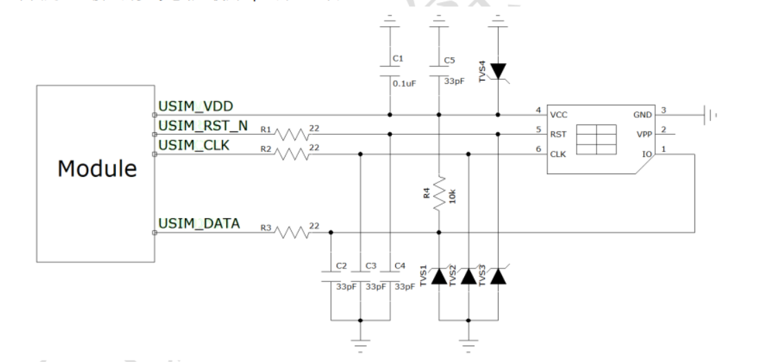
3. SIM 接口参考电路

在SIM卡接口的电路设计中,为了确保SIM卡的良好的功能性能和不被损坏,在电路设计中建议遵循以下设计
原则:
(1). SIM卡座与模块距离摆件不能太远,越近越好,尽量保证SIM卡信号线布线不超过20cm。
(2). SIM卡信号线布线远离RF线和VBAT电源线。
(3). 为了防止可能存在的USIM_CLK信号对USIM_DATA信号的串扰,两者布线不要太靠近,在两条走线之间增
加地屏蔽。且对USIM_RST_N信号也需要地保护。
(4). 为了保证良好的ESD保护,建议加TVS管,并靠近SIM卡座摆放。选择的ESD器件寄生电容不大于50pF。在
模块和SIM卡之间也可以串联22欧姆的电阻用以抑制杂散EMI,增强ESD防护。 SIM卡的外围电路必须尽量
靠近SIM卡座。
4.GPS
Air820UG 模块内部集成了一颗高性能、高集成度的多模卫星定位芯片,支持 GPS/Beidou/GLONASS
Air820UG 的 GPS_ANT 管脚是有 3.3V 的偏置电压的, 所以在接无源 GPS 天线时, 需要串联一颗
100pF 的隔直电容 。
模块供电优先推荐采用 LDO 给 Air820UG 模块供电,建议 LDO 的输出能力要达到 1.2A 以上。
某些 DC-DC 的开关频率的多次谐波会对 GPS 的搜星效果产生非常严重的干扰,需要谨慎选择。
USB 信号有可能会干扰 GPS 的搜星效果,故推荐在 USB 信号线上串联 EMI 滤波器,请注意 Air820UG
支持 USB 2.0 High Speed,在 EMI Filter 选型时需要先确认是否支持 USB high speed。推荐采用
PCMF1USB3S
GPS性能
GPS天线采用陶瓷天线GPS1003-1575MHz,可用于手持设备卫星导航,车载定位等。
LTE天线采用GSM弹簧天线




设计图
未生成预览图,请在编辑器重新保存一次BOM
暂无BOM
克隆工程知识产权声明&复刻说明
本项目为开源硬件项目,其相关的知识产权归创作者所有。创作者在本平台上传该硬件项目仅供平台用户用于学习交流及研究,不包括任何商业性使用,请勿用于商业售卖或其他盈利性的用途;如您认为本项目涉嫌侵犯了您的相关权益,请点击上方“侵权投诉”按钮,我们将按照嘉立创《侵权投诉与申诉规则》进行处理。
请在进行项目复刻时自行验证电路的可行性,并自行辨别该项目是否对您适用。您对复刻项目的任何后果负责,无论何种情况,本平台将不对您在复刻项目时,遇到的任何因开源项目电路设计问题所导致的直接、间接等损害负责。


评论