
有源低音增强板
简介
有源低音增强电路,使用了SGM721XN5/TR作为运放,一个作为反相器,一个作为负反馈有源放大器,其主旋钮可改变低音的大小,深度,该模块的供电范围是1.8V~5.5V,功耗很低,仅5V@2.5mA
简介:有源低音增强电路,使用了SGM721XN5/TR作为运放,一个作为反相器,一个作为负反馈有源放大器,其主旋钮可改变低音的大小,深度,该模块的供电范围是1.8V~5.5V,功耗很低,仅5V@2.5mA开源协议
:MIT License
描述
有源低音增强电路,使用了SGM721XN5/TR作为运放,
一个作为反相器,一个作为负反馈有源放大器,
其主旋钮可改变低音的大小,深度,
该模块的供电范围是1.8V~5.5V,功耗很低,仅5V@2.5mA
其环路带宽为300KHz,满足绝大多数需求。体积仅为1.27*2CM


制作该模块的主要目的是为了调整蓝牙音箱的低音。

主要电路原理解析:

这个0欧电阻可以使用磁珠进行替代,使其滤波效果更好,
TVS管用来消除尖峰电压,保护器件不受意外损坏。


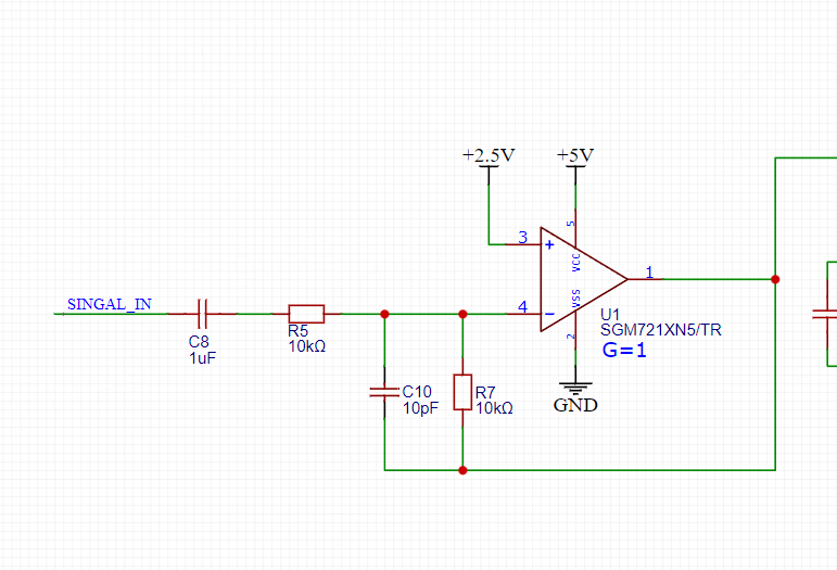
由于是使用单电源供电,那运放需要一个虚地来抬高输出电压。
使其能放大正负半周的信号,避免导致削波情况的发生。

由电压虚短可知,为避免电压影响到输入信号,需要增加电容进行隔离
R5与R7相等,根据运放公式得出其环路增益G=1。
C10电容作用是相位补偿,调整环路的补偿参数,避免产生相移。

可参考:https://cn.amen-technologies.com/audio-equalizer-tone-control-circuit-with-bass
这部分是有源低通滤波器网络,由于电容不可变,所以通过改变RP1的值去
改变环路增益,以此改变滤波网络的截止频率。
通过公式fc = 1 / 2piCR 可以得出其截止频率。
运放采用便宜好买的SGM721,或者是其他品牌的运放即可
设计图
未生成预览图,请在编辑器重新保存一次BOM
暂无BOM
克隆工程知识产权声明&复刻说明
本项目为开源硬件项目,其相关的知识产权归创作者所有。创作者在本平台上传该硬件项目仅供平台用户用于学习交流及研究,不包括任何商业性使用,请勿用于商业售卖或其他盈利性的用途;如您认为本项目涉嫌侵犯了您的相关权益,请点击上方“侵权投诉”按钮,我们将按照嘉立创《侵权投诉与申诉规则》进行处理。
请在进行项目复刻时自行验证电路的可行性,并自行辨别该项目是否对您适用。您对复刻项目的任何后果负责,无论何种情况,本平台将不对您在复刻项目时,遇到的任何因开源项目电路设计问题所导致的直接、间接等损害负责。


评论