
南芯SC3057氮化镓电源
简介
使用了国产的南芯SC3057B的氮化镓反激芯片,配合了LP35116P次级同步整流芯片,可实现低成本的反激电源设计
简介:使用了国产的南芯SC3057B的氮化镓反激芯片,配合了LP35116P次级同步整流芯片,可实现低成本的反激电源设计开源协议
:CC BY-NC 4.0
描述
警告: 开关电源制作危险性较大,本设计所有参数均未经过验算,
本人不对本设计中任何电路、参数、公式的正确性做出保证。
复刻或参考本作品需要您自行承担所有可能的风险。
请确保你是一个具有完全能力的责任人!!!
数码之家首发文章:做一个南芯SC3057方案的氮化镓电源
时隔几个月,我又来玩玩开关电源了,虽然方案是常见的反激,但是南芯的这颗SC3057芯片坑太多了
不注意还真的是很容易栽坑了,为啥那么说呢,其主要是它内部增加了一个boost控制器
而且这个控制器是真的离大谱,一个好端端的反激电源搞什么乱七八糟的玩意进去,芯片又贵又难调试
做这个芯片方案,已经打了三次板子,废了5个芯片,一个芯片五块多,,,,

真的很不清楚芯片设计是咋想的,你既然想提高芯片VDD的范围,
那为什么不增加芯片的VDD引脚耐压,反而把boost集成进去
第一个板子就是没有注意到电感,导致上电之后烧芯片了,
检查一通才发现漏了个电感,而且这个芯片还特容易把光耦引脚给损坏
引脚布局不是很合理,引脚又密,对焊接也不好,,
为了在那么小的板子上走通,我把RCS检流电阻上的RC滤波网络给删了
还把RNTC电阻也给删了,只能靠内部温度保护了,
而且这个芯片保护做的不好,光耦引脚,FB反馈引脚用示波器探头测几次就击穿了

第三个坑就是启动问题,VDD启动的电容一定要按照它推荐的来,
我使用的是2.2uF 50V,用25V的它就启动不起来,
SW引脚的那个boost电感电容也是,手册上指明了VDD最大工作电流是1.6mA,
只能选择0805的电感封装,电感值是22uH
推测启动不起来的问题的MLCC电容的直流降额导致电容量下降,
在高电压下容量不足,但是这又有个问题,
它正常启动电压是15V,按理说使用25V2.2uF的电容应该是能满足要求的,
但实际上它一直重启,无法工作


后面发现是SW的供电会倒灌给VDD引脚,如果SW引脚的电压不恒定,
它就处于重启状态,还是那个滤波电容的问题
就这个启动问题坑的太狠了,而且你直接供电给VDD引脚,芯片是不工作的,
必须要供SW引脚才能正常启动,真的是想改都难改。
这个芯片只有一个优点,那就是内置的氮化镓功率管内置只有165mΩ,常温下裸板跑120W很轻松



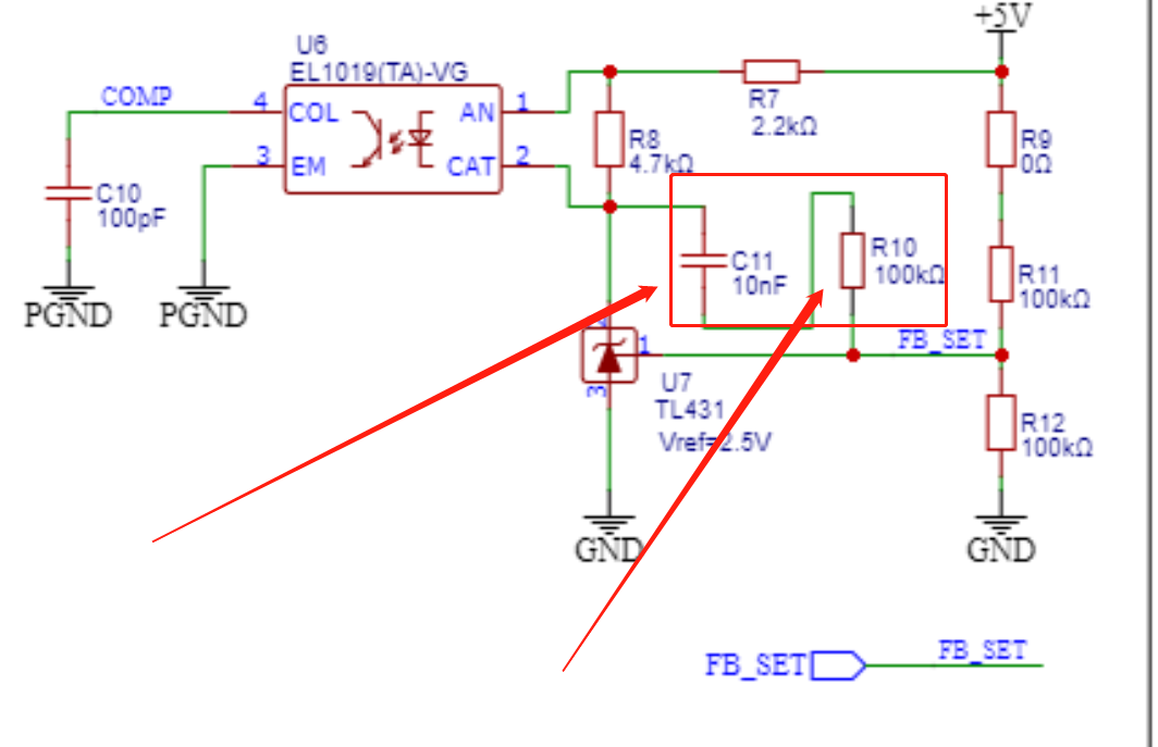
跟东科DK065G不同的是TL431的补偿网络参数改了,
如果直接套用东科的补偿网络参数,会导致SW2303的启动出现问题
导致的后果就是SW2303上电之后无法启动,不能正常工作,
将其修改为10nF与100K之后,SW2303工作稳定

这里为了兼容我之前打样的变压器,所以增加了一个串联稳压电路,
这个变压器的反馈绕组电压能达到60V
这个南芯的SC3057的供电电压范围不能满足要求,满载情况下可能会导致芯片烧毁





















设计图
未生成预览图,请在编辑器重新保存一次BOM
暂无BOM
克隆工程知识产权声明&复刻说明
本项目为开源硬件项目,其相关的知识产权归创作者所有。创作者在本平台上传该硬件项目仅供平台用户用于学习交流及研究,不包括任何商业性使用,请勿用于商业售卖或其他盈利性的用途;如您认为本项目涉嫌侵犯了您的相关权益,请点击上方“侵权投诉”按钮,我们将按照嘉立创《侵权投诉与申诉规则》进行处理。
请在进行项目复刻时自行验证电路的可行性,并自行辨别该项目是否对您适用。您对复刻项目的任何后果负责,无论何种情况,本平台将不对您在复刻项目时,遇到的任何因开源项目电路设计问题所导致的直接、间接等损害负责。


评论