
人声消除/伴奏提取/卡拉OK电路-CXA1642P
简介
CXA1642P的人声消除/伴奏提取/卡拉OK电路
简介:CXA1642P的人声消除/伴奏提取/卡拉OK电路开源协议
:GPL 3.0
(未经作者授权,禁止转载)描述
人声消除/伴奏提取/卡拉OK电路-CXA1642P
1.简介
CXA1642P是索尼公司生产的卡拉OK人声消除消除IC,用于音响,CD等场景
该芯片现已停产,马云网购买的为拆机或库存
封装为DIP-8封装,小巧方便

2.人声消除原理
人声消除方法
人声消除大致有两种方法:立体声消除人声带阻滤波器消除人声
阻滤波器消除人声方法就是在某一段频率的能量使用带阻滤波器降为零,从而使原信号中某一段频率的声音消失。
这里使用的是立体声消除人声。
立体声消人声基本原理
立体声消除人声基本原理是两个幅值相同但是互相反相的信号相加为0。
因为对于立体声的音乐,人能够感受到立体的原因是左右两个声道的伴奏在频率、振幅和相位上有区别,而人声混音时总是放在最中间,这就会使得左右音道的人声幅度相位基本相同,也就是说人声在左右两个声道是基本一致的。
因此只要我们将其中一个声道的声音反相后,再将另一个声道叠加,就可以把人声抵消掉,留下伴奏。
缺点
1.这种方法会消掉与人声有相似属性的东西,比如伴奏中的鼓组和贝斯。
2.输入音乐必须是立体声,如果输入单通道的音乐,是无法消除人声的。
3.消声出来是单通道的混合音乐
3.理论实操
如果你现在没有PCB,但是可以拿AU做理论,那就简单了
首先导入一个音频,然后将它的左右声道拆分出来

拆分出L/R

然后打开其中一个声道后使用反相效果,注意不是反向(L为例)

然后新建一个多轨后,将反相后的L和分离出来的R做混音

这样听出来效果就是没有人声的,只有伴奏和和声
4.电路
在前面消声方法中提到过这种方法会消掉与人声有相似属性的东西,比如伴奏中的鼓组和贝斯,这些都是属于发声比较低频的乐器。
因此,我们只要分一路原音乐做一个低通滤波器得到低音,然后将已经消除人声的音乐和低音混合起来,就能较好的保留低频部分
CXA1642P内部已经将此功能整合

缺点中还提到,消声出来是单通道的混合音乐
左声道的反相混合右声道出来是右声道的伴奏,因此只要在加一路做右声道的反相再混合左声道,就能出来立体声的伴奏,于是用两个CXA1642P即可。
不过由于是两个单声道混合出来的双声道,该双声道立体声效果不强或者几乎没有。

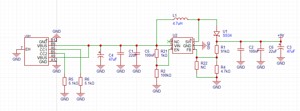
5V升压到9V的升压电路,以前常用的SX1308

5.实际效果
播放的是花之塔,消声,麦克风效果
设计图
未生成预览图,请在编辑器重新保存一次BOM
暂无BOM
克隆工程工程成员
知识产权声明&复刻说明
本项目为开源硬件项目,其相关的知识产权归创作者所有。创作者在本平台上传该硬件项目仅供平台用户用于学习交流及研究,不包括任何商业性使用,请勿用于商业售卖或其他盈利性的用途;如您认为本项目涉嫌侵犯了您的相关权益,请点击上方“侵权投诉”按钮,我们将按照嘉立创《侵权投诉与申诉规则》进行处理。
请在进行项目复刻时自行验证电路的可行性,并自行辨别该项目是否对您适用。您对复刻项目的任何后果负责,无论何种情况,本平台将不对您在复刻项目时,遇到的任何因开源项目电路设计问题所导致的直接、间接等损害负责。


评论