
立创智能小车
简介
本项目来自嘉立创2022寒假训练营培训制作采用GD32F470ZGT6为内核的四驱智能小车,可实现超声波避障、蓝牙遥控、红外寻迹、按键切换模式等基本功能。
简介:本项目来自嘉立创2022寒假训练营培训制作采用GD32F470ZGT6为内核的四驱智能小车,可实现超声波避障、蓝牙遥控、红外寻迹、按键切换模式等基本功能。开源协议
:Public Domain
描述
功能需求
作为一台电动车,车灯、喇叭、电动轮、电池组必不可少,关于智能部分,循迹、避障、遥控属于基础功能,在智能硬件飞速发展的今天,实现上述功能有各种各样的技术方案,但传统的红外循迹、超声波避障、蓝牙透传依然是适合入门学习的方案。
硬件方案
1.主控:基于立创·梁山派开发板,其主控芯片是来自国产兆易创新的GD32F450ZGT6;
2.电机:选用4个N20电机
3.电机驱动芯片:RZ7899,具有控制逻辑简单,芯片小巧,待机电流小等优点;
4.超声波模块:HC-SR04 超声波模块,其价格便宜,原理简单,只使用到2根信号引脚,网上资料丰富,方便新手对功能的学习和使用;
5.蓝牙遥控模块:HC-05 蓝牙模块,适合短距离遥控的方案,新手上手方便;
6.电池:2节14500电池;
电路设计
1.电源电路

电源通过电池座P1接入锂电池后给小车供电。电源进来后经过降压芯片降压得到5V电压给开发板供电。D1是一个肖特基二极管,作用是防止电源输入端正负极接反,起到一个保护电路作用。
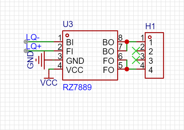
2.电机驱动

电机驱动模块,用的是rz7899来驱动TTl马达
3.循迹电路

红外循迹的原理:利用红外光在不同颜色的反射情况进行识别
-
检测黑线的原理是红外发射管发射光线到地面,当红外光遇到白色地面则被反射,红外接收管接收到反射光,经过电压比较器后输出低电平。
-
检测黑线的原理是红外发射管发射光线到地面,当红外光遇到黑色地面则被吸收,红外接收管未接收到反射光,经过电压比较器后输出高电平。
4.避障电路

避障电路使用的是超声波HC-SR04模块
实物展示

pcb画的有点问题,飞了两根线


设计图
未生成预览图,请在编辑器重新保存一次BOM
暂无BOM
克隆工程

评论