
便携5号镍氢电池充电器
简介
一款使用CJC5288的便携5号镍氢电池充电器
简介:一款使用CJC5288的便携5号镍氢电池充电器开源协议
:GPL 3.0
描述
手头有不少5号镍氢电池,原来用的爱乐普的充电器,使用220v供电,而且个头又大,想着能不能做一个使用5V usb供电的便携充电器。
通过查找对应的方法,选择了CJC5288芯片方案,也方便在某宝买到,原理图参考 https://oshwhub.com/daoerzheng/cjc5288-nie-qing-chong-dian-qi 工程
CJC5288芯片支持1-8节电池充电,支持配置充电电流,同时充满后能够自动断电
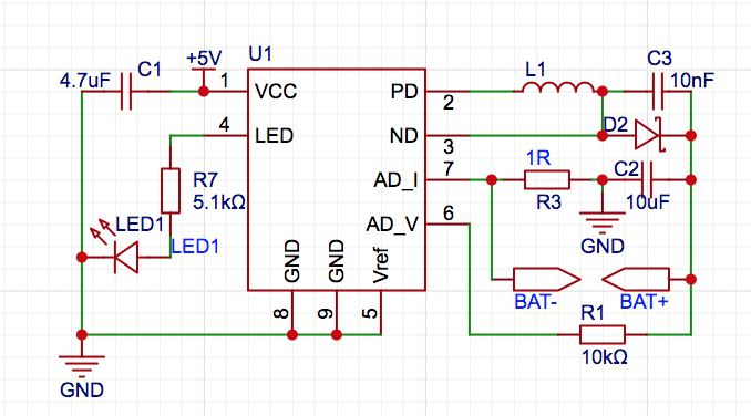
典型原理图如下

其中R3用于控制一共是多少节电池串联充电

如上图所示,是官方给出的在单面板模式下R1、R2、R3的电阻取值,这个芯片工作的时候发热比较高,这里实际按双面板设计增强散热,同时为了灵活控制充电的时间和电池节数,采用两路各1节充电的方案。
R1取值10K ,R2浮空不接,R3使用1206,1R,1%电阻,方便在LCSC上买到
单路原理图如下图所示

注意D2建议使用薄款的封装,不然可能会影响后面安装
整体PCB如下图

注意,这里的电池座,使用3D打印件,可以比较好的适配电路板以及电池正负极。
这里5号电池的电板,使用美阳的 C20606789 和 C20606790


0603LED灯珠按自己喜好来,这里用的成兴光的XL-1608VRC-06,很好看
焊接后的电路板如下图:

装上3D打印外壳



最终使用效果如图

LED 灯5hz快闪是没放电池,1hz慢闪是充电状态,熄灭是充满电状态
设计图
未生成预览图,请在编辑器重新保存一次BOM
暂无BOM
克隆工程工程成员
知识产权声明&复刻说明
本项目为开源硬件项目,其相关的知识产权归创作者所有。创作者在本平台上传该硬件项目仅供平台用户用于学习交流及研究,不包括任何商业性使用,请勿用于商业售卖或其他盈利性的用途;如您认为本项目涉嫌侵犯了您的相关权益,请点击上方“侵权投诉”按钮,我们将按照嘉立创《侵权投诉与申诉规则》进行处理。
请在进行项目复刻时自行验证电路的可行性,并自行辨别该项目是否对您适用。您对复刻项目的任何后果负责,无论何种情况,本平台将不对您在复刻项目时,遇到的任何因开源项目电路设计问题所导致的直接、间接等损害负责。


评论