
带有U盘功能的鼠标
简介
鼠标和U盘几乎是天天都要用到的设备,这次的设计二者合二为一。这样能够避免U盘经常无法找到的问题,同时减少了USB TypeA 端口的占用,这对于TypeA 接口日渐稀少的笔记本电脑是一个极大的便利。
简介:鼠标和U盘几乎是天天都要用到的设备,这次的设计二者合二为一。这样能够避免U盘经常无法找到的问题,同时减少了USB TypeA 端口的占用,这对于TypeA 接口日渐稀少的笔记本电脑是一个极大的便利。开源协议
:GPL 3.0
描述
项目说明
这个设计能够实现带有U盘的鼠标,表面上看着是一个鼠标,其实带有U盘功能。
有兴趣的朋友可以直接在 B站看到演示
https://www.bilibili.com/video/BV1NT4y18743/
开源协议
GPL3.0
项目相关功能
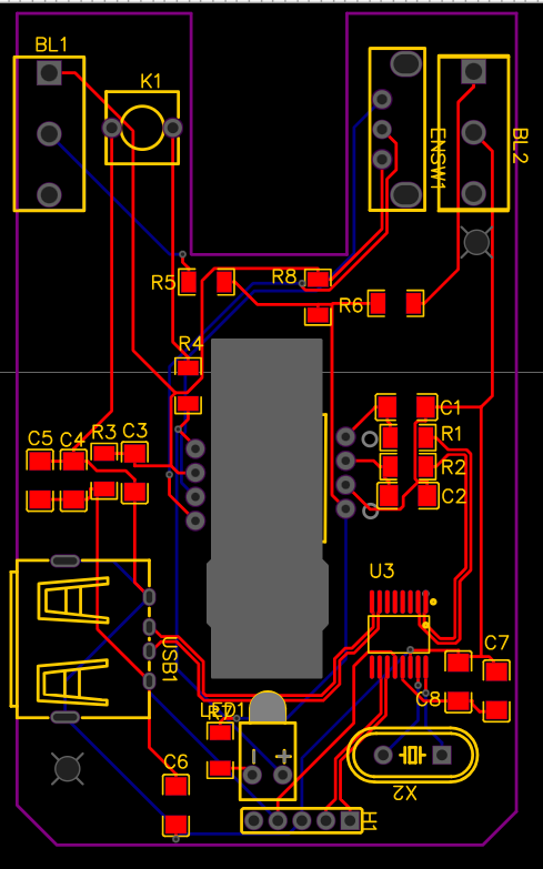
具体来说,通过修改电路板,通过 WCH 的 CH334 USB Hub 芯片实现了 USB 的扩展。然后在扩展出来的USB信号中接入了原始的鼠标
项目属性
本项目为首次公开,为本人原创项目。项目未曾在别的比赛中获奖。
项目进度
已经完成
设计原理
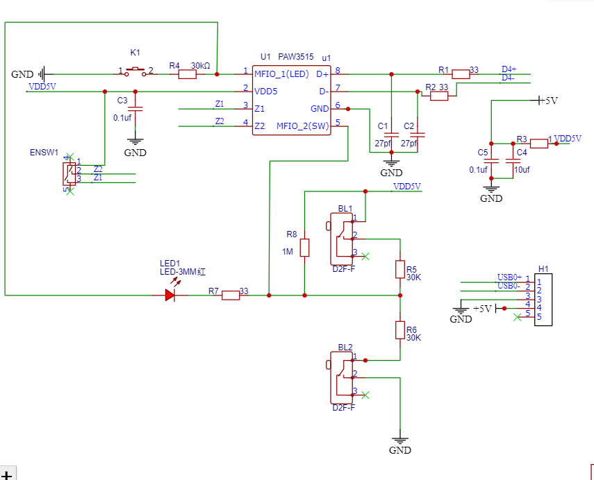
鼠标传感器选择使用PAW3515DB ,它是一款5V 供电带有 USB 接口的鼠标芯片,意思是外围只要搭配上几个电阻电容和红色发光二极管就可以实现USB鼠标的功能。封装是DIP 形式的焊接非常简单。

这部分电路设计如下:

因此,从设计角度来说USB线进入鼠标内部之后,经过CH334 USB Hub芯片即可转接出2个USB接口,一个给鼠标芯片使用,另外一个接到USB母头上。同样的Ch334R 这款芯片外部元件非常简单,同时兼容性很好,例如:可以搭配Arduino USB Shield 使用。有USB Hub 需求的朋友不妨尝试选择这款芯片。

外壳部分,是从淘宝上购买的戴尔 MS116-T 鼠标,之后根据鼠标主板重新绘制的PCB。

软件说明
本设计不涉及到软件或者固件开发,无软件部分。
实物展示
这款鼠标的螺丝在下部脚贴下面隐藏着,拧开之后就可以打开鼠标了

可以看到,右边主板上安装了一个USB 母头,然后插入了一个U盘

左侧是原版的鼠标电路板,右侧是这次做的。请结构工程师帮忙测量,二者尺寸完全相同,直接安装即可。

设计注意事项
特别注意,在焊接时无比注意静电问题避免打坏PAW3515DB。如果发现上电后LED 不亮,很可能是芯片损坏造成的。
其他
工作测试的视频在附件中。
设计图
未生成预览图,请在编辑器重新保存一次BOM
暂无BOM
克隆工程知识产权声明&复刻说明
本项目为开源硬件项目,其相关的知识产权归创作者所有。创作者在本平台上传该硬件项目仅供平台用户用于学习交流及研究,不包括任何商业性使用,请勿用于商业售卖或其他盈利性的用途;如您认为本项目涉嫌侵犯了您的相关权益,请点击上方“侵权投诉”按钮,我们将按照嘉立创《侵权投诉与申诉规则》进行处理。
请在进行项目复刻时自行验证电路的可行性,并自行辨别该项目是否对您适用。您对复刻项目的任何后果负责,无论何种情况,本平台将不对您在复刻项目时,遇到的任何因开源项目电路设计问题所导致的直接、间接等损害负责。


评论