
[产品项目]CW32无刷水泵方案开源
简介
基于CW32F030C8T6的无刷水泵产品设计方案 -- CW-W88水泵通用控制板。 方案已开源,可商用。
简介:基于CW32F030C8T6的无刷水泵产品设计方案 -- CW-W88水泵通用控制板。 方案已开源,可商用。开源协议
:CC BY 3.0
描述
项目介绍
基于CW32F030C8T6的无刷水泵设计方案 -- CW-W88水泵通用控制板
方案已开源,可商用。
因立创开源广场篇幅问题,代码拆分讲解请移步至飞书阅览:
https://dwi41yhz703.feishu.cn/docx/G7YpdLTIyozHXvx6pNScPZ0unKe?from=from_copylink
前言
无刷水泵被广泛应用于许多领域,如工业生产、农业灌溉以及家庭应用。它具有高效、可靠和节能的特点,因此备受青睐。但是无刷水泵的供电是一个问题。怎么能随时随地的使用无刷水泵呢?总不能哪一个水泵,还要配一台发电机吧。所以本次我们使用电动车供电,可以满足用户骑车到哪,水泵都可以使用的特点。
在户外的各种场景下,肯定要选择一颗稳定的抗干扰的芯片才行。强烈推荐CW32系列芯。抗干扰能力值得您的信赖!
CW32F030C8T6支持工作温度: -40℃ 至 105℃;
工作电压:1.65V 至 5.5V
存储容量: 64K 字节FLASH,数据保持25年@85℃ 8K 字节RAM,支持奇偶校验,128字节OTP存储器
使用一颗好芯片,为您照亮开发之路!
CW-W88水泵通用控制板-方案介绍
简介
CW-W88水泵通用控制板适用于水泵电机抽水控制应用。配合水泵电机,可使用48V或60V电池组(电动车电池组)抽水使用。使用前请将电池充满(电池至少在一半电量以上使用)。控制板具有欠压保护、过压保护、过流保护、无水停止保护、堵转保护,速度异常等功能。可广泛应用于各类水泵抽水控制。
系统功能
- 电源接线:红色,黑色接电源,不分正负,建议按使用习惯接:红色接正、黑色接负。
- 相线接线:UVW随机接入电机的相线,试看电机运行方向。如需要反转,随意调换两根相线,重新上电即可。
- 电源电压接入不能超过70V。上电2S后,电机启动开始抽水运行(可根据需求缩短上电稳定时间)。速度增到最大功率以后,按设定的最大功率值控制运行。如果用户电机功率达不到设定的功率,控制板则按电机的最大输出能力输出运行。
- 电机在无水检测或其它任何故障时,会自动停止运行,且以指闪灯的闪烁频率指示故障状态。
工作参数
- 型号:CW-W88
- 使用环境:48V或60V电池组
- 工作电压:40V~60V
- 工作电流:48V电池组13A、60V电池组10A
- 最大功率:600W
- 控制方式:电流闭环
- 尺寸:板子为圆形,直径8CM,高度3CM。建议至少加3MM厚的散热器
项目组成部分:
- CW32主控芯片:这是整个项目的关键组成部分,它负责控制无刷水泵电机的运行和参数调节。CW32主控芯片具有高性能和低功耗的特点,可以满足无刷水泵电机控制器项目的需求。
- 无刷水泵电机:无刷水泵电机是项目的核心部分,它可以通过电磁感应实现转子转动的无刷电机效果。无刷水泵电机具有较高的效率和可靠性,适用于各种应用场景。
- 硬件电路:包含驱动电路,电流采集电路,母线电压采集电路,反电动势采集电路,电源电路。
- 软件编写:包含电机驱动代码,高压,低压保护及自恢复。电流保护,速度异常保护,空载保护,启动堵转保护。
项目设计说明
硬件设计及PCB制板
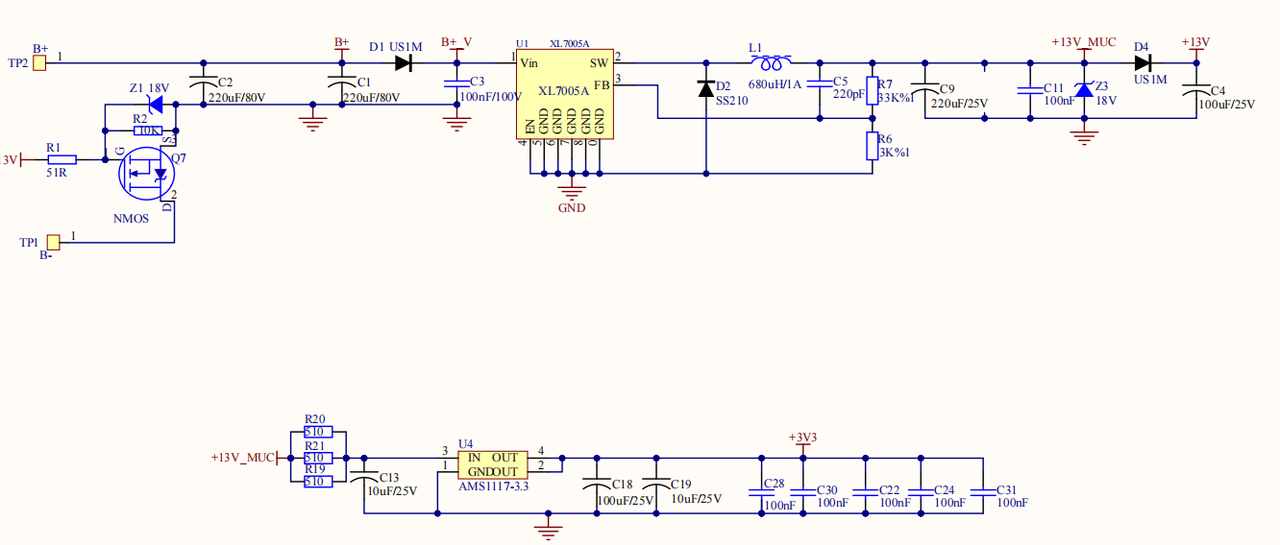
此线控器是基于武汉芯源半导体推出的CW32F030C8T6产品设计研发而成的,其主要包括MCU、电源部分、电流采样、电压采样、EG3014驱动、反电动势采集等部分,设计系统原理框图如图1所示:

该控制器功能包含:
- 上电自启动,缓慢加速。
- 启动堵转保护
- 速度异常保护
- 高压低压自恢复保护
- 电流保护
- 空载保护
设计原理图及PCB板实物图


软件部分
软件部分主要分为以下几部分内容,软件构成如图7所示:
状态机代码
电流电压采集计算代码
电机启动代码,判断启动是否失败
电机运行代码
电机报警代码及其自恢复功能
电机反电动势及运行代码
篇幅有限,详细代码请查阅飞书文档
https://dwi41yhz703.feishu.cn/docx/G7YpdLTIyozHXvx6pNScPZ0unKe?from=from_copylink
反电动势过零检测法基本原理:
忽略电动机电枢反应,无刷直流电动机在稳态运行过程中,通过检测关断相的反电动势过零点获得转子的位置信号,进行对逆变器开关导通顺序切换,控制电机运动。
较为典型的 BLDCM 的无位置传感器控制方法有基于反电势的检测法、磁链估计法、电感检测法等,在该系统中采用反电势过零检测法。
反电动势过零检测法是以直流无刷电机中性点电压为基准进行反电动势过零检测的,属于间接反电动势检测方法。该方法将端电压作分压滤 波处理得到直流无刷电机的位置信号,由于有滤波电路存在,获得的位置信号比真实的反电动势过零点延时了一定的角度。
在理想情况下,电机三相绕组反电势 Ea 、Eb、Ec 的波形为梯形波。无刷电机采用 120°导通方式,在任何时刻只有两相导通,这两相电流的大小 相等、方向相反,另一相电流为零,故三相电流的 总和为零。

图7 反电动势图
| 反电动势零点 | 变化趋势 |
|---|---|
| C- | C相反电动势由正到负 |
| B+ | B相反电动势由负到正 |
| A- | A相反电动势由正到负 |
| C+ | C相反电动势由负到正 |
| B- | B相反电动势由正到负 |
| A+ | A相反电动势由负到正 |
表7 正向反电动势过零点变化
反电动势部分代码
母线电压监测-分压电路原理及代码
可以看原理图中的分压电路是两个电阻
软件保护
1):电流保护
在无刷电机运行中,有时候堵转很容易烧mos管,所以电流保护就尤为的重要。
在程序中配置了电流触发保护值,是15A,因为我们额定功率是500W。还有电流采集电路没有加入运放,采集不精确,所以需要把电流值设置大一点。之后也要根据实际的调试而改变。
//电流保护
2):电压保护
在高压和低压保护中,我们在程序中加入了自恢复功能,如果电压高于58v就会触发高压保护,电机停止,等待电压下降到55v以下,就会触发自恢复功能,等待自恢复时间结束,电机重新启动。低压也是同理。
//电压保护
3):启动堵转保护
在堵转保护之中,我们同样设置了自恢复启动,但是自恢复启动有次数,只有五次。如果5次都没有启动成功,电机将停止转动。不会启动。
//启动堵转保护
4):速度异常保护
检测目标速度和实际速度之比,如果较小或者较大就是速度异常
//速度异常保护
5):空载保护
空载保护是不让水泵电机空转,检测方法是检测电流大小,如果在水里,电流会比较大,只需要在速度达到某一点时,检测电流的大小就可以实现。
//空载保护
调试部分
下载程序即可上电调试;
接上电机的UVW三相,记得在代码中设置一下分压电阻,电流采样的电阻(如果没有更改就不需要更换)。四线插入正确,按下烧录键即可烧录成功。烧录后电机就3s缓启动正常运行起来了。需要检测电机的UVW三相,如果是如图9这样呈现梯形就可以。


工程源文件
见文末
小结
以上即为本次无刷电机驱动板设计的全部基本内容。芯源推出的CW32F030系列产品,已全面实现-40℃ 至 105℃超宽温度范围和 1.65V~5.5V 超宽工作电压,面向最广泛的各种基础应用。用户可以根据自己的需求自行更改代码功能。
附开发笔记(经验之谈)
选择目标控制设备
在我们有着理论基础的情况下去开发一款水泵,我们就需要在市面上看一看已有的产品。
![]() |
![]() |
![]() |
![]() |
水泵的类型还是很多的,我们也是在网上淘了一款进行拆卸,只需要水泵,不需要它的控制器。我们需要把UVW三个相线引出来。



可以看见这是我们刚拆开水泵,取开壳子的照片,左下角是水泵的控制器,加了很大一块散热片,由此可见,产品功率还是很高的。在我们后面调试的时候,水泵全功率运行是400-500W左右。设备跑了15分钟左右,一桶水的温度都上升了几度,可见热量还是很多,所以对于大功率的设备,散热很重要。
芯片选型
在开发这个水泵控制器之前我们肯定要进行芯片选型、画板子以及写程序等工作。
芯片选型,即选取一款合适的芯片用于本方案的电机驱动控制。
为此推荐一款国产芯片--武汉芯源半导体的CW32!
CW32芯片选型
武汉芯源半导体官网:www.whxy.com

武汉芯源半导体有限公司,于2018年8月28日成立,为上市公司武汉力源信息技术股份有限公司全资子公司,专业负责自研芯片的研 发、设计、推广、销售及技术服务相关业务。目前已推出微处理器MCU、小容量存储芯片EEPROM、功率器件SJ-MOSFET三大系列 产品,公司致力于成为国产芯片产业的领航者。
一、基本情况
- 2018年成立 为加大自研芯片研发力度, 2018年升为独立的芯片设计公司
- 10年+ 团队成员平均从业时间超10年, 理论扎实、技术过硬
- 背靠上市公司 武汉力源信息技术股份有限公司
- 成功转型 前身为头部技术型分销企业力源信息的IC业务部, 转型为拥有经验丰富的芯片设计团队
- 业务范畴 专注芯片的设计、研发、销售及技术服务, 拥有一支专业高效的市场及销售团队
二、CW32家族
- 通用高性能的CW32F系列MCU
- 安全超低功耗CW32L系列MCU
- 无线射频MCU
- 无线射频蓝牙系列MCU
- 无线射频ChirpIoT系列MCU
- 小容量存储芯片EEPROM产品
所以我们本次选择的是CW32F030C8T6这块芯片,用来开发水泵项目。
内核:ARM(®) Cortex(®)-M0+ 最高主频64MHz
工作温度:-40℃ 至 105℃;工作电压:1.65V 至 5.5V
存储容量: 64K 字节FLASH,数据保持25年@85℃ 8K 字节RAM,支持奇偶校验
对于我们开发人员来说,一款芯片对于项目开发及维护的重要性,就好比心脏和大脑对人的重要性。如果芯片选型和售后、芯片总类和优化、迭代不够好的话,我们是不会考虑采用的。但是本次使用的CW32是一个各方面都很优秀的产品。
项目流程
- 设计电路原理图和PCB布局:
首先,根据项目需求,设计无刷水泵电机的电路原理图,并进行PCB布局。确保电路板的布局合理,信号和电源线路分离,减少干扰。
- 选购和连接器件:
根据设计的电路原理图,选购所需的电子器件,并按照原理图进行连接。确保连接正确,信号和电源线路接触良好,以免出现接触不良或者短路的情况。
- 烧录程序:
将编写好的控制程序烧录到cw32主控芯片中。确保程序烧录成功,并进行相应的调试,确保程序可以正确运行。
- 调试和测试:
连接相应的电源和信号源,进行系统的调试和测试。通过调整参数和监测输出,判断无刷水泵电机的运行是否符合预期,并进行必要的调整。
开发学习(理论基础)
开篇引言
无刷电机是一种新型的电机,其特点是不需要刷子进行转子与定子的电接触。相比于传统电机,无刷电机具有更高的效率、更小的体积和更长的寿命。本文将从工作原理、组成结构和与传统电机的区别三个方面来详细介绍无刷电机的特点。

首先,无刷电机的工作原理是基于电磁感应和电子控制。无刷电机的转子是由永磁体组成,定子则是由线圈组成。当电流通过定子线圈时,会产生一个磁场,这个磁场会与转子永磁体的磁场相互作用,从而使转子开始旋转。在转子旋转的同时,电子控制器会监测转子的位置和速度,并控制定子线圈的电流,从而保证电机的稳定运行。
其次,无刷电机的组成结构也有所不同。传统电机的转子是由电刷和电极组成,而无刷电机的转子则是由永磁体和磁传感器组成。此外,无刷电机还需要电子控制器来控制电流和转子的位置和速度。这些特殊的组成结构使得无刷电机具有更高的效率和更长的寿命。
最后,无刷电机与传统电机的区别在于其效率、体积和寿命。无刷电机的效率比传统电机高出约10%至20%,这是由于无刷电机不需要电刷进行转子与定子的电接触,从而减少了摩擦和能量损失。此外,无刷电机的体积也比传统电机小,这是由于无刷电机的转子不需要电刷,从而减少了转子的体积。最后,无刷电机的寿命也比传统电机长,这是由于无刷电机不需要电刷进行电接触,从而减少了电刷的磨损和寿命。

综上所述,无刷电机具有高效、小巧和长寿命等特点。随着无刷电机技术的不断发展,无刷电机将在越来越多的领域得到应用,如电动汽车、无人机、机器人等。
所以在各个行业运用无刷电机会越来越多,本次会用基于CW32芯片之下开发一款可以应用于大多数场景的一款水泵。现在对于水泵要求越来越高,所以我们改进水泵的工作模式,使水泵工作于最优工作点,降低功耗,就能实现水泵系统的节能,即节约电能和水能,给企业带来效益,同时也能提升竞争力。
在系统中,水泵的运行是靠无刷直流电机来带动的。本课题研究的目的是设计一套基于 CW32 的无位置传感器无刷直流电机控制系统(方波控制模式),既可以改进水泵的工作模式,使水泵工作点最优;又可以使水泵电机结构简单,控制方式更为灵活。以此将整个系统加入各个不同场景中,让CW32低功耗的优点,能让水泵共更加节能,高效。
本文设计一个小型水泵循环控制系统,该系统中带动水泵运行的电机的额定电压是48V,额定功率为500W。控制系统是基于CW32处理器,采用反电势过零检测方法对转子位置进行检测,从而实现对电机的换向控制。水泵控制系统中,采用无位置传感器无刷直流电机来带动水泵运行,不但缩小了水泵体积,而且增强了水泵运行时电机的抗干扰性和稳定可靠性。使水泵工作于最优工作点,尽可能使运行功率降低,改变了水泵一直满功率运行的状况,降低了功耗,实现了水泵系统的节能。

要实现的内容如下:
- 掌握无刷直流电机的控制原理及方法,设计以 CW32为控制核心, 以三相桥式逆变主电路为基础的控制系统。
- 研究实现水泵恒速模式和恒压模式的控制算法,实现转速,节器的设计。
- 搭建水泵控制系统测试平台,并测试成功。
- 将该控制平台应用于大多数水泵应用场景中,控制水泵的运行。
-
无刷电机的原理及其控制
电动机原理
左手定则
电磁感应定律表明,当导体内有电流时,它会在周围产生磁场。同时,如果该导体内的电流发生改变,它将产生电磁感应力,即电磁动力学中的电动势。
洛伦兹力定律规定了电荷在磁场中受力的大小和方向。电荷在磁场中的运动会受到垂直于电荷速度和磁场方向的力。
利用左手定则,我们可以更直观地确定这些力的方向。当我们用左手食指指向导体内的电流方向,中指指向磁场方向时,大拇指的方向就是导体内电流所受到的力或者在导体内产生的电动势的方向。

右手定则
右手定则利用右手建立坐标系,将大拇指指向电流的方向,食指指向磁场的方向,中指指向的即为电动势或力的方向。
右手定则的原理同样基于洛伦兹力定律。对于在磁场中运动的电荷,其所受的力方向与电荷的速度和磁场方向有关,具体地,电荷所受的力垂直于速度和磁场线,方向由右手定则确定。
右手定则对于理解在磁场中运动的电荷和电流的受力方向非常有用。在一些实验或工程应用中,我们需要根据电荷速度和磁场方向来确定磁场对于电荷或导体内电流的影响方向,这时右手定则就显得十分实用。

右手螺旋定则(即安培定则)
安培定则是一组描述电流和磁场之间相互作用的规律,其中最基本和最著名的定律是“安培环路定理”,也称为“安培定理”或“环路定理”。该定理叙述了当电流通过一段闭合曲线所围成的区域时,在该区域内的磁场强度积分等于通过该曲线内电流的代数和的一半。
安培定则的原理是基于两个基本观测现象:磁场对运动电荷产生洛伦兹力,和在导体中存在自感和互感现象。在电路中,电路中电流之间的相互作用是通过它们所产生的磁场来实现的。这么做的结果是,流过电路的电流会导致周围产生磁场,反过来,周围的磁场也会影响流过电路中的电流。此时,安培定则的各个定律就派上用场了。
安培定则是电学中的基础概念之一,被广泛应用于电路分析、电磁场求解等领域。通过应用安培定则,我们可以计算出磁场强度并预测电路中电流和磁场之间的相互作用。

无刷电机原理

电机的基本原理是利用电磁感应的规律,将电能转化为机械能。当通过一个导体的电流进入磁场时,导体内部的电荷受到磁场力的作用,进而产生受力运动,即受到力矩的作用并具有旋转运动的趋势。电机中的中间永磁体在两侧电磁铁的作用下,以此在中间产生磁场,并在电磁铁中流动的电流的互相作用下,产生的磁场力作用于永磁体上,使其发生旋转,并将电能转化为了机械能。这个过程,就是电动机的驱动原理。
无刷电机是电机中的一种重要形式,常用的是三相二极内转子电机。对于该类型的电机,定子上有三个相互独立的绕组,可以通过星形联结方式和三角联结方式来连接。其中,最为常用的是三相星形联结,而导通方式采用的是二二导通方式。通过这种方式,无刷电机可以实现在电机运转时通过定子产生的磁场来对转子进行驱动。

无刷电机中,三相绕组的连接方式是将每一相的一端与其他相相连,而另一端单独引出一个导线。如果我们分别对A、B 极施加正电压和负电压,则可以通过右手螺旋定则来判断线圈所对应的磁极的极性和方向。根据右手螺旋定则,我们可以找到与电流方向垂直的磁场方向,从而得出磁极所处的位置和极性方向。通过这种方式,我们可以理解到无刷电机中线圈磁极的产生和相互作用原理。

以此类推,可以将其理解为永磁体像吊在毛驴上的胡萝卜一样,不断受到转子旋转产生的磁场力的牵引而旋转。这个旋转的过程实际上是电机将电能转化为机械能的过程。磁场在此过程中起着至关重要的作用,影响着电机的性能特点和工作效率,是电机工作的关键因素之一。


无刷水泵主要由用永磁材料制造的转子、带有线圈绕组的定子和位置传感器(可有可无)组成。可见,它和直流电机有着很多共同点,定子和转子的结构差不多(原来的定子变为转子,转子变为定子),绕组的连线也基本相同。但是,结构上它们有一个明显的区别:无刷直流水泵没有直流电机中的换向器和电刷,取而代之的是位置传感器。这样,电机结构就相对简单,降低了电机的制造和维护成本,但无刷直流水泵不能自动换向(相),牺牲的代价是电机控制器成本的提高(如同样是三相直流电机,有刷直流电机的驱动桥需要 4 只功率管,而无刷直流电机的驱动桥则需要 6 只功率管)。
无刷直流水泵有以下的特点:
- 无刷直流水泵的外特性好,能够在低速下输出大转矩,使得它可以提供大的起动转矩;
- 无刷直流水泵的速度范围宽,任何速度下都可以全功率运行;
- 无刷直流水泵的效率高、过载能力强,使得它在拖动系统中有出色的表现;
- 无刷直流水泵的再生制动效果好,由于它的转子是永磁材料,制动时电机可以进入发电机状态;
- 无刷直流水泵的体积小,功率密度高;
- 无刷直流水泵无机械换向器,采用全封闭式结构,可以防止尘土进入电机内部,可靠性高;
- 无刷直流水泵比异步电机的驱动控制简单。
设计图
未生成预览图,请在编辑器重新保存一次BOM
暂无BOM
克隆工程知识产权声明&复刻说明
本项目为开源硬件项目,其相关的知识产权归创作者所有。创作者在本平台上传该硬件项目仅供平台用户用于学习交流及研究,不包括任何商业性使用,请勿用于商业售卖或其他盈利性的用途;如您认为本项目涉嫌侵犯了您的相关权益,请点击上方“侵权投诉”按钮,我们将按照嘉立创《侵权投诉与申诉规则》进行处理。
请在进行项目复刻时自行验证电路的可行性,并自行辨别该项目是否对您适用。您对复刻项目的任何后果负责,无论何种情况,本平台将不对您在复刻项目时,遇到的任何因开源项目电路设计问题所导致的直接、间接等损害负责。










评论