
专业版
梁山派智能窗帘控制系统
1.1k
0
0
0
简介
基于梁山派的智能窗帘控制系统,可实现窗帘的智能控制,控制方式包括语音控制、红外遥控控制和自动模式控制。
简介:基于梁山派的智能窗帘控制系统,可实现窗帘的智能控制,控制方式包括语音控制、红外遥控控制和自动模式控制。开源协议
:GPL 3.0
创建时间:2023-09-04 20:31:34更新时间:2023-09-27 13:52:01
描述
一、功能介绍
1、语音控制窗帘开闭与模式切换
2、红外遥控控制
3、雨滴传感器控制窗帘的开闭
4、光照传感器控制窗帘的开闭(优先级小于雨滴传感器)
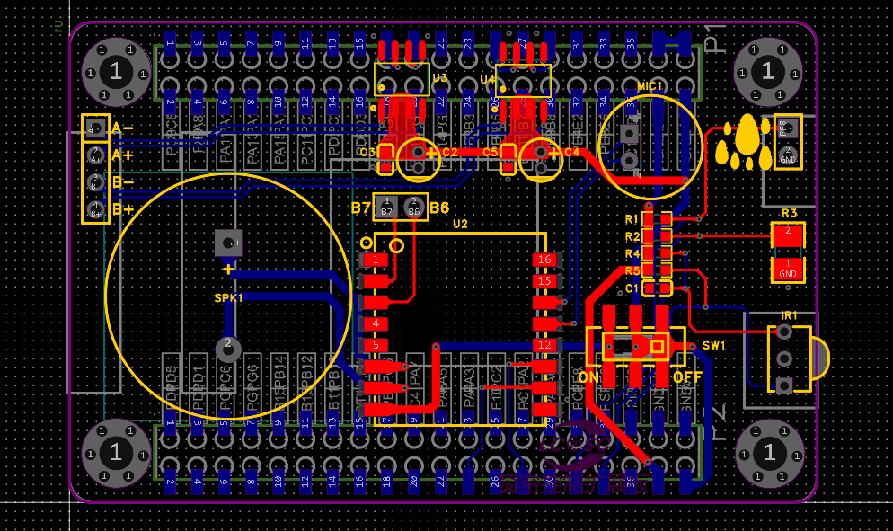
二、原理图说明
1、主控电路

主控使用梁山派开发板,并引出使用的相应引脚
2、语音识别

语音识别功能使用海凌科的HLK-V20模块实现,留有固件烧录接口,与梁山派通过串口实现通信,并使用滑动开关控制语音模块的开关。
3、红外接收

通过IRM-56384红外接收头实现红外遥控控制
4、雨滴检测和光强检测

使用雨滴传感器和光敏电阻实现下雨的检测和光照强度的检测
5、窗帘开关控制

窗帘的开闭通过二相四线步进电机驱动控制,步进电机的驱动使用两块L9110S电机驱动芯片
以上就是原理图部分的全部内容
三、实物展示

四、pcb设计说明
PCB部分中的部分电阻电容使用贴片封装

除了扩展板主体外,还画了电机转接板和雨滴传感器


五、程序说明
海凌科语音模块修改



红外命令修改

设计图
未生成预览图,请在编辑器重新保存一次BOM
暂无BOM
克隆工程添加到专辑
0
0
分享
侵权投诉


评论