
基于TOP227的AC-DC反激电源设计
简介
本设计旨在设计一款额定功率5W的反激式DC-DC变换器,输入电压为220V交流,输出电压为15V,输出电压误差控制在±0.2V以内。
简介:本设计旨在设计一款额定功率5W的反激式DC-DC变换器,输入电压为220V交流,输出电压为15V,输出电压误差控制在±0.2V以内。开源协议
:MIT License
(未经作者授权,禁止转载)描述
1设计要求
反激式DC-DC变换器是一种常见的电力电子变换拓扑,广泛应用于电源、充电器等领域。本次实验旨在设计一款额定功率5W的反激式DC-DC变换器,输入电压为220V交流,输出电压为15V,输出电压误差须控制在±0.2V以内。
设计需采用TOP227芯片,设计主电路拓扑并绘制结构图说明各元件作用;计算变压器初级次级线圈匝数及工作频率等参数;推导系统闭环传递函数并分析稳定性;使用PSIM软件进行电路仿真分析输入输出电压效率等指标;最后搭建实验电路并测试,将实测结果与设计指标进行对比分析。
在主电路拓扑设计方面,需要仔细分析TOP227芯片的工作原理,合理选择开关管、二极管、电容等元件,并正确连接各部分电路,以确保输出电压满足要求。在变压器参数设计方面,需要考虑输入电压、输出电压、额定功率等因素,计算出初级和次级绕组的匝数,同时确定变压器的工作频率。在闭环稳定性分析方面,需要建立系统的数学模型,推导出闭环传递函数,并采用根轨迹法或伯德图法等方法分析系统的稳定性。在电路仿真验证方面,利用PSIM软件搭建反激式DC-DC变换器电路模型,对各项性能指标进行仿真分析,以验证设计方案的可行性。需要根据设计方案搭建实验电路,并对输入电压、输出电压、输出功率等指标进行测试,与设计指标进行对比分析,确保产品满足设计要求。
整个设计过程需要综合运用电力电子、控制、仿真等多个学科的知识,确保最终产品满足设计要求。通过本次实验,可以深入理解反激式DC-DC变换器的工作原理,掌握设计、仿真及实验验证的完整流程,为今后从事相关工作奠定坚实的基础。
2设计过程
2.1电路设计

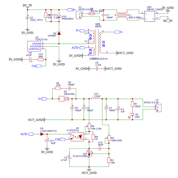
|
图 1 基于TOP22X系列反激式开关电源电路图 |
TOP反激式开关电源有详细的文档介绍,其本身功能已经相当完备,只需要反激式开关电源有详细的文档介绍,在其芯片的基础上设计外围辅助电路即可。这里选用 TOPSwitch系列的TOP227YN芯片,外围电路设计图如图所示。
2.1.1整流滤波部分
输入电压为220V的正弦交流电,变化频率为50Hz,根据国标GB/T 31464-2022电网运行准则,输入市电的变化范围为±5%,输入后的正弦交流电首先通过C1的电容进行输入滤波,最后通过L2部分的共模电感,主要滤除共模噪声并起到隔离作用,经过整流桥后形成“馒头波”半波信号,经过并联的C1电阻将输出电压信号整型平滑,由“馒头波”变为平滑的波形。
2.1.2反激原边控制部分
这部分由TOP227YN和变压器原边组成,肖特基二极管和快速恢复二极管负责消除TOP227快速开关时候在变压原边侧产生的尖峰信号,当尖峰信号出现时候,吸收电路可以消除掉这个尖峰。
2.1.2反激副边输出部分
反激电源的输出首先通过快恢复二极管,二极管可以使得电压方向为上正下负,起到了整流的作用,同时由于原边的快速开端,副边上也会感应出高频电压,并且电压也同样存在毛刺,因此需要高频快恢复高耐压的肖特基二极管。副边电源的输出经过了CLC网络,第一个电容主要负责储能的作用,将方波电源整型平滑,后置的LC网路主要起到了滤波的作用
2.1.2反激反馈部分
反馈网络主要又反馈线圈绕组和TL431构成。反馈的电压信号通过输出网络取得,输出电压信号取得之后,通过与TL431中的基准电压信号进行比较,在控制中形成偏差信号,这个偏差信号会被TL431转换成变换的电流信号,变化的电流信号作用于光耦,光耦起到了高压和低压的隔离作用,当光耦二极管一侧的电流发生变化时,三极管一侧也会产生变化的电流信号,而TOPYN为电流型控制元件,控制的PWM占空比与输入控制端的电流相关,至此,一个反馈网络初步形成。
反馈回路中的其他阻容主要起到了滤波的作用。
2.2.3反激电源能量传输原理
在TOP227芯片中,当MOSFET功率管导通时,其两端的电压加到高频变压器的初级绕组上,这样会使初级绕组中的电流随之增加,此时变压器的副边绕组产生的反向感应电动势,由于二极管的作用而被截止,导致副边电流为零。这样变压器就会以磁能的形式储存能量。当MOSFET功率管关断时,变压器左侧的电流受到稳压管的阻止而截止到零。这时,变压器先前储存的磁能就会以电能的形式释放出来,充电到右侧绕组的电容上,最终将能量传输到负载端。
2.2参数计算




当控制最大占空比为0.35时,需要的控制电流大概为3mA,根据下图所示的PC817A光耦电流转换率可以计算出,需要PC817A的控制级输入4mA左右的控制电流,计算得到分压电阻的阻值为2.6KΩ。

|
图 3 光耦线性电流调整率 |
同理,输出的两个反馈电阻需要从输出端分得一个2.5V的压降,取下侧电阻为10K,则上侧电阻为50K。
3仿真分析
由于PSIM中不存在TOP227元件,故采用PI调节生成占空比的方式来产生一个10^5Hz占空比可调的方波,仿真电路图如下图所示。

|
图 4 仿真电路图 |

|
图 5 PWM控制波形 |

|
图 6 占空比的调节过程 |

图 7 输出电压纹波大小

|
图 8 输出电压调整过程 |
4实验分析
根据上述理论计算的各种参数,选取合适的肖特基二极管以及电容,PCB原理图如下图所示。

|
图 9 电路原理图 |
由于电流较小,考虑设计双面板并选择50mil的导线宽度。
5成品图

6注意事项
1、TOP22X系列的关系均可以使用,只是封装和功率的区别。
2、TOP227假货很多,拆机件会靠谱一些。
3、变压器的绕制可以参考:变压器缠绕:【超详细的高频变压器“三明治”夹层绕制法,必看!-哔哩哔哩】 https://b23.tv/RzcwH7V
4、变压器的EE需要进行气隙的磨制,E的中端需要磨制缩短。
5、个人建议,若是BIT的同学,可以到中发电子市场配齐所有元器件变压器铜线,地址在海淀医院中关村大厦那边。
愿大家不被困难而且复杂的课设耽搁时间!
设计图
未生成预览图,请在编辑器重新保存一次BOM
暂无BOM
克隆工程工程成员
知识产权声明&复刻说明
本项目为开源硬件项目,其相关的知识产权归创作者所有。创作者在本平台上传该硬件项目仅仅供平台用户用于学习交流及研究,不包括任何商业性使用,请勿用于商业售卖或其他盈利性的用途;如您认为本项目涉嫌侵犯了您的相关权益,请点击上方“侵权投诉”按钮,我们将按照嘉立创《侵权投诉与申诉规则》进行处理。
请在进行项目复刻时自行验证电路的可行性,并自行辨别该项目是否对您适用。您对复刻项目的任何后果负责,无论何种情况,本平台将不对您在复刻项目时,遇到的任何因开源项目电路设计问题所导致的直接、间接等损害负责。


评论