
#第九届立创电赛#5497558A 温湿度检测仪
简介
基于STM32G030K6T6主控和盛思锐SHT40温湿度传感器的桌面温湿度检测仪
简介:基于STM32G030K6T6主控和盛思锐SHT40温湿度传感器的桌面温湿度检测仪开源协议
:Public Domain
描述
1、项目介绍
本项目是嘉立创暑期训练营训练项目,是基于STM32G030K6T6主控和盛思锐SHT40温湿度传感器的桌面温湿度检测仪,通过按键唤醒可以使得数码管显示当前环境温湿度值。
2、硬件部分
- 主控模块
该设计以STM32G030K6T6为主控芯片,该芯片包括两个I2C总线接口、两个USART、一个I2S接口和两个SPI接口,很好的满足设计需求。

- 温湿度传感器模块
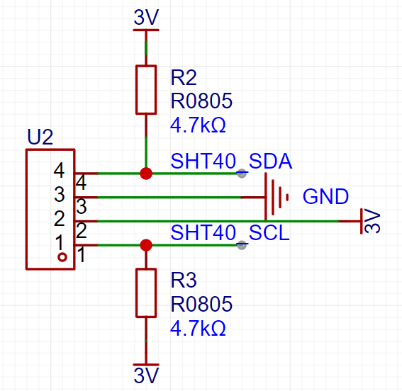
盛思锐SHT40温湿度传感器模块具有体积小,精度高等优点,因此采用该传感器进行温湿度检测。SHT40使用I2C接口进行通信,SDA和SCL分别连接到主控上的SHT40_SDA和SHT40_SCL引脚。R2和R3是4.7kΩ的上拉电阻,确保这些线在空闲状态时保持高电平。

- 电源模块
利用两节5号电池提供电源,同时通过分压器获得稳定的BAT_VOL信号;P沟道MOS管实现电池反接保护,确保电路不会因电池反接而损坏。

3、软件部分
软件部分使用STM32CubeMX+Keil5,根据外设自动生成文件,减少工作量;通过按键触发中断,在数码管显示温湿度。
设计图
未生成预览图,请在编辑器重新保存一次BOM
暂无BOM
克隆工程工程成员
知识产权声明&复刻说明
本项目为开源硬件项目,其相关的知识产权归创作者所有。创作者在本平台上传该硬件项目仅供平台用户用于学习交流及研究,不包括任何商业性使用,请勿用于商业售卖或其他盈利性的用途;如您认为本项目涉嫌侵犯了您的相关权益,请点击上方“侵权投诉”按钮,我们将按照嘉立创《侵权投诉与申诉规则》进行处理。
请在进行项目复刻时自行验证电路的可行性,并自行辨别该项目是否对您适用。您对复刻项目的任何后果负责,无论何种情况,本平台将不对您在复刻项目时,遇到的任何因开源项目电路设计问题所导致的直接、间接等损害负责。


评论