
硬木课堂STM32H750示波器&信号源扩展板
简介
配合硬木课堂STM32H750核心板使用的示波器+信号源模拟前端扩展板
简介:配合硬木课堂STM32H750核心板使用的示波器+信号源模拟前端扩展板开源协议
:GPL 3.0
(未经作者授权,禁止转载)描述
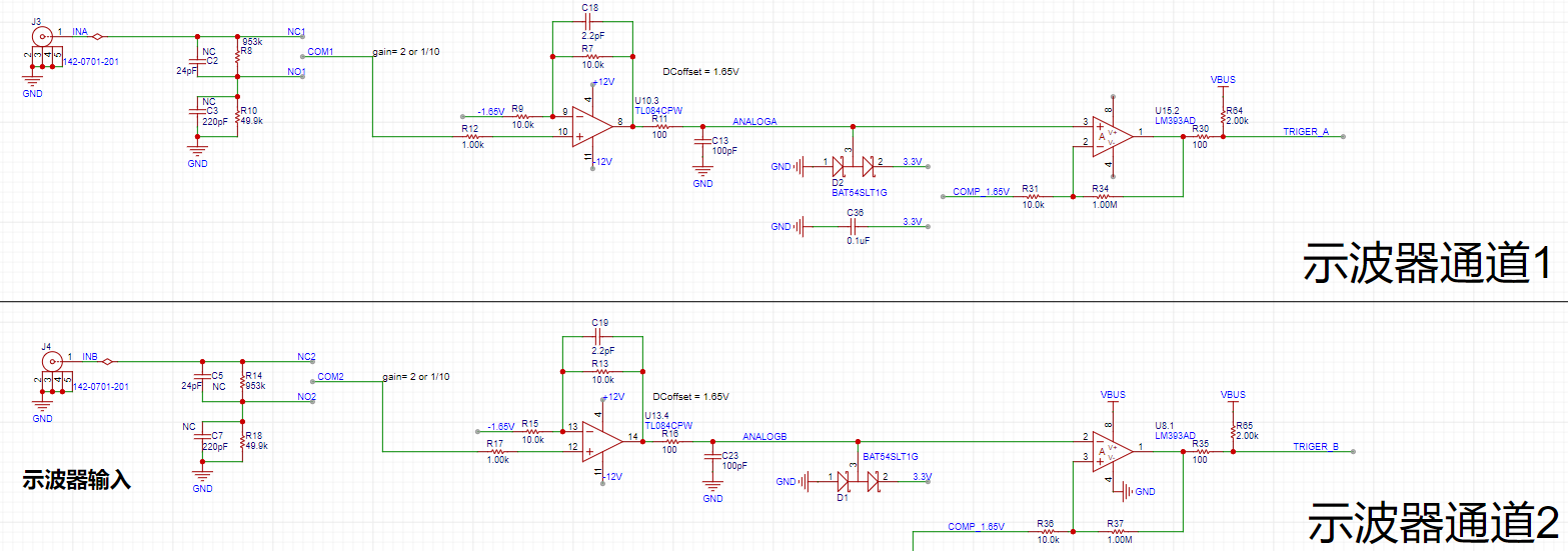
信号输入:
- 两路模拟信号输入通道
- 输入信号范围:-15v~+15v
- 通过电阻串联分压实现1MΩ的输入阻抗,继电器开关电路选择信号直连/缩小20倍

- 因为STM32H750内部VREF采用3.3V供电,故ADC采集范围范围为0~3.3v,模拟输入电压范围为-15v~15v,所以需要将信号缩小至少30/3.3 (约为9倍) 再加上3.3/2=1.65v的正向偏移量即可进行完整信号的采集。这里就将信号缩小十倍(电阻参数好选择)
- 当输入信号较小时,使用继电器选择直连通路,确保进入ADC的信号尽可能大。再配合16位ADC,可以让采样结果准确可靠
- 前级运放为同相放大器,可实现实现信号放大2倍+正向偏移1.65v

(上面-1.65v由-12v经过电阻分压+电压跟随器得到)
- 后级运放为滞回比较器,同相输入端输入由DAC1_OUT1产生的直流触发信号,实现方波输出,便于后续触发ADC采集信号、捕获测频等。合适的触发信号也能让波形稳定地显示
- 串联式肖特基二极管电位钳制防止损坏核心板
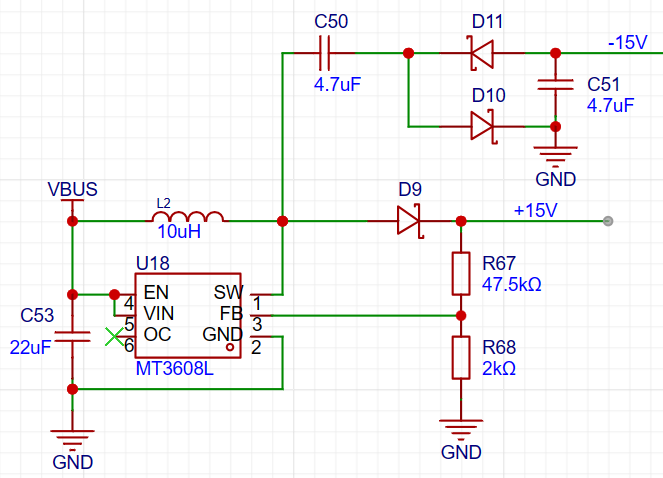
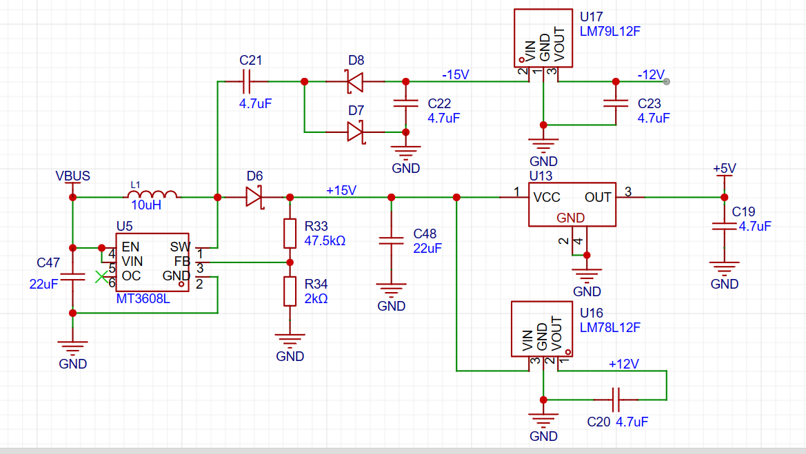
电源部分:

- DCDC升压及负压产生电路,原理我忘了,大概是芯片能将FB与GND之间的电压维持在0.6v,电阻配比就能输出15v。SW处电压在0~15v间来回振荡,SW输出15v时D10导通C50充电,充满电后C50压差为15v;SW输出0v时D11导通C50放电,15v的压差转移到C51上,就能输出-15v
(这部分电路的布线建议多看手册了解注意事项,布线不规范容易导致升压失败)

得到±15v之后就能直接通过LDO得到±12v和+5v(这里不直接使用外接电源的5v是因为后续要给模拟输出通道提供负向偏移量,外接电源波动较大而通过LDO得到的5v很稳定)
模拟输出部分:
- 两阶RC滤波器,实现低通滤波器功能
- STM32ADC输出范围为0~3.3v,为了达到-10v~+10v输出要求,需要将信号放大20/3.3(约为6倍)再向下偏移10v

图上2v是5v通过电阻分压再通过电压跟随器得到的
因为Vn=Vp,所以Vout=(Vp-2)*5 + Vp = 6Vp -10v,-10v的偏移量就是这么得到的~

ADC为12位输出精度,当调小DAC码值输出小信号时,要想波形的电压分辨率达到7位精度,也就是波形的垂直分辨率有128个点,只能将波形衰减128/4096=1/32,换算到输出电压范围±10V/32 =±0.3215V,在±0.3125V以下更小的信号,再靠调小码值输出的话,DAC的分辨率就不足了,波形上的台阶就比较明显。所以当要输出±0.3125V以下更小的信号的时候,由直接输出切换至电阻分压将波形衰减1/20输出,确保了小信号下的电压分辨率。
- 两个档位输出的对地阻抗为50Ω
按键说明:KEY1:向后选中 KEY2:向前选中 KEY3:通道1/2触发选择 KEY4:ADC打开/关闭
软件部分:
1、使用到的定时器:
- LPTIM1:1.每20ms触发DMA进行一次屏幕刷新 2.每100ms进行按键状态的检测
- LPTIM2:超时功能,如果在100ms内产生触发信号会在TIM2中断内计算频率+开启ADC的采集+关闭超时功能,如果超时了就直接打开ADC采集再关闭超时功能
- TIM2:CH1、CH2捕获比较器产生的触发信号
- TIM3:编码器模式计数
- TIM6:触发DAC1_OUT2调节频率和峰峰值
2、ADC:
- 16位ADC1+ADC2双通道采集提高采样率
3、DMA:
3个外设的DMA被使能:ADC采集(优先级最高)、DAC发送模拟信号、SPI向屏幕发送数据(优先级最低)
4、X/Y轴的切换:
- X轴切换:通过更改ADC采样率,从而对采样范围进行调整,采样率越大,采样时间越长,显示的信号越宽。共设6个采样时间:8us、16us、32us、64us、160us、320us、640us
- 垂直轴切换:通过对ADC采集数据进行处理获得,共设置100、200、500、1000、2000、5000mv/格6个档位
5、FFT快速傅里叶变换
- 我搞不明白
屏幕底下蓝色的信号就是FFT的信号
此处附上官方教程:第一章 功能划分和准备工作 (yuque.com)
官方示例代码会附在文章最后
最后的最后:本人根据自己的情况及偏好对代码进行了一些修改,包括:1.因为用的EC11,转一下跳两个档,在程序里改回来了。2.EC11按下后进行系统复位。3.波形以及选中的高亮显示颜色的修改。
设计图
未生成预览图,请在编辑器重新保存一次BOM
暂无BOM
克隆工程工程成员
知识产权声明&复刻说明
本项目为开源硬件项目,其相关的知识产权归创作者所有。创作者在本平台上传该硬件项目仅供平台用户用于学习交流及研究,不包括任何商业性使用,请勿用于商业售卖或其他盈利性的用途;如您认为本项目涉嫌侵犯了您的相关权益,请点击上方“侵权投诉”按钮,我们将按照嘉立创《侵权投诉与申诉规则》进行处理。
请在进行项目复刻时自行验证电路的可行性,并自行辨别该项目是否对您适用。您对复刻项目的任何后果负责,无论何种情况,本平台将不对您在复刻项目时,遇到的任何因开源项目电路设计问题所导致的直接、间接等损害负责。


评论