
专业版
STC8H1K28制作的无感无刷电机驱动
4.2k
0
0
23
简介
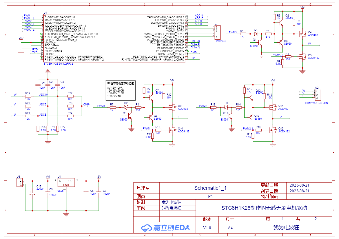
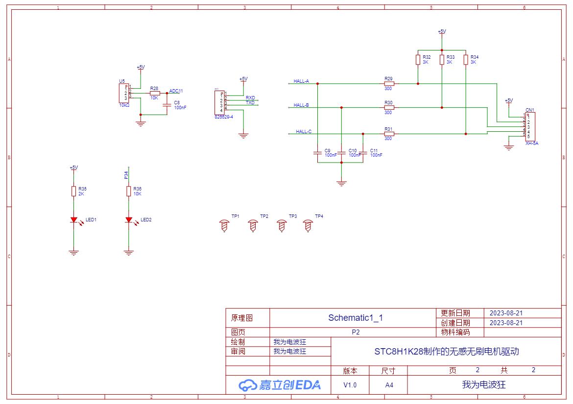
这是一个从STC官网开源的无刷无感驱动,我下载重新画了一块板,并制作驱动成功,现在分享给有需要的小伙伴们。
简介:这是一个从STC官网开源的无刷无感驱动,我下载重新画了一块板,并制作驱动成功,现在分享给有需要的小伙伴们。开源协议
:GPL 3.0
创建时间:2023-08-21 16:49:23更新时间:2023-08-22 17:38:25
描述
这是一个从STC官网开源的无刷无感驱动,我下载重新画了一块板,并制作驱动成功,现在分享给有需要的小伙伴们。

https://pro.lceda.cn/editor#id=cfd8d4910ff04e17a739eddf078362e8


设计图
未生成预览图,请在编辑器重新保存一次BOM
暂无BOM
克隆工程添加到专辑
0
0
分享
侵权投诉
工程成员
知识产权声明&复刻说明
本项目为开源硬件项目,其相关的知识产权归创作者所有。创作者在本平台上传该硬件项目仅供平台用户用于学习交流及研究,不包括任何商业性使用,请勿用于商业售卖或其他盈利性的用途;如您认为本项目涉嫌侵犯了您的相关权益,请点击上方“侵权投诉”按钮,我们将按照嘉立创《侵权投诉与申诉规则》进行处理。
请在进行项目复刻时自行验证电路的可行性,并自行辨别该项目是否对您适用。您对复刻项目的任何后果负责,无论何种情况,本平台将不对您在复刻项目时,遇到的任何因开源项目电路设计问题所导致的直接、间接等损害负责。


评论