
#第八届立创电赛#桌面电子时钟
简介
本项目是基于R7FA2E1A72DFL芯片的桌面电子时钟设计,通过四位0.56寸共阴极数码管进行时间、温度、湿度等显示,采用DHT11温湿度传感器采集环境温湿度。
简介:本项目是基于R7FA2E1A72DFL芯片的桌面电子时钟设计,通过四位0.56寸共阴极数码管进行时间、温度、湿度等显示,采用DHT11温湿度传感器采集环境温湿度。开源协议
:Public Domain
描述
基于R7FA2E1A72DFL芯片的桌面电子时钟设计,通过四位0.56寸共阴极数码管进行时间、温度、湿度等显示,采用DHT11温湿度传感器采集环境温湿度。
1、项目功能介绍
1、采用R7FA2E1A72DFL作为电子时钟的主控芯片
2、采用一个四位0.56寸共阴极数码管用来显示时间
3、通过DHT11温湿度传感器进行环境温度采集
4、采用四个按键进行时钟设置按键
5、引出一路复位按键、串口电路、SWD下载电路,方便下载调试
6、瑞萨芯片集成了触摸引脚,引出一路触摸引脚出来用来作为触摸按钮使用
7、通过无源蜂鸣器作为时间达到等提示
8、通过AO3401A+1N5819二极管组成电源切换电路
9、通过TP4056来给电池充电
2、项目属性
首次公开,复刻官方项目的基础上微调。
3、开源协议
Public Domain
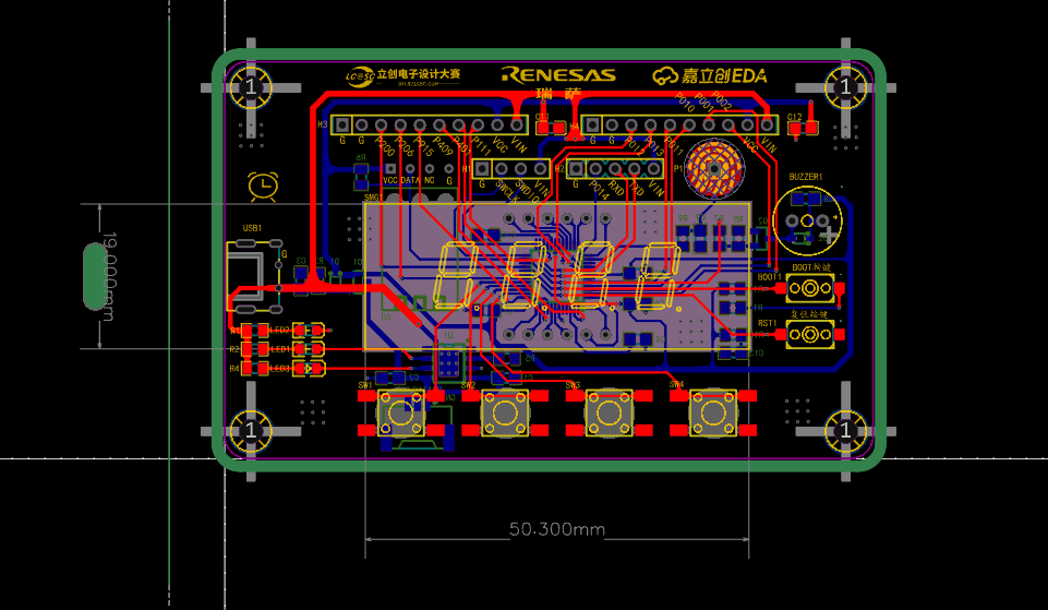
4、硬件部分
原理图:

PCB:

5、软件部分
程序基于RASC的keil制作
6、BOM清单

7、大赛LOGO验证


8、演示您的项目并录制成视频上传
时间:
温度:
湿度:

B站视频链接:【立创电赛】基于瑞萨的桌面电子时钟设计-哔哩哔哩
设计图
未生成预览图,请在编辑器重新保存一次BOM
暂无BOM
克隆工程知识产权声明&复刻说明
本项目为开源硬件项目,其相关的知识产权归创作者所有。创作者在本平台上传该硬件项目仅供平台用户用于学习交流及研究,不包括任何商业性使用,请勿用于商业售卖或其他盈利性的用途;如您认为本项目涉嫌侵犯了您的相关权益,请点击上方“侵权投诉”按钮,我们将按照嘉立创《侵权投诉与申诉规则》进行处理。
请在进行项目复刻时自行验证电路的可行性,并自行辨别该项目是否对您适用。您对复刻项目的任何后果负责,无论何种情况,本平台将不对您在复刻项目时,遇到的任何因开源项目电路设计问题所导致的直接、间接等损害负责。


评论