
[硬木课堂] 模拟前端原理学习板
简介
使用TP2261构建的模拟前端
简介:使用TP2261构建的模拟前端开源协议
:GPL 3.0
描述
为了方便大家对模拟信号进行理解和分析,同时为了方便大家对其中的关键节点进行测试,我们绘制了模拟前端原理学习板小板。
模拟前端原理学习板对AFE03(示波器信号源扩展板)的电路进行了简化,使用外部电路进行供电,同时删减掉了一路模拟输入通道,但依旧包括一路完整的模拟输入通道和一路完整的模拟输出通道。

下面我们使用模拟前端原理学习板并配合电路图为大家逐级分析信号的处理过程。
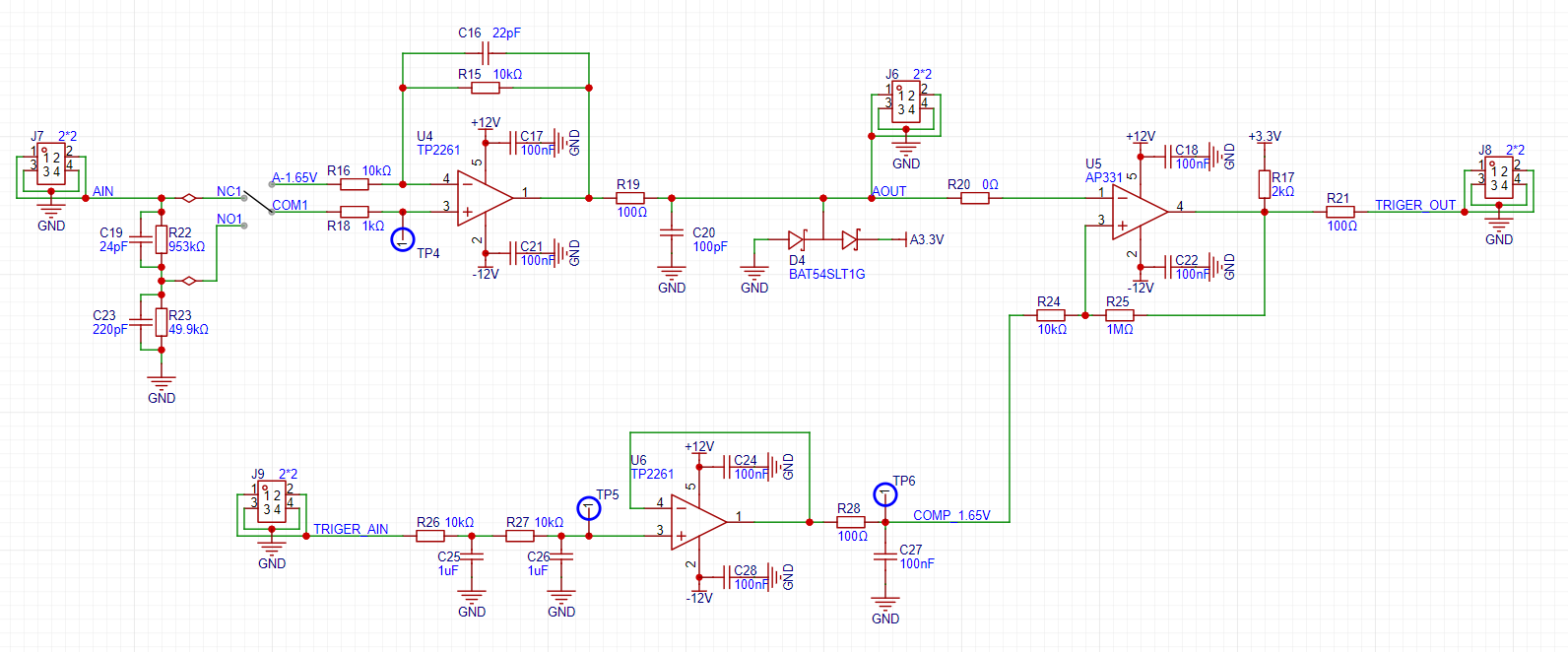
模拟输入通道介绍:包括了电阻分压和运算放大器实现的信号调理,和比较器实现的方波输出(供触发和测频使用)。

|
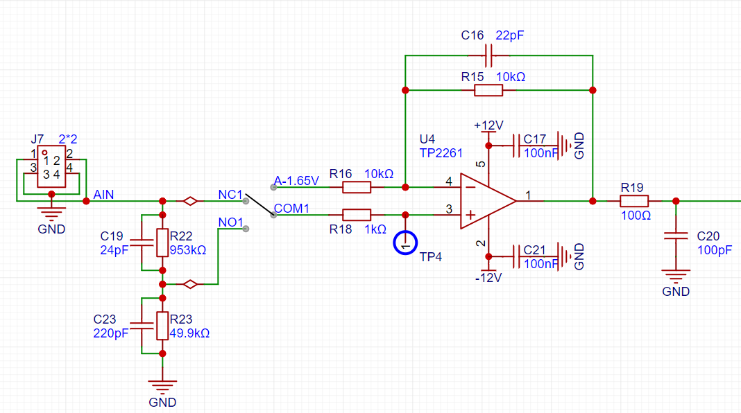
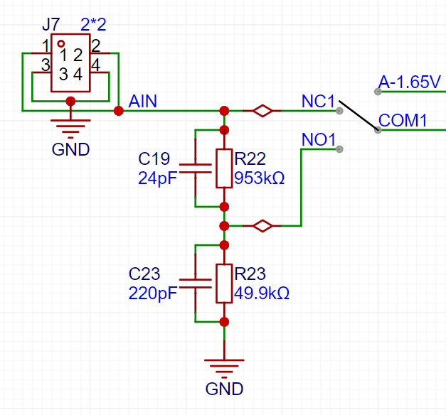
1. AIN:示波器的输入端,口袋仪器发出模拟信号与此处连接,这里通过电阻串联分压实现1MΩ的输入阻抗,并产生两个信号供选择,一个输入直通,一个衰减为1/20。 |
|
2. 选通开关,选择直通信号或衰减为1/20的信号进入第一级同相放大器,同相放大器完成两个工作,第一是将同相端输入信号放大两倍,二是将放大后的信号平移1.65V,计算公式为Vo = 1.65 + 2*Vi。因此,对应电路整体增益为2倍或1/10倍。 |
|
3. AOUT:经过同相放大器放大和平移后的模拟信号与STM32H750开发板连接,进入H750的ADC中; |
|
4. Triger_OUT:AOUT与直流参考电平(由H750的一路DAC产生)经过比较器后产生的方波信号,进入STM32H750的定时器进行测频和触发。 |
|
5. Triger_AIN: 直流参考电平,通过STM32H750配置内部DAC2发出。
|
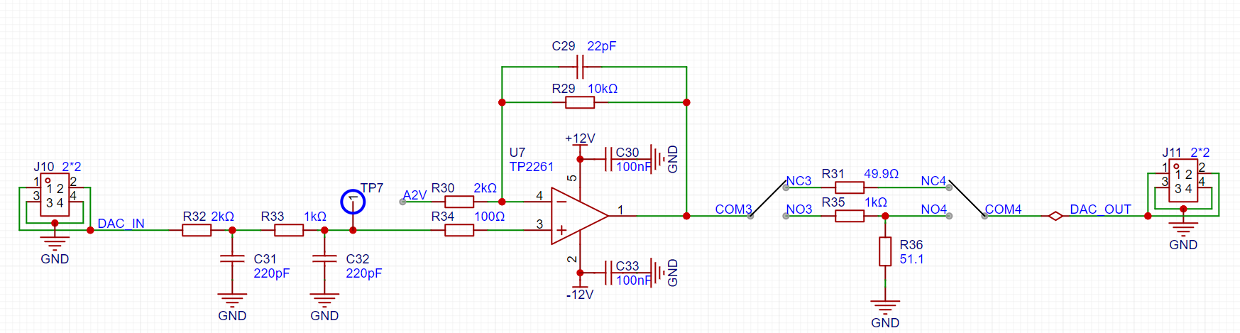
模拟输出通道介绍:包括了电阻分压和运算放大器实现的信号调理,和比较器实现的方波输出(供触发和测频使用)。

|
1. STM32H750的DAC1输出的范围为0-3.3V的波形。 |
|
2. 两阶RC滤波器,实现低通滤波器功能,滤除台阶。 |
|
3. 电阻分压和缓冲器,将5V输入变为低阻的2V输出,后续放大-5倍用于平移输出信号。 |
|
4. 输出放大器,完成两个功能,第一将同相端输入放大6倍,第二将放大6倍后信号平移-10V后输出,计算公式为Vo=-10+6*Vi; |
|
5. 分压网络,用于输出小信号时利用模拟电路分压来获得好的效果。 |
下面我们先详细介绍一下模拟电路的计算:
1、模拟输入通道计算
本节需要大家对运算放大器有一定的基础知识。
首先,我们要认识到当STM32H750的VREF用3.3V供电时,STM32的ADC输入范围为0-3.3V,而我们的输入信号最大是±15V,所以我们需要解决大信号输入不能饱和的问题,让我们来解个方程:
15*a+b = 3.3
-15*a+b = 0
得到a=0.11,b=1.65
也就是说我们需要将输入信号至少衰减到0.11倍(约衰减为1/9),再加上1.65V直流,就能满足ADC的满量程输入。于是我们使用下面的运算放大器电路,电阻网络完成1/20衰减,运算放大器实现x2倍放大器和1.65V电压平移,从而实现了0.1INB+1.65V;

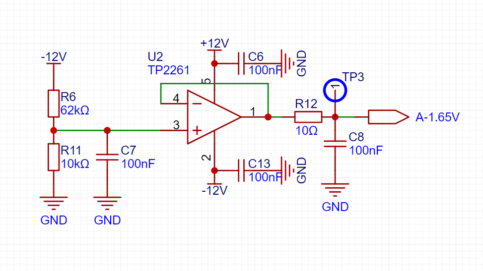
我们可以使用叠加定理来分析这个电路,首先分析输入信号INB对输出Vo的贡献时,将电路中另一路电压源-1.65V接地,这样输入信号经过R14和R18后被分压到1/20,接着被同相放大器电路放大2倍,输入信号的整体增益就是1/10;而分析-1.65V对输出的贡献时,将输入信号AIN接地,-1.65V的放大倍数是-1倍。于是得到输出Vo = -1.65V * (-1) + AIN/10 = 1.65V + AIN/10。
上面的-1.65V由-12V经过电阻分压和缓冲器得到:

上面这个电路解决了±15V输入匹配到ADC的0-3.3V输入范围的问题呢,我们还要考虑当输入信号较小时也能够准确采样的问题,例如当10mV信号输入时,经过上面的电路,会衰减到1mV,为了尽可能保证输入信号的信噪比,我们这里在模拟前端加入切换分档的方式,当采集小信号的时候,使用开关选择直通INB进入运放同相端,而不再选择INB衰减后的信号进入运放同相端,这样确保进入ADC的信号尽可能大。再配合16位ADC,可以让采样结果准确可靠。

如上图,在1M欧姆输入分压电阻后面我们加入一个信号开关(继电器或手动开关),用于选择INB是直接进入运放同相端还是分压到1/20之后进入,两种方式对于INB来说输入阻抗都是1M欧姆。当我们需要采集小信号时,我们可以拨动开关使用直通输入来获取更精确的测量结果。
可以计算得到:当选择直通输入时,Vo = 2AIN + 1.65,而当选择衰减输入时,Vo = AIN/10 + 1.65
2、模拟输出通道计算
当STM32H750的VREF用3.3V供电时,内部DAC的输出范围是0-3.3V,为了达到题目中要求的±10V输出,我们需要解个方程:
0*a + b = -10V
3.3*a + b = 10V
解得a=6.06,b=-10
可以设计出如下的电路:

上图中STM32H750内部的DAC输出的0-3.3V的信号,经过低通滤波器后从TL082的同相端输入,构成了放大倍数为6倍的同相放大器,放大后得到波形为0-19.8V;然后我们利用TL082反相放大器部分的-5倍放大能力,将5V分压得到的+2V经过-5倍放大得到-10V,和同相放大器输出的0-19.8V信号叠加得到约±10V输出。计算公式为:Vout = 6*Vin -10。

跟ADC类似,要使信号源输出覆盖±10mV到±10V,同时兼顾大信号范围和小信号精度,DAC的分辨率是个问题。H750的DAC是12位,DAC满量程(也就是4096个码值都用满时)输出是±10V,当我们靠调小DAC码值输出小信号时,要想波形的电压分辨率达到7位精度,也就是波形的垂直分辨率有128个点,只能将波形衰减128/4096=1/32,换算到输出电压范围±10V/32 =±0.3215V,在±0.3125V以下更小的信号,再靠调小码值输出的话,DAC的分辨率就不足了,波形上的台阶就比较明显。于是我们使用模拟分档的方式,当要输出±0.3125V以下更小的信号的时候,使用开关切换电阻分压将波形衰减1/20输出,确保了小信号下的电压分辨率。同时,R57和R62的组合也使得电路在1/20衰减下的输出电阻为50Ω,R5使得电路在x1档下的输出电阻为50Ω。
3、 比较器电路
为了实现触发功能和频率计功能,我们在板上设计了一路比较器通道,将处理后的模拟输入通道进入ADC前的波形转换为方波信号给H750的定时器输入使用。这里之所以使用进入ADC前的波形进行比较,是因为进入ADC的波形经过前端模拟电路调理已经落到已知的0-3.3V范围之内,这样比较器的比较门限容易设计。

如上图,H750利用内部的DAC2输出一个0-3.3V的直流,来和进入ADC前的通道2波形进行比较,将通道2的波形变为方波,这样H750的定时器功能就可以利用方波信号进行中断处理和定时器捕获处理。
比较器的比较电压通过单片机产生一个PWM波,再通过低通滤波器转为直流输入电压缓冲器转为低阻态输入进比较器使用,当然也可以直接使用单片机的DAC输出需要的直流信号。
设计图
未生成预览图,请在编辑器重新保存一次BOM
暂无BOM
克隆工程工程成员
知识产权声明&复刻说明
本项目为开源硬件项目,其相关的知识产权归创作者所有。创作者在本平台上传该硬件项目仅供平台用户用于学习交流及研究,不包括任何商业性使用,请勿用于商业售卖或其他盈利性的用途;如您认为本项目涉嫌侵犯了您的相关权益,请点击上方“侵权投诉”按钮,我们将按照嘉立创《侵权投诉与申诉规则》进行处理。
请在进行项目复刻时自行验证电路的可行性,并自行辨别该项目是否对您适用。您对复刻项目的任何后果负责,无论何种情况,本平台将不对您在复刻项目时,遇到的任何因开源项目电路设计问题所导致的直接、间接等损害负责。


评论