
专业版
#训练营#小白入门第一课-手搓示波器
203
0
0
0
简介
#训练营#基于stm32的简易数字示波器 32bug修改软件部分参考:示波器QQ交流群 大肚腩小鼠鼠 新手入门-轻喷
简介:#训练营#基于stm32的简易数字示波器 32bug修改软件部分参考:示波器QQ交流群 大肚腩小鼠鼠 新手入门-轻喷开源协议
:GPL 3.0
(未经作者授权,禁止转载)创建时间:2024-04-02 09:10:18更新时间:2024-04-03 11:45:41
描述
TIPS#DEKKZZO_4_2_24学习心得#:
1.这个训练营对于新手入门(准确说是大学不认真听课的菜鸟)来说有点难度,让我回忆起了曾经软件课发过的呆,数电课摸过的鱼......
2.跟着视频的教程走,可以复刻出完整的实物,但是3月初手速慢,没抢到GD32,从实验室淘了一块32系统板,但是软件不会改(月中板子就打好了,改bug调程序到月底......),于是借鉴qq群大佬的代码......
3.做这个项目对于大佬来说可能是消遣时光,但是对于我来说确实难办,后人若看到,大学课还是要好好学的......
4.代码明明拆开看都看得懂,为毛合并在一起就bug了呢?^?
主要电路原理图
负压产生电路

模拟前端信号采集电路

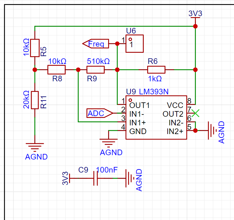
比较测评电路

实物成品

设计图
未生成预览图,请在编辑器重新保存一次BOM
暂无BOM
克隆工程添加到专辑
0
0
分享
侵权投诉


评论