
IP6505快充电路板-支持华为三星等快充协议-为手机充电宝充电
简介
IP6505设计的快充电路板,可以支持多种快充协议。
简介:IP6505设计的快充电路板,可以支持多种快充协议。开源协议
:Public Domain
描述
目录 |
|
一、IP6506简介 |
四、原理图PCB图4.1、原理图4.2、PCB |
二、芯片引脚定义 |
五、实物焊接测试图5.1、实物焊接图5.2、充电宝充电测试5.3、华为手机快充测试 |
三、视频教程3.1、第一课时3.2、第二课时3.3、第三课时3.4、第四课时 |
六、后期升级 |
一、IP6506简介
二、芯片引脚定义


三、视频教程
3.1、第一课时
IP6505开关电源芯片数据手册解析;IP6505典型应用电路讲解;变压器选型;整流桥选型;原理图绘制。输入220V,输出5V,输出电压可调。可输出电流:4A,开关工作频率:150kHz, 220kHz, 350kH。输出电压3到12V可调。
视频地址:https://www.bilibili.com/video/BV1SV411U73Y/
3.2、第二课时
电路原理图绘制、PCB板布局。
视频地址:https://www.bilibili.com/video/BV1eV411U7mj/
3.3、第三课时
电路原理图绘制、PCB板布局。
视频地址:https://www.bilibili.com/video/BV1nT4y1L7TU/
3.4、第四课时
实物焊接调试。
视频地址:https://www.bilibili.com/video/BV1nT4y1L7TU/
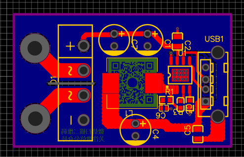
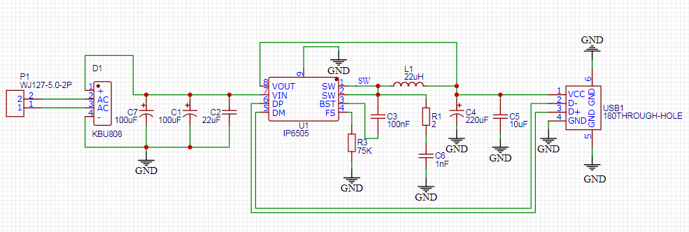
四、原理图PCB图
4.1、原理图
4.2、PCB

五、实物焊接测试图
5.1、实物焊接图

5.2、充电宝充电测试

5.3、华为手机快充测试

六、后期升级
增加开关电源,去掉目前的变压器,减小体积。本次主要验证IP6505的电路板。
设计图
未生成预览图,请在编辑器重新保存一次BOM
暂无BOM
克隆工程工程成员
知识产权声明&复刻说明
本项目为开源硬件项目,其相关的知识产权归创作者所有。创作者在本平台上传该硬件项目仅供平台用户用于学习交流及研究,不包括任何商业性使用,请勿用于商业售卖或其他盈利性的用途;如您认为本项目涉嫌侵犯了您的相关权益,请点击上方“侵权投诉”按钮,我们将按照嘉立创《侵权投诉与申诉规则》进行处理。
请在进行项目复刻时自行验证电路的可行性,并自行辨别该项目是否对您适用。您对复刻项目的任何后果负责,无论何种情况,本平台将不对您在复刻项目时,遇到的任何因开源项目电路设计问题所导致的直接、间接等损害负责。



评论