
基于51单片机的超声波测距
简介
❀🐉电子设计课设,基于51单片机的超声波测距,实现安全测距报警,同时通过液晶屏显示距离
简介:❀🐉电子设计课设,基于51单片机的超声波测距,实现安全测距报警,同时通过液晶屏显示距离开源协议
:GPL 3.0
(未经作者授权,禁止转载)描述
题目要求
系统说明:超声波测距可用于汽车倒车雷达、机器人及小车的避障、液位检测等,是方便、快捷、可靠的非接触式检测方式,本设计即利用超声波探头制作一个自动测距装置。
系统功能要求:(1)超声波发射、接收功能正常,可实时显示障碍物距离(数码管或液晶显示不限);(2)本设计需使用超声波探头自行设计发射、接收电路,不开使用现成模块。(3)距离小于30cm、15cm时进行区别报警,小于30cm为警戒距离,小于15cm为危险距离;测量距离误差小于2%;带有机械安装设计,使用方便,实用性好。
提示:
1.本设计需要一定的模电知识基础和较好的电路焊接技术,电路焊接、元件布局、布线不合理可能直接导致失败;
2.区分R、S探头;
3.焊接前注意检查探头质量,确保探头正常。
题目分析
提示:对整个题目或对主要部分题目内容进行分析说明
提示:总体设计方案框图
列:
原理图设计说明

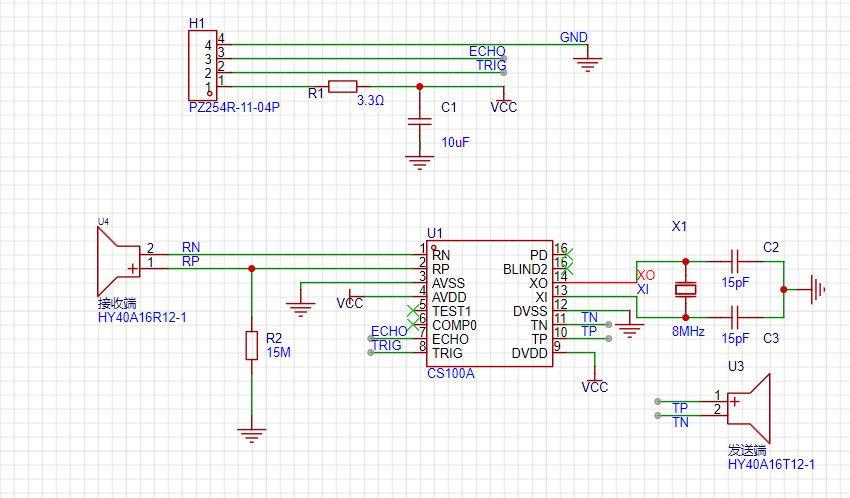
超声波模块原理图(参考CS100A超声波收发模块设计电路)
单片机最小系统:

(1)type-c供电

(2)P0输出上拉
(3)
(4)单片机引脚引出
蜂鸣器报警电路:

古法液晶显示:

PCB设计说明
提示:这里写PCB的一些设计说明,如:PCB的布局、布线、线宽、间距等设计注意事项
软件说明
提示:软件可以使用代码块来进行嵌套放置,无需全部软件部分说明,只需说明重要部分即可
代码块:
#include<stdio.h>
void main()
{
printf(""/n);
}
实物展示说明


注意事项
提示:这里说明作品在制作中需要注意的一些注意事项(没有可以不写)
演示视频
提示:演示视频上传附件即可,附件最大只能长传50M的文件,大于50M的文件可放置在其他网盘或视频网站上,只需把地址链接放入这里即可
其它附件上传
提示:参加活动的作品必须把工程相关的程序附件上传至开源平台或个人的代码存储云端,附件最大支持50M上传(请勿在立创工作区上传,有限制)
设计图
未生成预览图,请在编辑器重新保存一次BOM
暂无BOM
克隆工程知识产权声明&复刻说明
本项目为开源硬件项目,其相关的知识产权归创作者所有。创作者在本平台上传该硬件项目仅供平台用户用于学习交流及研究,不包括任何商业性使用,请勿用于商业售卖或其他盈利性的用途;如您认为本项目涉嫌侵犯了您的相关权益,请点击上方“侵权投诉”按钮,我们将按照嘉立创《侵权投诉与申诉规则》进行处理。
请在进行项目复刻时自行验证电路的可行性,并自行辨别该项目是否对您适用。您对复刻项目的任何后果负责,无论何种情况,本平台将不对您在复刻项目时,遇到的任何因开源项目电路设计问题所导致的直接、间接等损害负责。


评论