
开源协议
:GPL 3.0
创建时间:2024-08-05 21:23:56更新时间:2024-08-22 09:21:05
描述
一、设计背景
数字电压电流表结合了ADC的技术与电路测量原理,能够精确地将模拟的电压电流信号转换为数字显示,便于电子工程师直观读取和分析。这种设备不仅提高了电路测量的准确性和效率,还帮助工程师更好地理解电路行为,是进行电子设计和故障排查的得力助手,对电子工程师的工作具有重要的辅助作用。在产品应用上,数字电压电流表确保了电路设计的准确性和安全性,同时也为产品的质量控制和后期维护提供了有力支持。
二、硬件设计
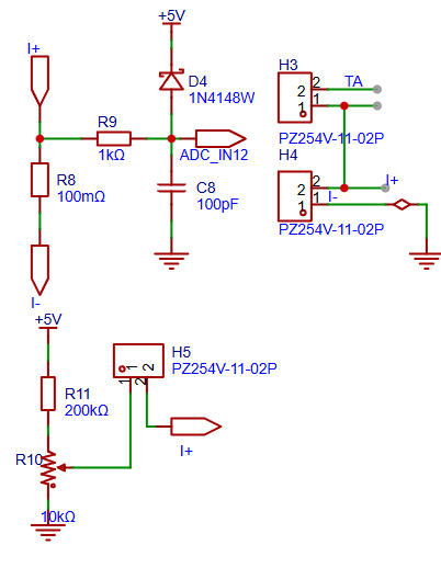
1、供电设计

使用二极管防反接避免直接烧坏后续电路。选用降压芯片降压处理获得5V电压。增加二极管作为电源指示灯方便判断。
2、采样电路设计
电压部分

- 设计测量电压的最大值为30V;
- ADC参考电压为1.5V具体可以通过程序进行配置;
- 根据经验值将低侧电阻(R7)选择为10K;
通过以上参数计算出分压电阻的高侧电阻:
- 计算所需的分压比例:即ADC参考电压:设计输入电压,通过已知参数可以计算出1.5V/30V=0.05
- 计算高侧电阻:即低侧电阻/分压比例,通过已知参数可以计算出10K/0.05=200K
- 选择标准电阻:选择一颗略高于计算值的电阻,计算值为200K,选择E24系列电阻220K。
分压电阻为220K+10K,因此分压比例为22:1(ADC_IN11)
电流部分

- 预设计测量电流的最大值为3A
- 检流电阻带来的压差,一般不建议超过0.5V
- 检流电阻的功耗,应当根据该参数选择合适的封装,本项目考虑到大电流时的功耗(温度)问题,选择了1W封装的金属绕线电阻
- 检流电阻上电压的放大倍数:本项目中没有使用运放搭建放大电路,因此倍率为1
3、用于电压测量校准的TL431电路设计

额外增加了一个TL431电路用来提供一个2.5V的基准电压,可用于给芯片一个用于校准AD的外部电压基准。
实物验证图


设计图
未生成预览图,请在编辑器重新保存一次BOM
暂无BOM
克隆工程添加到专辑
0
0
分享
侵权投诉
知识产权声明&复刻说明
本项目为开源硬件项目,其相关的知识产权归创作者所有。创作者在本平台上传该硬件项目仅供平台用户用于学习交流及研究,不包括任何商业性使用,请勿用于商业售卖或其他盈利性的用途;如您认为本项目涉嫌侵犯了您的相关权益,请点击上方“侵权投诉”按钮,我们将按照嘉立创《侵权投诉与申诉规则》进行处理。
请在进行项目复刻时自行验证电路的可行性,并自行辨别该项目是否对您适用。您对复刻项目的任何后果负责,无论何种情况,本平台将不对您在复刻项目时,遇到的任何因开源项目电路设计问题所导致的直接、间接等损害负责。


评论