
STM32F407开发板
简介
设计一款STM32F407开发板,引出I2C、UART、CAN、屏幕接口
简介:设计一款STM32F407开发板,引出I2C、UART、CAN、屏幕接口开源协议
:GPL 3.0
描述
设计说明:
1.基于STM32F407VET6核心,设计一个可方便扩展的小尺寸开发板,模块化设计,后续需要用于其它项目中。
1.同时需要设计出屏幕的转接板,有利于尺寸上匹配。
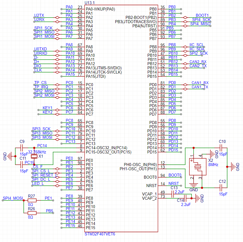
原理图说明:
1.采用TYPE-C 16P接口,分别用于串口和单片机的USB通信
2.LDO,5V转3.3V采用1117 3.3常用芯片
3.串口通信及自动下载,采用CH343C

4.芯片引脚及最周边电路

5.按键:1个复位键,2个功能键,分别放在正面和侧面

6.接口部分,引出IIC、串口、stlink,已经双40P fpc接口


7.FLASH和EEPROM

8.14p显示屏接口

9.SD卡

10. 双CAN,采用国产SIT1042 CAN芯片

实物打板验证OK,如下图片



最后,感谢嘉立创的免费打板,板的质量非常好,Nice!!!
设计图
未生成预览图,请在编辑器重新保存一次BOM
暂无BOM
克隆工程工程成员
知识产权声明&复刻说明
本项目为开源硬件项目,其相关的知识产权归创作者所有。创作者在本平台上传该硬件项目仅供平台用户用于学习交流及研究,不包括任何商业性使用,请勿用于商业售卖或其他盈利性的用途;如您认为本项目涉嫌侵犯了您的相关权益,请点击上方“侵权投诉”按钮,我们将按照嘉立创《侵权投诉与申诉规则》进行处理。
请在进行项目复刻时自行验证电路的可行性,并自行辨别该项目是否对您适用。您对复刻项目的任何后果负责,无论何种情况,本平台将不对您在复刻项目时,遇到的任何因开源项目电路设计问题所导致的直接、间接等损害负责。


评论