
专业版
#第八届立创电赛#桌面闹钟【基础版】
2.1k
0
0
0
简介
主控为瑞萨R7FA2E1A72DFL的桌面时钟(适合学习瑞萨MCU的新手)哟
简介:主控为瑞萨R7FA2E1A72DFL的桌面时钟(适合学习瑞萨MCU的新手)哟开源协议
:Public Domain
创建时间:2023-06-27 21:16:07更新时间:2023-08-07 10:56:39
描述
# 暑假闲来无事,参加立创训练营正好充实一下我本该普普通通的暑假
事件:2023瑞萨暑期训练营
地点:CHINA
成员:酸辣海带丝(是人)
基本流程:

1 工程简介
工程是基于型号为【R7FA2E1A72DFL】的瑞萨MCU,显示时间、测量周围空气温度和湿度。通过e2 studio编辑器进行代码编写,通过串口进行程序的烧录。
2 准备工作
2.1安装软件
安装e2 studio来编辑程序代码以及配置MCU

串口烧录工具

串口调试工具

2.2硬件
烧录工具:USB-TTL + 杜邦线四根
焊接工具:电烙铁+焊锡丝+焊锡膏+热风枪(可选)
辅助工具:烙铁架+静电镊子+硅胶隔热垫(某宝可买)
焊接方法:
3 立创EDA 启动!!!
3.1 原理图绘制
电源接口采用type-c 16P(新手切勿轻易采用),再使用一个CH340串口芯片就能通过USB数据线串口下载程序(不能实现在线调试)。

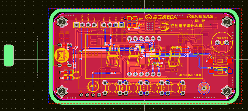
3.2 PCB+3D外壳绘制
电源供电有两种:外部电源和锂电池供电
起显示作用的器件和功能模式控制的器件放到顶层,主控、电阻、电容等元件放置到底层

4 自己写代码(自己CV代码)
详情请见附件
(后期会添加其它功能以及CIP......)
设计图
未生成预览图,请在编辑器重新保存一次BOM
暂无BOM
克隆工程添加到专辑
0
0
分享
侵权投诉


评论