
#第七届立创电赛#基于N32G430C8L7的电磁寻迹小车
简介
本组车使用N32G430作为核心控制单元,在循迹传感器方面,用电感和电容谐振检测20kHZ 电流产生的磁场。车身转向控制方面,使用电磁信号强度作为转向反馈;
简介:本组车使用N32G430作为核心控制单元,在循迹传感器方面,用电感和电容谐振检测20kHZ 电流产生的磁场。车身转向控制方面,使用电磁信号强度作为转向反馈;开源协议
:GPL 3.0
描述
前言
说一下为什么会做这一个东西,怎么说呢,有点遗憾,第十七届智能车因为种种原因没有参加,所以趁着训练营的机会,去弥补一下,另外一个目的就是测试一下这一款芯片,毕竟是国产的嘛,老用国外的也不太好,是吧,嗯,就这样。对了当时一共买了两款芯片,一个是N32G452CBL7,一个是N32G430C8L7,感觉都很nice。


1、项目功能介绍
电磁,物理概念之一,是物质所表现的电性和磁性的统称。如电磁感应、电磁波等等。电磁是丹麦科学家奥斯特发现的。电磁现象产生的原因在于电荷运动产生波动,形成磁场,因此所有的电磁现象都离不开电场。电磁学是研究电场和磁场的相互作用现象,及其规律和应用的物理学分支学科。麦克斯韦关于变化电场产生磁场的假设,奠定了电磁学的整个理论体系,发展了对现代文明起重大影响的电工和电子技术,深刻地影响着人们认识物质世界的思想。本项目“基于N32G430C8L7的电磁寻迹小车”是基于LC电路去检测磁感线从而获得磁感应强度,用来达到小车的寻迹功能。
2、项目属性
项目首次公开,且为原创
3、开源协议
项目核心功能开源80%以上
4、硬件部分
(1)核心板
①电源电路

项目使用了最为经典的1117稳压芯片,有些人说为什么不用AMS1117呢,它更便宜呀,对于为什么采用SPX1117这款芯片,作出以下解释,首先我们来看这两张图


有图我们观察到Vin(Max)变了,一个是20V一个是15V,由于本项目的供电电源为7.2V/12V锂电池进行供电,所以本着短路或其它不可逆转的原因,所以选择了较为贵一点的SPX1117(其实也没有啦,因为本人的板子从来没有烧过,你说我这个人可不可气)。
性能测试,由于当时用示波器测的数据没有保留,所以截取了官方给的数据手册(如下图),输出波形曲线很理想,怎么说呢,我觉得够用。另外给做硬件测试的小伙伴一个建议,示波器真的很有用。


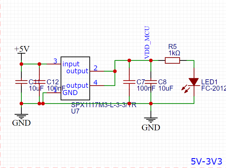
(2)子板
①电源电路


对于5V电路,相信对于大部分硬件玩家都很熟悉,LM2940俺觉得基本上都用过,说一下我为什么用它呢,有句话说得好“买贵不买对”,这价格真的很nice,开玩笑开玩笑,首先是基本介绍,嗯……还是略吧,43页的数据手册基本上什么都有,感兴趣的可以去看一下,链接如下:LM2940x 1-A Low Dropout Regulator datasheet (Rev. J) (ti.com) 咱就不在这搬门弄斧了。

项目从5V电压降至3.3V,使用的芯片是RT9013-33,怎么说呢,这颗芯片很完美,而且体积可以做得很小,详细可以去小破站观看视频,有博主讲的很不错。


(3)驱动板
驱动接口部分没有使用像排针之类的东西,我所使用的东西为这个(如下图),为什么使用这个呢,我觉得很方便,没了。备注:驱动板的测试视频在工程附件里面



5、软件部分
(1)车辆控制

6、BOM清单

以上表格为部分电子元器件,其他部分均来自淘宝,搜索智能车就可以了(有点烧钱)


7、大赛LOGO验证







8、意见或建议
怎么说呢,国产的咱为啥不能用中文呢,看不懂是多难受啊![]()

设计图
未生成预览图,请在编辑器重新保存一次BOM
暂无BOM
克隆工程工程成员
知识产权声明&复刻说明
本项目为开源硬件项目,其相关的知识产权归创作者所有。创作者在本平台上传该硬件项目仅供平台用户用于学习交流及研究,不包括任何商业性使用,请勿用于商业售卖或其他盈利性的用途;如您认为本项目涉嫌侵犯了您的相关权益,请点击上方“侵权投诉”按钮,我们将按照嘉立创《侵权投诉与申诉规则》进行处理。
请在进行项目复刻时自行验证电路的可行性,并自行辨别该项目是否对您适用。您对复刻项目的任何后果负责,无论何种情况,本平台将不对您在复刻项目时,遇到的任何因开源项目电路设计问题所导致的直接、间接等损害负责。


评论