
基于梁山派的智能遥控小车
简介
基于梁山派开发板设计的智能遥控小车!
简介:基于梁山派开发板设计的智能遥控小车!开源协议
:GPL 3.0
描述
一、项目简介
个人设计的第一个项目,参考官方项目案例设计:立创·梁山派-智能小车扩展板
二、功能介绍
功能:超声波避障、两路红外循迹、无线遥控(蓝牙模块、2.4G模块)、彩色车灯、有源蜂鸣器报警。
通过按键开关实现蓝牙遥控、循迹避障、2.4G遥控三种功能的循环切换。
顶视图:

底视图:

电路分析:
循迹电路:
红外传感器:TCRT5000、可变电阻:3296W顶调电位器、比较器:LM393双电压比较器
采用简单的两路红外循迹,可以实现基础的循迹功能。通过循迹电路比较后输出的数字信号输入给GD32F450ZGT6实现黑线的检测功能。

电机驱动电路:
驱动芯片:RZ7889
通过输入给BI、FI的高低电平实现BO、FO输出电流的正反来控制电机的正反转

蜂鸣器驱动电路:
蜂鸣器的型号和驱动电压可以根据自己喜好选择
采用芯片输出高电平触发方式实现NPN三极管的通断来开启蜂鸣器。

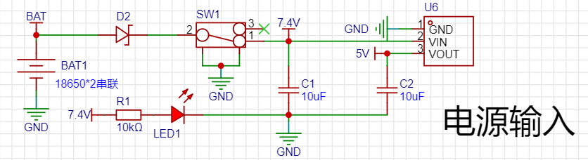
电源输入电路:
线性稳压器(LDO):HE6250MPR
实现两节串联18650电池的降压稳压功能,用来驱动主控芯片和其他电路的正常工作。

超声波模块:HY-SRF05
车灯模块:5050RGB全彩模块
蓝牙模块:HC-05
遥控接收:2.4G模块
三、功能演示
设计图
未生成预览图,请在编辑器重新保存一次BOM
暂无BOM
克隆工程工程成员
知识产权声明&复刻说明
本项目为开源硬件项目,其相关的知识产权归创作者所有。创作者在本平台上传该硬件项目仅供平台用户用于学习交流及研究,不包括任何商业性使用,请勿用于商业售卖或其他盈利性的用途;如您认为本项目涉嫌侵犯了您的相关权益,请点击上方“侵权投诉”按钮,我们将按照嘉立创《侵权投诉与申诉规则》进行处理。
请在进行项目复刻时自行验证电路的可行性,并自行辨别该项目是否对您适用。您对复刻项目的任何后果负责,无论何种情况,本平台将不对您在复刻项目时,遇到的任何因开源项目电路设计问题所导致的直接、间接等损害负责。


评论