
基于立创梁山派制作的游戏机-复刻
简介
本人基于立创梁山派开源工程复刻的一版游戏机。
简介:本人基于立创梁山派开源工程复刻的一版游戏机。开源协议
:GPL 3.0
描述
本文旨在详细介绍一款结合经典NES游戏和现代技术特点的开源掌上游戏机项目。这款设备不仅支持众多NES经典游戏,如超级马里奥、魂斗罗、忍者神龟和坦克大战等,还通过技术创新实现了蓝牙遥控以及有线手柄兼容功能,为用户带来更为丰富的操控体验。复刻原工程地址:【立创开发板】聪明聪的NES游戏机 - 嘉立创EDA开源硬件平台 (oshwhub.com)
**一、主要功能特性**
1. **NES游戏兼容性**:本项目采用SD卡读取NES游戏 ROM,实现海量游戏资源的游玩。
2. **无线控制**:设备内置蓝牙模块,可通过蓝牙手柄或手机进行无线遥控操作。

3. **有线手柄支持**:预留了I2C接口,完美兼容PH2.0 JoyStick手柄,提供硬核玩家喜爱的传统操控方式。

4. **振动反馈**:加入震动反馈功能,提升沉浸式游戏体验。


5. **音频播放**:具备扬声器及有线耳机接口,高质量还原游戏音效。

6. **便捷供电与便携性**:采用锂电池供电并配置Type-C接口充电,确保长时间游戏需求及便于携带。

7. **按键开关机**:一键短按开机,长按关机,简单易用。
8. **外观设计**:采用致敬Xbox手柄的双摇杆布局,并搭配精美3D打印外壳,既美观又对机身提供了有效保护。

**二、原理图说明**
- 设计过程中,我们对原立创官方游戏机拓展板的引脚分配进行了大幅度优化调整,以适应新增的功能模块。
- 双摇杆与多按键设计充分考虑了玩家操作习惯,增强游戏过程中的手感和舒适度。
- 新增蓝牙模块接口与手柄模块接口,保证无线与有线控制的无缝切换。
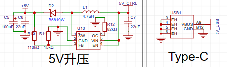
- 采用了立创官方5V充放一体模块方案,将其集成至游戏机拓展板,实现一体化高效能供电管理。
**三、PCB设计说明**
- PCB布局参照手机设计原则,将Type-C接口与耳机接口置于底部,符合人体工程学设计,便于日常使用。

- 手柄模块I2C接口与蓝牙模块接口合理分布在侧边,便于外部设备接入。

- 在走线设计时,特别强调了电源线的宽度,确保稳定电流供应,减少潜在干扰。

**四、关键程序说明**
- 对屏幕的SPI驱动进行了调整,由SPI4更改为SPI3,在LCD.c、SPI.c和nes_ppu.c等核心文件中相应修改了参数设置。

- 开机Logo进行了个性化定制,同时隐藏了初始化字符提示,使开机画面更加简洁美观。

- 进入NES游戏后,巧妙地将屏幕上下栏背景色改为黑色,并暂停非游戏区域的内容刷新,待退出游戏后恢复常态显示,提高游戏沉浸感。
- 目前,针对外接手柄与蓝牙模块的代码正在积极验证和完善中。
**五、实物展示**
该款NES游戏掌机外观独特,3D打印外壳工艺精湛,极具科技美感。当连接上手柄与蓝牙模块时,整体形态完整统一,展现了传统与现代技术交融的魅力。
总结来说,这是一个集怀旧情怀与科技创新于一体的开源项目,欢迎广大爱好者共同参与讨论,共同推进项目的完善与发展。期待更多开发者能在此基础上,进一步丰富其功能,让更多人体验到经典NES游戏的乐趣与现代科技带来的便捷操控体验。
此外大家注意在焊接LCD屏幕时注意不要连锡了,建议使用少量锡膏进行焊接,同时注意不要烧屏。
圈出来的地方注意不要拿烙铁头碰到了。

焊接电池时候注意,左边是地,右边是电源,所以电池需要反插,买的是1.2mm口的电池所以需要自己剪掉重新焊接。
另外震动模块的地和3.3V很容易连在一起,切记注意!!!!

设计图
未生成预览图,请在编辑器重新保存一次BOM
暂无BOM
克隆工程工程成员
知识产权声明&复刻说明
本项目为开源硬件项目,其相关的知识产权归创作者所有。创作者在本平台上传该硬件项目仅供平台用户用于学习交流及研究,不包括任何商业性使用,请勿用于商业售卖或其他盈利性的用途;如您认为本项目涉嫌侵犯了您的相关权益,请点击上方“侵权投诉”按钮,我们将按照嘉立创《侵权投诉与申诉规则》进行处理。
请在进行项目复刻时自行验证电路的可行性,并自行辨别该项目是否对您适用。您对复刻项目的任何后果负责,无论何种情况,本平台将不对您在复刻项目时,遇到的任何因开源项目电路设计问题所导致的直接、间接等损害负责。


评论