
专业版
AD630锁相放大器
3.9k
0
0
9
简介
AD630锁相放大器是一款高精度平衡调制器,通过独特的信号处理机制实现了从复杂信号中提取特定频率和相位的目标信号。
简介:AD630锁相放大器是一款高精度平衡调制器,通过独特的信号处理机制实现了从复杂信号中提取特定频率和相位的目标信号。开源协议
:GPL 3.0
创建时间:2024-07-12 15:00:06更新时间:2024-07-23 11:58:48
描述
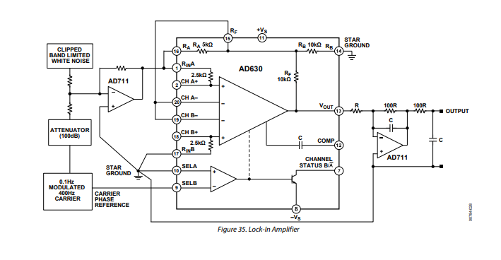
AD630是一款高精度平衡调制器,结合了灵活的换流架构,通过激光晶圆调整的薄膜电阻提供精度和温度温度稳定。它的信号处理应用包括平衡调制和解调,同步检波【synchronous detection】,相位检测,正交检波,相敏检波,锁相放大,和方波乘法。板上应用的电阻网络提供精确的±1,土2闭环增益在0.05%的精度(AD630B)。这些电阻用于精确配置多路器的增益为+1,2,3,4。或者,使用外部反馈,允许设计者实现高增益或者复杂转换的反馈拓扑结构。





以下为实物图:



设计图
未生成预览图,请在编辑器重新保存一次BOM
暂无BOM
克隆工程添加到专辑
0
0
分享
侵权投诉
知识产权声明&复刻说明
本项目为开源硬件项目,其相关的知识产权归创作者所有。创作者在本平台上传该硬件项目仅仅供平台用户用于学习交流及研究,不包括任何商业性使用,请勿用于商业售卖或其他盈利性的用途;如您认为本项目涉嫌侵犯了您的相关权益,请点击上方“侵权投诉”按钮,我们将按照嘉立创《侵权投诉与申诉规则》进行处理。
请在进行项目复刻时自行验证电路的可行性,并自行辨别该项目是否对您适用。您对复刻项目的任何后果负责,无论何种情况,本平台将不对您在复刻项目时,遇到的任何因开源项目电路设计问题所导致的直接、间接等损害负责。


评论