
开源协议
:GPL 3.0
描述
- * 1、项目功能介绍
制作了一个简单的USB功耗测试仪,为了检测USB设备上的电流。通过使用TI的INA180A2电流感应放大器,对检流电阻上的电压进行放大,之后通过N32G430上的ADC对放大之后的电压进行采集,之后通过程序解算出通过检流电阻上的电流。
- *2、项目属性
项目为第一次参加国民科技与立创联合暑期训练营。
- * 3、开源协议
利他即利己,
拥抱开源,赋予项目无限价值。项目100%开源;
- *4、硬件部分
单片机的供电使用ME6211C33 LDO作为整个系统的电源。如果没有这款芯片也可以使用常见的RT9013-3.3作为电源芯片。
这两颗电容至少需要1uF以上的电容。

之后就是最小系统的设计
最小系统有复位电路,晶振电路,还有boot选择电路。

复位电路主要就是让单片机的复位引脚产生几个时钟周期的低电平即可,在这里并没有使用外部的上拉电阻,是为了确保可以被复位成功,主要原因是单片机的内部已经有一颗上拉电阻,如果外部再接一颗上拉电阻,就会导致等效的上拉电阻的阻值变小,那么根据一阶电路的零状态响应,NRST引脚上未必可以产生让单片机有效复位的低电平时间。但是有些经验丰富的工程师通过计算可以让单片机快速复位的同时也保证了复位功能。这就需要大家去深入地研究复位电路地更多信息了。

晶振电路
晶振电路的设计也是非常考究的,一般大家使用的晶振电路都是仿照其他的电路,选个8MHz的晶振,之后配上两个22pF的负载电容就完成了。但是为什么选择22pF的负载电容,而不是选择20pF的呢?负载电容会影响哪些问题呢?

负载电容的大小将直接影响晶体振荡器的频率,负载电容是连接在晶体振荡器两端的电容总和,负载电容由外接的匹配电容、PCB上的寄生电容、晶体振荡器引脚之间的寄生电容。它们三者进行匹配之后的电容就是负载电容,按照规格书要上要求进行计算得到匹配电容的大小,从而使得晶体振荡器可以尽可能小的无偏差输出信号。
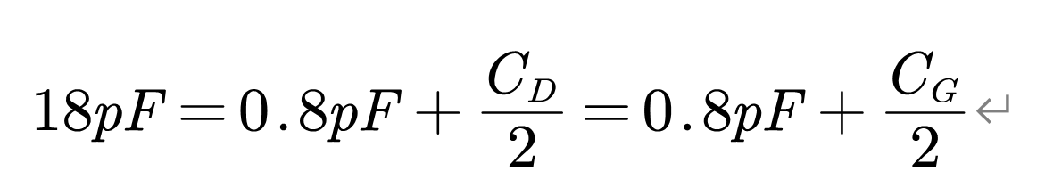
负载电容的公式如下所示:

其中,CS为晶体两个管脚间的寄生电容,CD表示晶体振荡电路输出管脚到地的总电容,包括PCB走线电容CPCB、芯片管脚寄生电容CO、外加匹配电容CL2,即CD=CPCB+CO+CL2。CG表示晶体振荡电路输入管脚到地的总电容,包括PCB走线电容CPCB、芯片管脚寄生电容CI、外加匹配电容CL1,即CG=CPCB+CI+CL1一般CS为1pF左右,CI与CO一般为几个皮法,具体可参考晶振的数据手册可得CS=0.8pF,CI=CO=5pF,CPCB=4pF。晶振的数据手册上的负载电容值为18pF,则有

则CD=CG=34.4pF,计算出来的匹配电容值CL1=CL2=25pF
哈哈是不是和直接使用22pF还是有些区别呢 ?
如果想了解更多的关于晶振振荡的知识,可以去看看高频电子线路中的振荡电路的设计,里面说的比我要详细很多。
boot选择电路
BOOT的选择其实就是选择单片机再上电之后运行那一块区域的代码,假设单片机是手机,那么BOOT的功能就类似与你早上打开手机是先打开哪一款APP。
这里根据官方的原理图完成BOOT电路的设计。

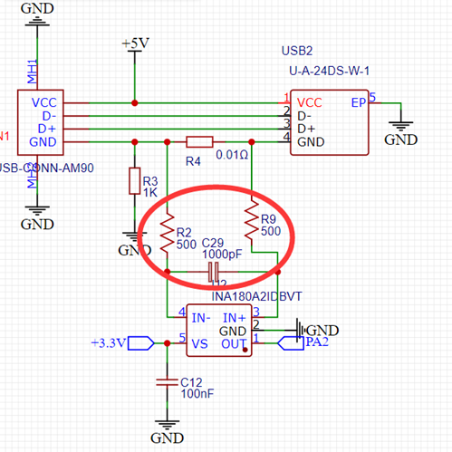
在完成最小系统的设计之后就得开始采样电路的设计了,我并没有全抄官方提供的采样电路,主要原因是我手上有10来片INA180A2的电流感应放大器,为了不浪费我还是本着能用就用的想法,使用手头上现有的放大器。

大家可以看见我使用红色框圈出来的电路其实是一个滤波电路,因为在采集电压信号的时候会引入很多高频的噪声,并且单片机的采样率假设说是100K,那么对采集到的信号进行FFT分析之后展开的频谱最大时50K的,那么在50KHz以外的噪声就没法被复原出来,所以一般采样电路的前端都会加入模拟前端电路,这个滤波器就是为了降低高频噪声的干扰。
INA180的输出连接到的时单片机的ADC,而单片机的ADC是高阻抗的,滤波器最好是在INA180的输出上接一个RC的低通滤波器,将会大大减小输出的共模噪声和INA180电源电压中的干扰。但是在输出接上RC滤波器将会造成输出衰减,并且在放大器之前是一个差分的信号,争对差分信号最好的就是在输入阶段就开始滤波。具体的RC滤波器参数可以参考下图。

外部串联电阻的增加在测量中将产生额外的误差;因此,为了减少对精度的影响这些串联电阻器的值必须保持在10Ω以下。当在输入引脚之间施加差分电压时,输入引脚处将会产生偏置电流的失配。如果电路中添加了额外的外部串联滤波器电阻器,则偏置电流的失配导致滤波器电阻器两端的电压降失配。这种失配将产生差分误差电压,该电压将从分流电阻器两端产生的电压中减去。这个错误会导致设备输入引脚处的电压不同于分流电阻器两端产生的电压。如果没有额外的串联电阻,输入偏置电流的失配对器件操作的影响很小。这些外部滤波电阻器增加到测量中的误差量可以使用以下公式计算:

其中增益误差因子是使用下述方程式 进行计算。

输入端存在的差分电压相对于分流电阻器处产生的电压的变化量是根据外部串联电阻(RF)值和内部输入电阻RINT来的,如上述中的原理图.当将输出电压与分流电阻器两端的电压进行比较时,到达器件输入引脚的分流电压的降低表现为增益误差。可以计算一个系数来确定通过添加外部串联电阻引入的增益误差量。计算分流电压与设备输入引脚处测量值之间的预期偏差。
我使用的是INA180A2这款电流感应放大器,他的增益GAIN为50,内部电阻RINT为10KΩ,Rf选择10Ω通过Gain Error Factor公式计算可得:

那么使用这个滤波器就会造成一些增益上的误差,但是不要经,可以后期在程序上校准该误差。
.*5、软件部分
请输入内容…
注:若您的项目涉及软件开发,请在附件上传对应的工程源码。这里可以详细说明您的软件流程图、功能模块框图、相关算法的解释或科普、源码结构、编译环境的搭建和配置、源码编译方法、程序烧录方法等。推荐图文并茂的形式向别人介绍您的想法。
- *6、BOM清单
注:项目涉及的BOM清单。这个位置请上传BOM的截图。清单详情请以PDF的格式上传到附件中。建议包括型号、品牌、名称、封装、采购渠道、用途等内容。具体内容和形式应以表达清楚项目构成为准。
- *7、大赛LOGO验证


- * 8、演示您的项目并录制成视频上传

视频要求:请横屏拍摄,分辨率不低于1280×720,格式Mp4/Mov,单个视频大小限100M内;
视频标题:立创电赛:{项目名称}-{视频模块名称};如立创电赛:《自动驾驶》-团队介绍。
更多详情:https://diy.szlcsc.com/posts/d76d9cb41705430e9a54e7a5feed07a5
设计图
未生成预览图,请在编辑器重新保存一次BOM
暂无BOM
克隆工程工程成员
知识产权声明&复刻说明
本项目为开源硬件项目,其相关的知识产权归创作者所有。创作者在本平台上传该硬件项目仅供平台用户用于学习交流及研究,不包括任何商业性使用,请勿用于商业售卖或其他盈利性的用途;如您认为本项目涉嫌侵犯了您的相关权益,请点击上方“侵权投诉”按钮,我们将按照嘉立创《侵权投诉与申诉规则》进行处理。
请在进行项目复刻时自行验证电路的可行性,并自行辨别该项目是否对您适用。您对复刻项目的任何后果负责,无论何种情况,本平台将不对您在复刻项目时,遇到的任何因开源项目电路设计问题所导致的直接、间接等损害负责。


评论