
开源协议
:GPL 3.0
描述
项目简介
-
设计背景与目的:该项目旨在通过设计和制作一个数字电压电流表,帮助学习者掌握微控制器电路的设计与实现、信号采集与处理电路的设计、用户界面的开发与优化以及产品外观的设计等电子测量原理和技术。
-
项目特点:
- 结合核心板和扩展板设计理念,采用插件器件设计,方便学习和深入探究。
- 以国产芯软件库CW32F030C8Tx为核心,兼容其他同类型款式微控制器。
- 项目具有高综合程度和实用性,设计完成后可作为桌面日常仪表使用。
- 提供丰富的学习资料,包括电路设计教学、PCB设计、代码编程及工程师调试能力的培养。
-
硬件设计:涵盖供电电路、MCU选型、电压采样、电流采样、数码管显示等多个关键部分,确保项目的综合性和实用性。
-
软件控制:实现数码管的动态扫描显示驱动,提供精确的电压和电流测量显示。
功能介绍
- 电压测量:通过内置的高精度ADC(模拟-数字转换器)和电压采样电路,能够精确测量并显示电压值。
- 电流测量:利用低侧电流采样电路设计,可准确测量并显示电流值,最大设计采样电流为3A,采用100mΩ电阻作为检流电阻。
- 数码管显示:使用两颗0.28寸的三位共阴数码管作为显示单元,动态扫描显示驱动,提供良好的可识别度和机械性能。
- LED指示灯:包括电源工作指示灯和IO工作指示灯,直观显示设备状态。
- 按键控制:设计有按键电路,方便用户进行交互操作。
- TL431基准电压电路:提供2.5V的基准电压用于校准ADC,确保测量精度。
- 供电电路:采用LDO(Low Dropout Linear Regulator)设计,支持宽电压输入,最高可达40V,适应工业应用场景。
- MCU核心:项目核心基于国产芯软件库CW32F030C8Tx微控制器,提供强大的处理能力和丰富的外设支持。
硬件设计
硬件部分主要参考的《CW32数字电压电流表训练营项目教程文档》文档非常的详细,细致到每一个元器件的选型,是一个非常棒的文档!

1. 原理图说明
-
电源电路
- 电源输入:通过DC接口或VP接入电源。
- LDO选型:选择SE8550K2作为电源稳压器,保证5V输出稳定。
- 电路保护:使用肖特基二极管1N5189和10Ω电阻进行反接和过流保护。

-
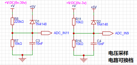
电压采样电路
- 设计原理:通过分压电阻进行电压测量,最大量程设计为30V。
- 电路保护:使用钳位二极管1N4148保护ADC引脚。

-
电流采样电路
- 设计原理:通过测量采样电阻的压降来计算电流,使用100毫欧电阻以减少对被测电路的干扰。
- 电路保护:使用限流电阻和钳位二极管保护MCU引脚。

-
模拟采样及标定电路
- 电压采样:使用TL431提供2.5V基准电压进行校准。
- 电流采样:模拟电流测量电路设计,确保量程准确。

-
其他电路
- 数码管显示:使用共阴极数码管显示测量结果。

- 按键及LED指示:设计三键功能控制和状态指示LED。

2. PCB布局和焊接注意事项
-
线宽要求
- 电源线:20-60mil
- 信号线:10mil
- ADC信号线:8mil或10mil

-
焊接注意事项
- 电容和二极管:注意极性。
- 数码管:避免高温触碰。
软件设计
1. 软件架构
- 基础模块:时钟配置、GPIO初始化。
- 核心模块:BTIM中断控制、ADC模数转换。
- 外围模块:LED驱动、数码管驱动、按钮驱动。
- 辅助模块:数据存取、数据处理。
2. 模块简要说明
-
RCC时钟配置
- 配置系统时钟,支持各功能模块的时钟需求。

-
GPIO配置
- 初始化LED、按钮、数码管等外设。



-
ADC模块
- 配置ADC引脚,使用均值滤波稳定数据。


-
BTIM控制中断模块
- 定时获取ADC数据,更新显示,处理按键操作。

-
数码管驱动模块
- 实现数据编码、动态显示
-
FLASH存取模块
- 实现标定参数的存取和计算。


3. 其他模块
- 调试模块:方便开发阶段的环境配置和电路验证。
实物图

正面:彩色丝印

背面:可爱的龙宝宝

视频演示
https://www.bilibili.com/video/BV1UapoeoErT/
设计图
未生成预览图,请在编辑器重新保存一次BOM
暂无BOM
克隆工程工程成员
知识产权声明&复刻说明
本项目为开源硬件项目,其相关的知识产权归创作者所有。创作者在本平台上传该硬件项目仅供平台用户用于学习交流及研究,不包括任何商业性使用,请勿用于商业售卖或其他盈利性的用途;如您认为本项目涉嫌侵犯了您的相关权益,请点击上方“侵权投诉”按钮,我们将按照嘉立创《侵权投诉与申诉规则》进行处理。
请在进行项目复刻时自行验证电路的可行性,并自行辨别该项目是否对您适用。您对复刻项目的任何后果负责,无论何种情况,本平台将不对您在复刻项目时,遇到的任何因开源项目电路设计问题所导致的直接、间接等损害负责。


















评论