
【RA】热电偶温度计
简介
使用瑞萨MCU与MCP96RL00实现多种热电偶的温度采集
简介:使用瑞萨MCU与MCP96RL00实现多种热电偶的温度采集开源协议
:GPL 3.0
描述
使用瑞萨MCU与MCP96RL00实现多种热电偶的温度采集。支持K.J.T.N.S.E.B.R共八种型号的热电偶。
做这个的原因是最近用了很久的电烙铁发热芯坏掉了,换了新的发热芯总感觉温度不准,正好以前从立创商城海外购活动白嫖过一片MCP96RL00热电偶温度采集芯片,而本次瑞萨RA MCU&立创EDA训练营又不限作品类型,于是便使用瑞萨R7FA2E1A72DFL与MCP96RL00制作了一个热电偶温度计用来校准电烙铁温度,当然用来测量其它东西比如油温、煤气灶温度之类的也是没问题的。
硬件
MCP96RL00和美信的MAX31855、MAX6675类似,通过I2C总线与MCU通信。下面是官方文档里的简介(机翻):

原理图如下,只需要添加一颗去耦电容和一个接线座子用来连接热电偶。

由于没有什么复杂的文字需要显示,就直接使用了数码管,比较清晰直观。数码管用了一个四位共阴极数码管,而R7FA2E1A72DFL的引脚比较充裕,就直接用MCU推挽输出驱动扫描显示了,最大电流也就不到20ma。

TYPE-C母座和电源指示灯,这颗MCU支持5V电压还是很方便的,不需要LDO了。两个5.1K下拉电阻是用来识别C TO C线的,不用的话可以不焊。

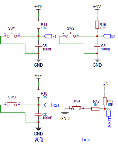
四个按键,sw1和sw2用来调整热电偶类型。另外两个键是复位和boot,串口下载是要用。

串口下载,直接排针引出。

MCU原理图。由于不需要太精确的时钟,就不要外部晶振了。ADC/DAC也用不到,AVCC脚就直接连5V了。

PCB图(已隐藏铺铜),布线基本没啥需要注意的,全是低速信号。

软件
代码是用keil写的,初始化代码用RASC自动生成。
软件部分详情见附件,注释写的比较详细,这里放一段主函数:

实物展示
热电偶可以买成品,也可以买一两块钱的延长导线把两根线拧一起,实测温度基本没啥区别,因为延长导线的成分和热电偶是一样的,要是用点焊机焊起来就更好了。

实物图:

测量烙铁头温度:

如何验证这个温度的准确性呢,使用万用表毫伏挡测此时热电偶两端电压:

此时环境温度约25度,热电偶类型为E,然后使用查表法计算出此时温度:


22.3+1.495≈23.8,对应大概335度,精度还行。
按SW1进入热电偶类型切换界面,按SW2切换类型,再按SW1确认。

设计图
未生成预览图,请在编辑器重新保存一次BOM
暂无BOM
克隆工程工程成员
知识产权声明&复刻说明
本项目为开源硬件项目,其相关的知识产权归创作者所有。创作者在本平台上传该硬件项目仅供平台用户用于学习交流及研究,不包括任何商业性使用,请勿用于商业售卖或其他盈利性的用途;如您认为本项目涉嫌侵犯了您的相关权益,请点击上方“侵权投诉”按钮,我们将按照嘉立创《侵权投诉与申诉规则》进行处理。
请在进行项目复刻时自行验证电路的可行性,并自行辨别该项目是否对您适用。您对复刻项目的任何后果负责,无论何种情况,本平台将不对您在复刻项目时,遇到的任何因开源项目电路设计问题所导致的直接、间接等损害负责。


评论