
【CW32】使用PD/QC充电器供电的无刷电机驱动器
简介
无刷电机驱动器,使用PD/QC充电器供电,可选择12V/15V/20V三个档位,最大可提供20V×5A=100W功率。
简介:无刷电机驱动器,使用PD/QC充电器供电,可选择12V/15V/20V三个档位,最大可提供20V×5A=100W功率。开源协议
:GPL 3.0
描述
由于以前从没搞过无刷电机,所以这次选择了基础营。这个工程虽然以示例工程为蓝本,但也根据自己的理解进行了许多改进。
1.电源部分
首先是供电,因为我没有大功率可调电源,所以我想到了用手机的快充充电器来供电,现在的充电器动辄上百瓦,带个普通无刷电机应该是没问题的。此工程使用CH224K芯片从充电器取电,可以使用跳线帽切换9V/12V/20V,这三个电压对初学者来说应该是完全够用了。由于Type-C接口天生就能防反接,所以防反接的二极管就可以省掉了。


然后是10V降压部分,原设计使用的是LM2596,但它体积太大了;然后因为开关频率低,需要使用更大的电感和输入输出电容,更加剧了体积问题。这里我换成了同步整流的RY8411,体积和效率都大大提升了,甚至成本还更低。


5V和3.3V使用LDO,正好我这里有78M05和SPX1117,就用上了。和原设计相比优点是输出电容可以使用MLCC而不必使用昂贵的钽电容。


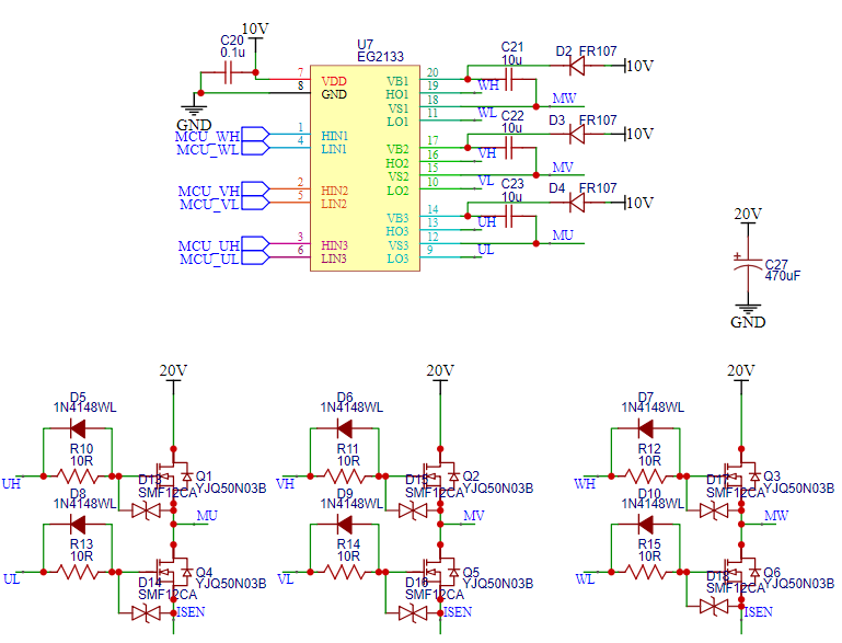
2.MOS管与驱动电路
MOS管我使用的是扬杰的YJQ50N03B,这是以前杨杰在立创商城赠送的样品,这次正好就用上了。YJQ50N03B使用的是DFN3*3封装,体积很小巧,导通电阻却只有6mΩ。实测连续运行半小时后使用生物温度传感器(手)测试,温度几乎没有变化。
栅极驱动器我换成了EG2133,它可以直接驱动三套半桥,占用面积大大减少了,成本也更低。
每个MOS的栅极并联了一只12V的ESD二极管,防止意外炸管。NTC热敏电阻引脚套上热缩管延伸至mos管上实时检测温度。


3.电流检测与过流保护
电流检测使用的是专用电流检测放大器INA180A2,与LM358相比,它有更低的输入失调电压、更高的增益精度与更大的输出电压摆幅且无需输入偏置电压。外围元件只需要一颗去耦电容,大大简化了设计且提高了测量精度。INA180A2固定增益高达50 V/V,所以采样电阻得以使用更低的20mΩ,降低了发热烧毁的概率。
相比STM32F030和F103,CW32F030拥有硬件电压比较器,所以过流保护可以直接使用内部电压比较器比较INA180的输出电压与内部分压电阻的输出电压,当电流大于预设值时可直接向ATIM下达刹车指令,相比软件过流保护拥有更快的响应速度,降低了意外烧毁的概率。


4.反电动势检测
反电动势检测降低了衰减倍数以增加过零检测的灵敏度,钳位二极管换成了结电容更低、响应更快的TVS二极管,降低管脚烧毁的概率。

5.MCU
由于此设计中ADC还挺重要的,所以模拟供电使用电容和磁珠进行了pi型滤波。

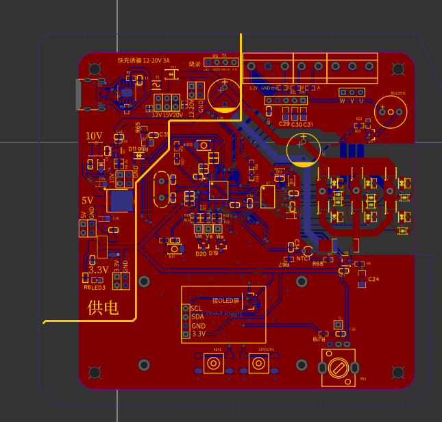
6.PCB
由于上述部分优化体积的设计且删掉了一些我用不到的接口,功率板与驱动板得以集成在同一片10*10cm的板子上,而且空间还有富余。


7.实物展示
总览:

硬件过流保护:

更详细的展示在视频里,视频有两个,一个是带霍尔的有感驱动,另一个是不带霍尔的无感驱动。
最后,我要感谢立创和芯源半导体提供的这次机会,让我能够深入的学习无刷电机的相关知识。我还要感谢李老师的示例工程,给我带来了许多启发与帮助,可以说这个设计是站在巨人的肩膀上。
设计图
未生成预览图,请在编辑器重新保存一次BOM
暂无BOM
克隆工程工程成员
知识产权声明&复刻说明
本项目为开源硬件项目,其相关的知识产权归创作者所有。创作者在本平台上传该硬件项目仅仅供平台用户用于学习交流及研究,不包括任何商业性使用,请勿用于商业售卖或其他盈利性的用途;如您认为本项目涉嫌侵犯了您的相关权益,请点击上方“侵权投诉”按钮,我们将按照嘉立创《侵权投诉与申诉规则》进行处理。
请在进行项目复刻时自行验证电路的可行性,并自行辨别该项目是否对您适用。您对复刻项目的任何后果负责,无论何种情况,本平台将不对您在复刻项目时,遇到的任何因开源项目电路设计问题所导致的直接、间接等损害负责。


评论