
USB多路输出电源
简介
USB PD或者QC诱骗出20V,然后输出3.3V,5V,±15V/±12V,20~36V等
简介:USB PD或者QC诱骗出20V,然后输出3.3V,5V,±15V/±12V,20~36V等开源协议
:CC BY-NC-SA 4.0
描述
主要功能介绍:
做实验有时候需要多路电源进行供电,学生电源又比较笨重,体积大以及贵,所以通过支持PD/QC3.0的手机充电器制作多路电源。
通过USB适配器的PD或者QC协议,诱骗出20V作为主供电,然后输出3.3V,5V,±15V/±12V,20~36V等多路电源。
主要硬件框架:
- 电源树:
USB诱骗芯片CH224K,诱骗出20V电压作为系统的主供电电源。
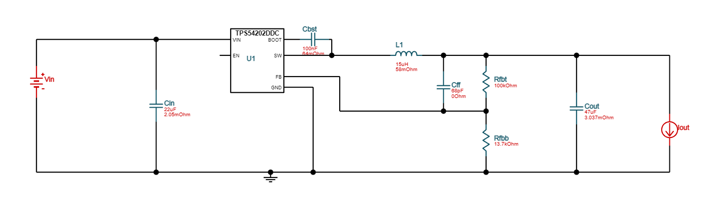
通过Buck芯片TPS54202进行降压;
通过Boost芯片TPS55340进行升压调压;

之所以选择负电源由5V产生,是考虑到TPS54202的最大输入电压差为28V,如果20V降-15V会有35V的电压差。
输出±15V和±12V通过拨码开关进行切换。
- 电源仿真部分:
降压芯片的仿真采用TI的WEBENCH® POWER DESIGNER

选择生成参数设计:

最终输出参数:
电压纹波4.06mV,效率87.2%,虽然不高但够用。

成本:
主要器件的价格:
TypeC接口:¥0.3
CH224K:¥1.1
TPS54202:¥0.6*4
TPS55340:¥4~5
接线端:¥1.7*4
其他:¥5.0
成本不多,但没有细算。
测试:
已打板测试,如果适配器可以诱骗出20V,则所有电源都正常输入;如果手机适配器不支持20V输出,也就是最大到12V,此时无法输出+15V,其他都可以正常输出。

设计图
未生成预览图,请在编辑器重新保存一次BOM
暂无BOM
克隆工程工程成员
知识产权声明&复刻说明
本项目为开源硬件项目,其相关的知识产权归创作者所有。创作者在本平台上传该硬件项目仅供平台用户用于学习交流及研究,不包括任何商业性使用,请勿用于商业售卖或其他盈利性的用途;如您认为本项目涉嫌侵犯了您的相关权益,请点击上方“侵权投诉”按钮,我们将按照嘉立创《侵权投诉与申诉规则》进行处理。
请在进行项目复刻时自行验证电路的可行性,并自行辨别该项目是否对您适用。您对复刻项目的任何后果负责,无论何种情况,本平台将不对您在复刻项目时,遇到的任何因开源项目电路设计问题所导致的直接、间接等损害负责。


评论