
power-profiler-mini
简介
电压电流表(电流测量电路升级) 在原开源学习项目基础上增加了高测电流采样电路(带档位切换 主要针对mA电流以下小电流的采集进行了提升);
简介:电压电流表(电流测量电路升级) 在原开源学习项目基础上增加了高测电流采样电路(带档位切换 主要针对mA电流以下小电流的采集进行了提升);开源协议
:GPL 3.0
描述
电压电流表功能定义(欢迎学习交流)
1、电压测量(0~30V 两档切换)
2、低侧电流测量(0~3A)
3、高侧电流测量(0~1A 三档切换)
4、可调电源(带电流测量 0~5V 0~1A)
硬件设计
数码管显示电路

考虑到MCU资源和扩展接口,使用TM1640数码管驱动芯片来控制数码管显示,根据规格手册和网上的代码资源做了驱动的适配并设计实现了显示接口。
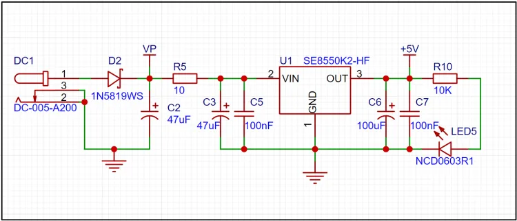
供电电路

供电电路主要将DC电源/VP供电通过SE8550稳压为5V供电,用于给整个电路板以及MCU供电;
此外,针对多种开发和使用场景,还设置了+5V外部供电通路,可通过一个5×2的排母(pin3)输入+5V,此外还有一个连接了MCU 5V引脚的0欧电阻(CW32F030最小系统板在使用TypeC供电时有一个5V输出端口,同时这个端口也可以在一些场景下用作MCU供电输入端口);

扩展pin这里,除了+5V外部供电输入端口之外,还有若干个可复用的IO端口,PB8和PB9可以用作UART和IIC(同时恰好也是LED的驱动引脚 这样通信的时候LED就会闪 哈哈哈);
然后PB15、PB14、PB10、PB12构成一组SPI(外扩展);
还有一个PA6是一个单独的ADC通道;
可调电源电路

可调电源由TLV7590低压差线性稳压器配合一个数字电位器构成,这样就可以用过调节数字电位器的阻值来动态调节输出的电压。

电压测量电路

使用220K和10K的分压比对0~30V量程的输入电压(+V)进行测量,通过软件判断电压小于3V时切换0~3V量程进行测量。

电压输入端口与 VP 供电端口共用一组排针。
电压基准电路

使用TL431用作电压采样的校准,同样可以配合数字电位器控制输出的电压值(2.5V~3.8V 实测),这里主要是学习用途。
低侧电流采样电路

低侧电流采样指的是电源先流经被测系统然后再流入采样电阻,这里我们增加了一个三极管控制电路(因此计算电流时需要考虑到该开关管上的压降,如果影响较大,可以自行该电路将其短接);
下面是低侧电流采样的输入端口(L-与GND直接相连):

高侧电流采样电路
与低侧测量相比,高侧电流测量主要有两个关键优势:
- 具备检测到负载内部对地的短路,因为短路电流会流经采样电阻(低侧采样则不会)
- 不会受流经地平面的高电流产生的差分电压影响(通常来自地平面的干扰较大)
但同时高侧电流测量也有一个局限,它要求电流检测放大器具有高共模抑制(我也不太讲的清,只能自己查资料理解一部分),这里用的是AD8237。

采样电阻,考虑到使用场景中存在小电流采样的需求(mA、uA电流测量),因此设计了档位切换,由软件控制并联电阻通断来实现采样电阻的阻值切换,进而实现测量精度和量程的切换。

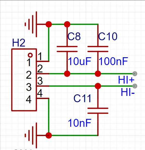
最后是结合高侧电流测量和可调电源组成的一个模式切换电路(开关电路)


其中HI+和HI-是测量输入端口,如果是电流表模式,则HI+与电源相连,HI-与负载相连;如果是电源模式,则HI-和GND分别与负载的电源和GND相连;
右侧的开关电路是三个用作开关的MOSFET,实际使用中都需要其内阻(理论上均在10m欧左右)对测量结果的影响。
按键和LED电路
比较基础,挑了立创商城里相对最具性价比的贴片封装(焊接时好容易烫化掉 哈哈哈);


PCB 设计
严格控制了板子的体积,大部分器件选用的是贴片,只有小部分接口和数码管是插件,与参考设计相比比较的小巧精致。
这里放两张渲染图浅看一下吧。


软件设计
在这里想介绍一下自己的开发环境:
使用的是 VScode+EIDE插件+DAP-Link的开发环境,想要交流开发环境的小伙伴猛猛留言啊!!!
软件部分代码现在还是半成品,主要是高侧电流测量放大器那块儿还没调通,还在排查问题,所以现在的代码还不是最终的成品(不过数字电位器和数码管驱动的适配代码都是ok的,欢迎借鉴讨论交流);
后续软件完善后会发布全功能的演示视频,不顾估计要挺久之后了(预计九月中旬吧)。
针对与参考设计之间的关键异同点进行说明:
1、保留了原项目中的电压测量电路,去除了用于外接电压电流表进行验证和学习的香蕉头端口;
2、保留了TL431电路,但是增加了数字电位器对其输出电压进行控制(使用数字电位器的原因:体积考量和学习目的);
3、保留了原项目中的低测电流采样电路,但是增加了MOS管开关便于测量模式的切换;
4、保留了数码管显示,但是增加了数码管驱动芯片(原因:MCU管脚不够用了);
5、增加了高测电流采样电路,由三颗不同量级阻值的测量电阻并联和两个低导通内阻的MOS管开关构成,档位切换由软件实现(有软件基础),此外还用到了一颗AD8237仪表放大器(精度够用且相对便宜 低偏置电流 200K带宽);
6、增加了板载LDO可调电源(0~5V),用于给被测电路供电,这在测量不同开发板的功耗时作用很大;
7、增加了扩展PIN端口,留出了一组SPI、一组I2C和一组UART用于扩展更多的外设(比如温度传感器或者与上位机通讯);
8、设计了一个3D打印外壳(第一次搞外壳,还挺有意思哈哈哈);
PS:PCB使用了四层板,中间层没有使用常规的GND和电源,而是在靠近高测电流采集电路(底层)的一层设置成GND,另一层走了少量信号线,保留了顶层底层的单独电源走线,将GND设置在靠近底层的原因是想对精度要求更高的高测电流采集做一定的屏蔽(不知道这么理解对不对),另外想通过实践挖掘一下中间层走信号线会引发的问题和产生的影响(学习目的);
设计图
未生成预览图,请在编辑器重新保存一次BOM
暂无BOM
克隆工程知识产权声明&复刻说明
本项目为开源硬件项目,其相关的知识产权归创作者所有。创作者在本平台上传该硬件项目仅供平台用户用于学习交流及研究,不包括任何商业性使用,请勿用于商业售卖或其他盈利性的用途;如您认为本项目涉嫌侵犯了您的相关权益,请点击上方“侵权投诉”按钮,我们将按照嘉立创《侵权投诉与申诉规则》进行处理。
请在进行项目复刻时自行验证电路的可行性,并自行辨别该项目是否对您适用。您对复刻项目的任何后果负责,无论何种情况,本平台将不对您在复刻项目时,遇到的任何因开源项目电路设计问题所导致的直接、间接等损害负责。


评论