
开源协议
:GPL 3.0
(未经作者授权,禁止转载)描述
简易式数字示波器
1.系统供电
本项目需要+5V,+3.3V,+12V,-12V四种电压值的供电,电源采用 Type-C 数据线作为输入,采用boost升压芯片MT3608(输入电压是2V~24V,输出电流可到2A)将输入电压转换为+15V和-15V,+15V经过78L12得到+12V,+15V经过78L05得到+5V,-15V经过79L12得到-12V,至于+3.3V,当然是采用经典的AMS1117来获得。(VBUS为+5V)
2.模拟输入通道
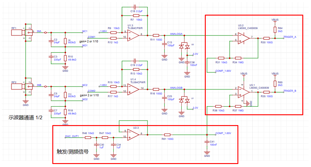
扩展板提供了两路示波器输入通道,如下图包含了电阻分压和运算放大器实现的信号调理,和比较器实现的方波输出(供触发和测频使用);
INA、INB是示波器的两个输入端,模拟输入信号与此处的SMA直头正脚座子连接,通过电阻(953K和49.9K)串联分压实现1MΩ的输入阻抗,并产生两个信号供选择,一个输入直通,一个衰减为1/20。
运算放大器采用TL084(集成四运放),+12V和-12V 双电源供电;
AnalogA、AnalogB:经过同相放大器放大和平移后的模拟信号与STM32H750开发板连接,进入H750的ADC中进行采样;
TrigerA、TrigerB:AnalogA、AnalogB与直流参考电平(由H750的一路DAC产生)经过比较器后产生的方波信号,进入STM32H750的定时器进行测频;
DAC_OUT1: 直流参考电平,通过STM32H750配置内部DAC发出。

首先我们知道,当STM32H750的VREF用3.3V供电时,STM32的ADC输入范围是0-3.3V,而我们的输入信号最大是±15V,所以我们需要解决大信号输入不能饱和的问题,让我们来解个方程:
15 * a + b = 3.3;
-15 * a + b = 0;
可以解得 a=0.11,b=1.65;
也就是说我们需要将输入信号至少衰减到0.11倍(约衰减为1/9),再加上1.65V直流,就能满足ADC采样的满量程输入。
根据叠加定理,首先分析输入信号AIN对输出Vo的贡献,将电路中另一路电压源-1.65V接地,这样输入信号经过R8(953K)和R10(49.9K)后被分压到1/20,接着被同相放大器电路放大2倍,输入信号的整体增益就是1/10;而分析直流-1.65V对输出Vo的贡献时,将输入信号AIN接地,-1.65V的放大倍数是-1倍。于是得到输出Vo = -1.65V * (-1) + AIN/10 = 1.65V + AIN/10。
-1.65V的电压由下面这个电路来产生;

解决了±15V输入匹配到ADC的0-3.3V输入范围的问题呢,我们还要考虑当输入信号较小时也能够准确采样的问题,例如当10mV信号输入时,经过上面的电路,会衰减到1mV,为了尽可能保证输入信号的信噪比,我们这里在模拟前端加入切换分档的方式,当采集小信号的时候,使用开关选择直通INA进入运放同相端,而不再选择INA衰减后的信号进入运放同相端,这样确保进入ADC的信号尽可能大。再配合16位ADC,可以让采样结果准确可靠。
3.模拟输出通道
扩展板提供了一路信号输出通道,如下图包括了电阻分压和运算放大器实现的信号调理;

我们知道,当STM32H750的VREF用3.3V供电时,内部DAC的输出范围是0-3.3V,为了达到±10V输出,我们需要解个方程:
0*a + b = -10V;
3.3*a + b = 10V;
解得a=6.06,b=-10;
上图中,STM32H750内部的DAC(PA5)输出的0-3.3V的信号,经过两阶RC低通滤波器后从TL084的同相端输入,构成了放大倍数为6倍的同相放大器,放大后得到波形为0-19.8V;然后利用TL084反相放大器部分的-5倍放大能力,将5V分压得到的+2V经过-5倍放大得到-10V,和同相放大器输出的0-19.8V信号叠加得到约±10V输出。计算公式为:Vout = -10 + 6*Vin 。
4.比较器电路
比较器采用LM393(双路),+5V供电;为了实现触发功能和频率计功能,我们在板上设计了两路比较器通道,将两路模拟输入通道进入ADC前的波形转换为方波信号给H750的定时器输入使用。这里之所以使用进入ADC前的波形进行比较,是因为进入ADC的波形经过前端模拟电路调理已经落到已知的0-3.3V范围之内,这样比较器的比较门限容易设计。

如上图,H750利用内部的DAC输出一个0-3.3V的直流,来和进入ADC前的通道2波形进行比较,将通道2的波形变为方波,这样H750的定时器功能就可以利用方波信号进行中断处理和定时器捕获处理。
5.通道选择
采用继电器作为选通开关,选择直通信号或衰减为1/20的信号进入第一级同相放大器,同相放大器完成两个工作,第一是将同相端输入信号放大两倍,二是将放大后的信号平移1.65V,计算公式为 Vo = 1.65 + 2*Vi。
在1M欧姆输入分压电阻后面我们加入一个信号开关(继电器或手动开关),用于选择AIN是直接进入运放同相端还是分压到1/20之后进入,两种方式对于AIN来说输入阻抗都是1M欧姆。当我们需要采集小信号时,我们可以拨动开关使用直通输入来获取更精确的测量结果。可以计算得到:当选择直通输入时,Vo = 2*AIN + 1.65,而当选择衰减输入时,Vo = AIN/10 + 1.65。因此,对应电路整体增益为2倍或1/10倍。
信号源信号继电器选择分压网络,用于输出小信号时利用模拟电路分压来获得好的效果。跟ADC类似,要使信号源输出覆盖±10mV到±10V,同时兼顾大信号范围和小信号精度,DAC的分辨率是个问题。H750的DAC是12位,DAC满量程(也就是4096个码值都用满时)输出是±10V,当我们靠调小DAC码值输出小信号时,要想波形的电压分辨率达到7位精度,也就是波形的垂直分辨率有128个点,只能将波形衰减128/4096=1/32,换算到输出电压范围±10V/32 =±0.3215V,在±0.3125V以下更小的信号,再靠调小码值输出的话,DAC的分辨率就不足了,波形上的台阶就比较明显。于是我们使用模拟分档的方式,当要输出±0.3125V以下更小的信号的时候,使用开关切换电阻分压将波形衰减1/20输出,确保了小信号下的电压分辨率。同时,R57和R62的组合也使得电路在1/20衰减下的输出电阻为50Ω,R51使得电路在x1档下的输出电阻为50Ω。

搭配硬木课堂H750核心板,如下图所示:

设计图
未生成预览图,请在编辑器重新保存一次BOM
暂无BOM
克隆工程工程成员
知识产权声明&复刻说明
本项目为开源硬件项目,其相关的知识产权归创作者所有。创作者在本平台上传该硬件项目仅供平台用户用于学习交流及研究,不包括任何商业性使用,请勿用于商业售卖或其他盈利性的用途;如您认为本项目涉嫌侵犯了您的相关权益,请点击上方“侵权投诉”按钮,我们将按照嘉立创《侵权投诉与申诉规则》进行处理。
请在进行项目复刻时自行验证电路的可行性,并自行辨别该项目是否对您适用。您对复刻项目的任何后果负责,无论何种情况,本平台将不对您在复刻项目时,遇到的任何因开源项目电路设计问题所导致的直接、间接等损害负责。


评论