
基于立创梁山派的智能小车
简介
基于立创·梁山派的智能小车,可以使用蓝牙APP对小车进行控制
简介:基于立创·梁山派的智能小车,可以使用蓝牙APP对小车进行控制开源协议
:Public Domain
(未经作者授权,禁止转载)描述
基于立创梁山派的智能小车
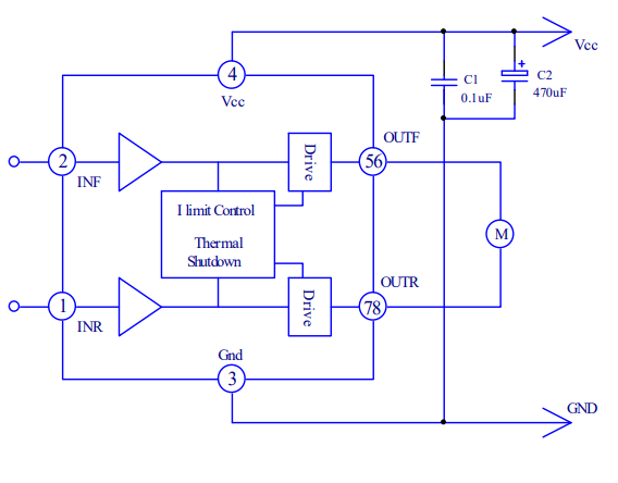
电源使用两节14500可充电锂电池。
精简版的原则是把小车PCB板的尺寸控制在10x10以内,因此没有绘制摄像头模块以及遥控器模块的接口。循迹模块也缩小到了使用一个比较器芯片

大部分器件使用的是插件,如1kΩ、10kΩ、20kΩ电阻,按键指示灯等。便于焊接(其实是清理训练营简易示波器库存)。
替换器件还是慎重为好!
由于官方使用的电机驱动芯片RZ7899在立创商城没货,于是找了一个平替,BDR6126D,引脚定义是一样的,原理图不需要更改。(而且还是插件,本人经历了简易示波器训练营,对于插件的焊接还处于手感火热的状态)

不过实际使用的时候是有明显的区别的。
首先,RZ7899没有推荐接线图,或者说以下的应用线路为推荐接线图,下图为RZ7899的应用线路。(我看官方教程里没给电机驱动芯片旁边的VCC和GND之间添加电容,甚至比较器旁边也没有滤波电容)

而BDR6126D的应用示意图里,VCC部分建议外接电容。本人在精简版没有画。

事后看其实非常的危险,去耦电容其实非常重要。甚至要达到100uF,这么大的电容值,0603封装是够呛,而且额定电压起码得7.4V,好像也就钽电容和铝电解电容比较靠谱。

其次,BDR6126D就我自己测试来说,PWM对其没有控制作用,也就是输入PWM波不能达到对电机进行调速的效果,(重新测试以后是可以的,2024.4.24更新)下图为BDR6126D的输入控制时序图。

之前看RZ7899手册里也没有任何有关PWM波的相关描述,以为只要是符合类似输入真值表的,就具有相似的性能。下图为RZ7899的输入真值表,BDR6126D与之完全一致。(惨遭社会毒打)

仔细看了一下巴丁微的其他电机驱动芯片(BDR6126D就是该公司的产品),有明显标注可以使用PWM波输入,而且给出了对应的输入控制时序。这种数据手册啥都没说的,虽然PWM也能控制,不过感觉不太规范。

改变函数PWM占空比相关函数中的参数,没有达到预期的控制速度效果。speed给多给少,电机转速没有明显变化。
还有一个问题是BDR6126D的上电时序问题,在VCC上电之前,不能对其控制引脚进行逻辑控制。

但是引脚分配中,LQ-分给了PB4,PB4复位以后就是上拉模式。使用BDR6126D,下载程序复位后,左前轮必转,一直按复位键就会一直转。


引脚真的不能随意匹配。
为了方便走线,我在精简版里,把循迹的一个GPIO口分配给了PA14,这带来了一个隐患,下载程序复位以后,首先那路循迹指示灯会变得很亮,除非断电再通电,才会正常显示;其次,本人把PA14配置成了上拉模式,这样keil就识别不了DAP下载口,下一次下载还得进入boot模式,才能下载,(和串口下载变得很类似呢)。分配引脚一定要好好看数据手册啊!反正这两路循迹算是报废了。



最后是一个很严重的问题,当蓝牙给小车直行指令的时候,小车会出现左转的现象,倒车的时候也是如此,也就是类似于倒车的时候方向盘往左打。右转和左转命令分别会让小车在原地逆时针和顺时针旋转。
首先推测是车轮的摩擦力不同,毕竟车轮使用的是3D打印,不是一个比较完美的圆,(白色的,在地上滚两圈就脏了);或者是电机输出力矩不同,(电机不是买的同一家),但是通过调换后(右前轮和左后轮对调,如果电机力矩输出不一致,或者车轮摩擦力相差巨大,就将强驱动的放在前方,弱驱动的放在后方,平衡左右之间的力矩),问题没有得到改善。通过减小右半部分电机输出,现象依旧如前(由此本人发现了PWM对BDR6126D驱动芯片没有作用)。
设计图
未生成预览图,请在编辑器重新保存一次BOM
暂无BOM
克隆工程工程成员
知识产权声明&复刻说明
本项目为开源硬件项目,其相关的知识产权归创作者所有。创作者在本平台上传该硬件项目仅供平台用户用于学习交流及研究,不包括任何商业性使用,请勿用于商业售卖或其他盈利性的用途;如您认为本项目涉嫌侵犯了您的相关权益,请点击上方“侵权投诉”按钮,我们将按照嘉立创《侵权投诉与申诉规则》进行处理。
请在进行项目复刻时自行验证电路的可行性,并自行辨别该项目是否对您适用。您对复刻项目的任何后果负责,无论何种情况,本平台将不对您在复刻项目时,遇到的任何因开源项目电路设计问题所导致的直接、间接等损害负责。


评论