
专业版
【esp物联网征集令】esp32s3单手手柄
523
0
0
2
简介
使用esp32s3做的单手手柄,有mpu6050可体感控制,18650锂电池供电。
简介:使用esp32s3做的单手手柄,有mpu6050可体感控制,18650锂电池供电。开源协议
:GPL 3.0
创建时间:2024-08-12 19:44:55更新时间:2024-09-11 15:26:13
描述
1:项目介绍
单手手柄遥控器,使用esp32s3作为主控,18650锂电池供电,mpu6050体感。
2:电路设计
1:主控为esp32s3.

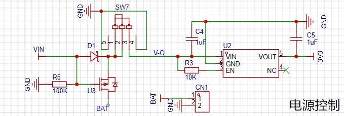
2:电源控制

电源和电池供电切换,有总开关,完全切断电源。AP2112K-3.3TRG1低压差ldo。
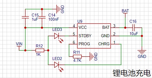
3:锂电池充电管理

TP4057锂电池充电管理,可防反接。
4:mpu6050,体感。

3:项目成品
1:外壳设计

2:成品


设计图
未生成预览图,请在编辑器重新保存一次BOM
暂无BOM
克隆工程添加到专辑
0
0
分享
侵权投诉
知识产权声明&复刻说明
本项目为开源硬件项目,其相关的知识产权归创作者所有。创作者在本平台上传该硬件项目仅供平台用户用于学习交流及研究,不包括任何商业性使用,请勿用于商业售卖或其他盈利性的用途;如您认为本项目涉嫌侵犯了您的相关权益,请点击上方“侵权投诉”按钮,我们将按照嘉立创《侵权投诉与申诉规则》进行处理。
请在进行项目复刻时自行验证电路的可行性,并自行辨别该项目是否对您适用。您对复刻项目的任何后果负责,无论何种情况,本平台将不对您在复刻项目时,遇到的任何因开源项目电路设计问题所导致的直接、间接等损害负责。


评论