
专业版
EMO_Charge
3.1k
0
0
1
简介
该工程为我EMO_robot的底板无线充电验证模块(EMO_robot项目可能还有好久才干出来。。。) EMO_Charge的无线充电功能的发射板。
简介:该工程为我EMO_robot的底板无线充电验证模块(EMO_robot项目可能还有好久才干出来。。。) EMO_Charge的无线充电功能的发射板。开源协议
:GPL 3.0
创建时间:2023-04-07 18:22:24更新时间:2023-04-17 16:31:40
描述
EMO_Charge的无线充电功能的发射板。
另外EMO_Charge_R(无线充电接收端功能的验证版)链接:
https://oshwhub.com/godpoor/emo_charge_r
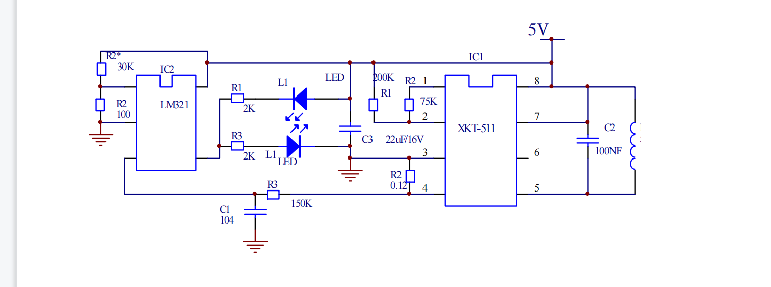
其中线圈直径为0.8cm,发射端IC为XKT-511,接收端IC为XKT-R03,所用物料大多都是立创商城可以买的到的。
其中线圈和IC直接在淘宝新科泰半导体购买就可以。这里甩一张我的购买信息:

这里发射部分原理图我是按照XKT-511规格书中的这张原理图来画的:在现在的版本中我是删除掉了L1LED的,有需要可以自行加上。
如果觉得L2不够亮,可以更换成1K或者1K一下的电阻。

设计图
未生成预览图,请在编辑器重新保存一次BOM
暂无BOM
克隆工程添加到专辑
0
0
分享
侵权投诉
工程成员
知识产权声明&复刻说明
本项目为开源硬件项目,其相关的知识产权归创作者所有。创作者在本平台上传该硬件项目仅供平台用户用于学习交流及研究,不包括任何商业性使用,请勿用于商业售卖或其他盈利性的用途;如您认为本项目涉嫌侵犯了您的相关权益,请点击上方“侵权投诉”按钮,我们将按照嘉立创《侵权投诉与申诉规则》进行处理。
请在进行项目复刻时自行验证电路的可行性,并自行辨别该项目是否对您适用。您对复刻项目的任何后果负责,无论何种情况,本平台将不对您在复刻项目时,遇到的任何因开源项目电路设计问题所导致的直接、间接等损害负责。


评论