
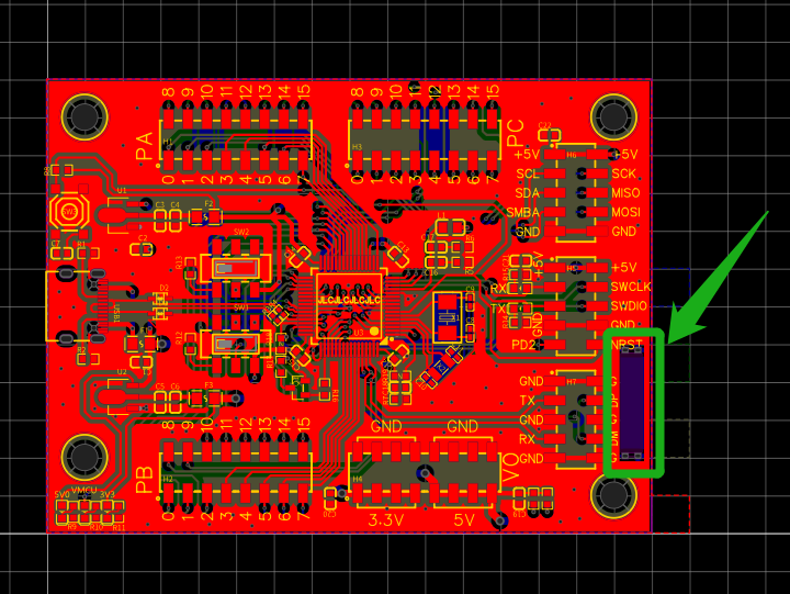
STM32L100R8T6核心板_IO顺序引出
简介
STM32L100R8T6的核心板,IO顺序引出,单面全贴片元件。
简介:STM32L100R8T6的核心板,IO顺序引出,单面全贴片元件。开源协议
:GPL 3.0
描述
STM32L100R8T6的核心板,IO顺序引出;
全贴片元件且都在正面,挤点锡膏摆好元件铁板烧一把就OK;
USB_DP引脚的上拉由PA15、Q1、R17控制,如果不想用IO控制可以去掉Q1、R17,把R18焊上;
没测试相同封装的其他型号单片机,如果使用其他型号单片机要注意R7,C18,R19,L1可能需要做相应更改。
(其实STM32L100R8T6也只是焊好了一片通电试了试,灯亮,没写程序测,因为对写程序这件事一窍不通)
(并且也不建议用其他性能更高的单片机,因为这张板子单片机的IO是顺序引出而不是就近引出的,再加上鄙人能力有限,内部走线可能比较乱,速度快了可能会出问题:-)
板子右下角的开窗可以在内层或顶层放点自己喜欢的字符,开窗两侧的过孔可以塞下两枚0603的贴片LED,把板子的内层照亮一小块。
这两颗贴片LED的限流电阻是R20、R21(在C19旁边,这俩电阻没有丝印)

焊接贴片LED:

建议焊完之后在LED上贴点黑色绝缘胶布,要不然难看还漏光刺眼。
这是亮起来的效果,效果一般般吧,感觉把字符放在顶层可能会好些:

最后来张全貌,欢迎头铁的朋友打样测试:

设计图
未生成预览图,请在编辑器重新保存一次BOM
暂无BOM
克隆工程工程成员
知识产权声明&复刻说明
本项目为开源硬件项目,其相关的知识产权归创作者所有。创作者在本平台上传该硬件项目仅供平台用户用于学习交流及研究,不包括任何商业性使用,请勿用于商业售卖或其他盈利性的用途;如您认为本项目涉嫌侵犯了您的相关权益,请点击上方“侵权投诉”按钮,我们将按照嘉立创《侵权投诉与申诉规则》进行处理。
请在进行项目复刻时自行验证电路的可行性,并自行辨别该项目是否对您适用。您对复刻项目的任何后果负责,无论何种情况,本平台将不对您在复刻项目时,遇到的任何因开源项目电路设计问题所导致的直接、间接等损害负责。


评论