
#训练营#简易数字示波器886402A
简介
2024立创训练营:利用GD32E230C8T6最小系统板、模拟前端处理电路、比较器测频电路、PWM输出电路TFT屏驱动电路等构建一个简易的数字示波器,用以检测实际电路中的各种信号输出。
简介:2024立创训练营:利用GD32E230C8T6最小系统板、模拟前端处理电路、比较器测频电路、PWM输出电路TFT屏驱动电路等构建一个简易的数字示波器,用以检测实际电路中的各种信号输出。开源协议
:GPL 3.0
(未经作者授权,禁止转载)描述
本项目主要利用GD32E230C8T6最小系统板、模拟前端处理电路、比较器测频电路、PWM输出电路TFT屏驱动电路等构建一个简易的数字示波器,用以检测实际电路中的各种信号输出。
一、功能实现思路
本项目的核心是利用GD32E230C8T6最小系统板的ADC检测功能将检测到的ADC值在TFT显示屏中以曲线显示,并通过交互电路的操作,对显示的波形和输出的PWM信号进行控制,主要可细分为供电部分、被测信号输入部分、微控制器处理部分、控制信号输入部分、显示及指示部分、PWM输出部分共6个部分,各部分之间的联系详见图1。

图1 简易示波器功能实现图
1.1 电源部分
电源部分主要分为Type-C电源输入电路(输入+5V)和负压产生电路(产生-5V),主要的功能是为了整个项目提供电源(+5V和-5V),详见原理图。
1.2 被测信号输入部分
被测信号输入部分主要分为模拟前端信号输入采集电路和比较测频电路,模拟前端信号输入采集电路主要的功能是对被测信号进行处理,得到ADC;比较测频电路主要的功能是对ADC进行处理,获得输入频率信号。
1.3微控制器处理部分
微控制器处理部分主要是GD32E230C8T6最小系统板,是整个项目的大脑,负责对信号的采集、通过获取交互电路的信号后与TFT进行通信显示及控制指示电路进行显示、PWM输出等。
1.4控制信号输入部分
控制信号输入部分主要是交互电路,主要的功能是操作者通过旋钮及按键产生电平信号,GD32E230C8T6最小系统板获取到这些高低电平后进行显示变换或其他操作(由程序设计)。
1.5显示及指示部分
显示及指示部分主要是TFT显示屏和LED指示电路,主要的功能是显示波形和GD32E230C8T6最小系统板获取到控制输入部分的高低电平后进行显示变换或其他操作(由程序设计)。
1.6PWM输出部分
PWM输出部分主要是PWM输出电路,主要的功能是利用GD32E230C8T6最小系统板输出PWM信号(由程序设计)。
二、原理图设计
根据功能实现的思路,原理图设计主要包含Type-C电源输入电路、负压产生电路、模拟前端信号输入采集电路、比较器测频电路、GD32E230C8T6最小系统板、五向开关电路、按键控制电路、1.8寸 TFT接口驱动电路、LED指示电路、PWM接口电路共10个细分电路,整体电路图详见附件。
其中GD32E230C8T6最小系统板、五向开关电路、按键控制电路、1.8寸 TFT接口驱动电路、LED指示电路、PWM接口电路都比较单一,详见附件原理图接线即可,下面针对Type-C电源输入电路、负压产生电路、模拟前端信号输入采集电路、比较器测频电路进行简单分析:
2.1Type-C电源输入电路
根据功能实现的思路,Type-C电源输入电路主要是为示波器提供+5V的电源电压,可以直接通过外部Type-C进行供电,通过滑动开关进行示波器打开/关闭控制,并加入LED显示,以提示电源供电是否正常,详见图2。其中R1是为了限流,防止LED1被烧毁;C1的作用是电源滤波。

图2 Type-C 电源输入电路
2.2负压产生电路
根据功能实现的思路,负压产生电路主要是为示波器提供-5V的电源电压,可以直接通过XD7660芯片实现,基本上就是根据XD7660手册进行设计即可,详见图3。

图3 负压产生电路
2.3模拟前端信号输入采集电路
根据功能实现的思路,模拟前端信号输入采集电路主要是对输入信号进行处理,包含耦合方式、衰减设置、电压跟随、比例放大四个环节,得到采集的ADC,详见图4。

图4 模拟前端信号输入采集电路
2.3.1 耦合方式控制
耦合方式分为直流耦合和交流耦合,被测信号从RF1接入后,通过滑动开关SW2进行选择,当sw2的触电2与触点1接触时,直流信号直接耦合到下一级电路,交流信号通过C6接入地,此时耦合方式为直流耦合(详见图4浅绿色信号);当sw2的触电2与触点3接触时,由于电容C5具有通交阻直的特性,只有交流信号耦合到下一级电路,此时耦合方式为交流耦合(详见图4浅黄色信号);
2.3.1 衰减设置
衰减可设置为直接输入或1/50衰减,被测信号从RF1接入后,通过滑动开关SW2进行选择,当sw2的触电2与触点1接触时,直流信号直接耦合到下一级电路,交流信号通过C6接入地,此时耦合方式为直流耦合(详见图4亮绿色信号);当sw2的触电2与触点3接触时,由于电容C5具有通交阻直的特性,只有交流信号耦合到下一级电路,此时耦合方式为交流耦合(详见图4黄色信号);衰减比例为1/50,计算过程详见图4深黄色部分。
2.3.1 电压跟随
电压跟随器主要是应用了运算放大器TL072I虚短和虚断的特性,防止输入电流过大而烧毁电路。
2.3.3 比例放大
主要是通过运算放大器TL072I及其外围电路来实现对输入电压幅值的调整,以实现更大范围的电压采集,比例放大电路分析详见图4深黄色部分。
2.4比较器测频电路
根据功能实现的思路,比较器测频电路仍然是对采集信号进行处理,获得采集信号的频率。通过输出端的高低电平,可以反推比较电路中ADC的输入阈值;通过调整比较电路中的电阻值,可以调整ADC输入的阈值;GD32E230C8T6通过检测输入的高低电平时间间隔可获得输入信号的频率。

图5 比较测频电路
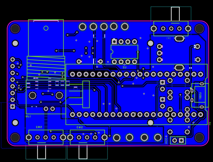
三、PCB设计
PCB的设计就因人而异了,根据自己的喜好和设计习惯进行设计,这里为了节约空间,将BNC接口和GD32E230C8T6系统板放在了底层,详见图6、图7、图8。

图6 简易示波器PCB(顶)

图7 简易示波器PCB(底)

图8 简易示波器PCB 3D仿真图
四、PCB打样和焊接
PCB设计完成后即可下单打样,等待期间同时购买所需的元器件,BOM详见附件;所有东西到齐后就可以焊接了,焊接好的实物图详见图9、图10、图11。

图9 简易示波器实物图(焊接后)

图10 简易示波器实物图(加TFT屏-正面)

图11 简易示波器实物图(背面)
五、外壳设计及3D打印
可以将简易示波器PCB 3D仿真模型导出为STEP格式,然后导入到3D建模软件中,如solidworks、shapr 3D等,然后进行外壳建模,详见图12。

图12 简易示波器外壳设计(正面)
建模完成后导出STL文件,然后就可以下单进行3D打印了(有3D打印机的小伙伴可以自己打印)。
六、程序验证。
程序可以参考附件,烧录验证
图13 烧录软件图示

图14 烧录程序后显示界面
七、小结
首先非常感谢立创官方的这次活动,既学习到了GD32E230C8T6单片机的操作方法,也收获了这个简易示波器实物。
其次是在过程中遇到的一些小问题,主要有2方面,一方面是将插件器件更换成贴片器件后,几个极性电容不是很好焊接(焊盘偏小),另一方面是由于屏幕方向问题,需要调整程序内容,其他呢都还比较顺畅,整体难度不大,有兴趣的小伙伴也可以复刻。
最后说一下成品,最终的成品还算比较小巧的,一个巴掌大小,可惜的是没能用上嘉立创的3D打印券(没来得及激活,过期了,哭笑~),只能自己打印了。

图15 大小对比
结尾附上一张调整界面的图片,感觉更简洁一些,后续还可以开发更多模式。

图16 重构UI
------------------------------------------------------------------------------------------分割线------------------------------------------------------------------------------------
在新的界面中重构了按键的功能,增加了网格调整、Ua-Ub、ta-tb、位移等功能,按键功能程序实现思路见图17,结合立创官方给出的代码示例进行了调整,功能演示详见附件视频2,hex文件也放在附件了(Oscilloscope - newUI.hex),如果想要尝试的也可以下载烧录试一下。

图17 重构按键功能
这个项目目前暂时就就算完成了,后续有时间再优化吧。。。。。
----------------------------------------------------------------分割线--------------------------------------------------------------------------------------
没想到还是有些朋友对这个项目感兴趣,平时工作也比较忙,没有太多时间关注,我把源代码也上传了,需要的可以自己下载哈
设计图
未生成预览图,请在编辑器重新保存一次BOM
暂无BOM
克隆工程知识产权声明&复刻说明
本项目为开源硬件项目,其相关的知识产权归创作者所有。创作者在本平台上传该硬件项目仅供平台用户用于学习交流及研究,不包括任何商业性使用,请勿用于商业售卖或其他盈利性的用途;如您认为本项目涉嫌侵犯了您的相关权益,请点击上方“侵权投诉”按钮,我们将按照嘉立创《侵权投诉与申诉规则》进行处理。
请在进行项目复刻时自行验证电路的可行性,并自行辨别该项目是否对您适用。您对复刻项目的任何后果负责,无论何种情况,本平台将不对您在复刻项目时,遇到的任何因开源项目电路设计问题所导致的直接、间接等损害负责。


评论