
指针式盖革计数器Radiation Block
简介
较为简单且完善的盖革计数器,使用纯硬件电路搭建并通过指针表头显示。禁止商用。
简介:较为简单且完善的盖革计数器,使用纯硬件电路搭建并通过指针表头显示。禁止商用。开源协议
:MIT License
(未经作者授权,禁止转载)描述
开头的一些碎碎念
此项目构思于去年暑假,旨在自制一个低成本、结构简单便于量产、结构完善而且颜值不能太低的盖革计数器。在倭国作妖排海前夕完成了这个我自命名为“radiation block”的设计,进行了验证并小批量试制了一些,在X鱼平台发布后恰逢排海(2023.8.24。实际上,海水的放射性检测方式复杂成本高,用普通盖革计数器根本无法完成),前后试制的两批被哄抢完后,综合各方面因素考虑,最终放弃了量产计划并搁置至现在。鉴于此项目较为完善(且本人相对还比较喜欢),故开源。实际上,为了节省成本,再加上部分元器件选型是为了消耗自己手头囤积的元件,故此工程瑕疵较多,后期修改绘制的几个版本也一直没有验证。开源这个工程已经验证大致上是可用的(简单来说:能用,但是使用体验及细节差点意思),再加教程比较复杂且冗长,复刻及修改的话建议较有经验的diy玩家通读后斟酌一下再决定。
外观及内构(表盘刻度还未替换,图片为初版产品,与开源的版本布局略有细微区别)

每套由一台主机、一支探棒及一条bnc同轴连接线构成

内部构造(图片为初版产品,与开源的版本布局略有区别)

主机与两款常见非民用盖革计数器尺寸对比

替换表盘后外观(初代满偏量程20CPS,第二代调整为30CPS)


面板功能示意简图

指示灯及表头对射线进行指示,指示灯在盖革管探测到粒子时闪烁一次,同时蜂鸣器响一声;表头指示盖革管计数率,单位cps(count per second,每秒计数。)两个选择开关分别是电源开关及量程切换开关,分别对应开机/电池电量检测/关机和三挡不同的量程范围。最右侧的按键作用是示数归0,用于不同档位间切换重新计数时的示数快速清零。
原理及电路分析
简单来讲,利用盖革计数管检测核辐射的原理如下:盖革管内充有气体,给盖革管施加一个让气体不会击穿的较高的临界电压,当电离辐射通过盖革管时会使得管内气体在电场及射线的能量的共同作用下发生一次击穿,检测击穿的次数就可以对射线进行计数。
由此,驱动盖革管最基本的需要有高压,还要对“击穿”进行检测,并且还要把得到的信号进行后续处理并驱动指示灯、蜂鸣器及表头这些部分。
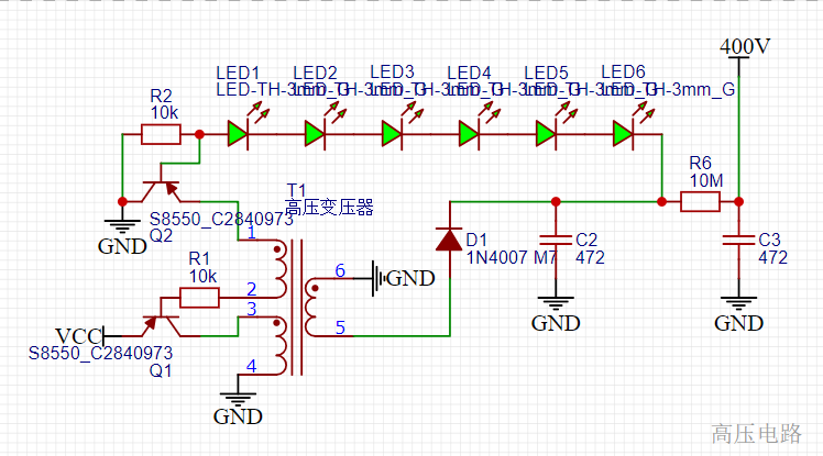
首先是高压电路,采用了三极管自激震荡电路配合电蚊拍变压器进行升压,并添加了简单的稳压及RC滤波电路。此电路利用了黄绿色LED的反向击穿电压进行稳压,单支稳压约70V,串联得到约420V的稳压值。在使用过程中未出现显著问题,不过还是建议把此部分替换成串联后稳压值在380-430V左右的稳压管。

安装有盖革管的探棒通过bnc接口与主机内电路连接,阳极通过一个10兆欧的电阻连至高压,并通过一个高压电容耦合至CD4011与非门(CD系列芯片由于是cmos结构,输入内阻很高,对于盖革管的原始信号可直接检测)。芯片与外围电路构成了单稳态触发器,对盖革管原始脉冲进行展宽,档位切换开关SW1及C5/6/7改变展宽宽度,R4/10/12对各档位进行校准,低量程下输出的脉冲宽度大,高量程输出脉冲宽度小,两档之间脉冲宽度呈10倍关系。

展宽后的脉冲被分别送入声光指示电路及表头驱动电路,声光指示电路通过三极管驱动蜂鸣器及LED,表头驱动电路为积分电路,脉冲宽时电容两端电压上升快,表头摆动幅度大,量程小;脉冲窄时电容两端电压上升慢,表头摆动幅度小,量程大。目前已知的瑕疵:由于在高量程档脉冲宽度较小,会导致LED亮度小且蜂鸣器声音小,可以在声光指示电路前加一级展宽电路改善。此部分包括电检电路(表头串联电阻测电池电压)及表头保护电路(在关机时短接表头两端,防止表针出现大幅度摆动导致损坏)

电源部分采用两节串联1.5V五号干电池,工作电流22mA左右。
安装与调试
贴片元件全部安装在正面,可以用加热台进行焊接。直插元件中安装在正面(贴片元件面)的有按键、两个档位开关、蜂鸣器及蜂鸣器旁边的LED。所有直插元件需要插到底安装。C5/6/7安装时一定注意区分容量不要安装错,两种型号的三极管安装位置也要注意!!

背面,安装的元件有电池盒、变压器、稳压用的黄绿色led、瓷片电容、电解电容及电位器。电池盒需要区分正负,且安装前需要用钳子剪短引脚(留的长度需要插到pcb上刚好露出一小节)。

变压器的安装:变压器选用“EE15(3+3)1300T”安装在板子背面(无贴片元件的一面),用万用表测量引脚间阻值,如下图,按照1、2脚相通,3、4脚相通且5、6脚之间测得有阻值的方向安装变压器。安反升压电路不工作

正面直插元件的安装,示数归0的按键开关尺寸12*12,高度可选用7~9mm。


bnc接口朝外安装在面板上,用附带的螺母紧固,把焊接极耳掰起来,并在中间电极上焊接一段引脚或导线备用。

把两块板子对齐叠到一起,bnc的极耳应插入对应焊盘孔,调整并尽可能使两块板子紧贴,只留直插元件的高度(此时上下两板几乎平行)

确认无误后将bnc接口的极耳焊接到对应的焊盘孔内,再如图把预留的引脚或导线焊接到pcb上

表头的处理及安装
1:表盘的制作
工程内包括一份表盘的文件,可以直接打样PCB,板子厚度推荐选用1.2
也可以将此PCB文件导出为PDF并直接打印,打印时注意在“打印方式”选项中的“页面大小”部分选择“实际大小”

2:表盘刻度的安装
如图,拆开表头上盖后,将固定表盘四角的压片的螺丝拧松,如果选用pcb表盘的话可以将原表盘拆除替换,若使用打印表盘的话需要将新表盘按轮廓裁剪并粘贴到原表盘上层。注意拆装过程中不要损伤到表芯及指针,安装好后检查表针与表盘之间是否会发生摩擦导致运行不顺畅。最后把上盖安装回原位。

3:表头整体安装
刚拆封的表头后面螺丝是这样安装的(两端用了一段跳线短接,防止表针在运输过程中出现大幅度摆动导致损坏,用之前直接拆除)

将表头后面的螺母及垫片全部拆掉,再在每一个螺丝上安装一颗拆下的螺母并旋至最底部。(不加垫片)

将表头安装到面板上,螺丝对准主板上的孔安装到底。最后用螺母及垫片固定表头螺丝至表头没有明显松动。

按照一片垫片加一片螺母安装

表头安装后可用螺丝刀调节表头上白色旋钮使指针停在表盘“0”刻度处
测试
左侧选择开关打到“BAT”位置时为电检,检测电池电压,指针若在表盘“BAT OK”位置之外,需尽快更换电池
左侧选择开关打到“ON”位置时开机,用万用表测量bnc口电压,若电路正常工作,测得电压为几十伏至几百伏(测得值与所用万用表内阻有关);在万用表接触到的同时,主板上蜂鸣器及led会有反应,表头出现摆动(低量程档效果明显)
校准
表盘满偏刻度为30cps,即每秒30计数,输入信号频率为30Hz时*1档满偏,输入信号频率为300Hz时*10档满偏,输入信号频率为3kHz时*100档满偏。
故可以用信号发生器分别产生30Hz、300Hz及3000Hz占空比为1%的信号,并通过如下电路,由bnc连接至主机,通过机内三个电位器对各档位进行校准,使得指针位置稳定后处在满偏处。信号发生器可以选用某宝上的可调pwm发生器,十块钱左右就能解决。


对三个档位进行校准的电位器如下,注意调节时要缓慢,留出让指针稳定的时间,否则容易导致指针偏转幅度过大。

外壳选用尺寸100*68*50的防水盒,原装上盖及防水胶条不使用,直接利用原装螺丝将面板固定在外壳上。
探棒的安装
使用适合盖革管尺寸的pvc管配合相关尺寸的管堵,在一端管堵上打孔并固定bnc座,再用导线将盖革管连接到bnc上,安装时可用泡棉等材料填充缝隙为盖革管减震。这方面可以自由发挥,国产及苏联产大部分工作电压在400V上下的管子都是可以用的,如国产j305,j304,j321(即m4011),j303,j302,j306,j307,j308,j408,苏联的sbm20,si3bg(灵敏度较低不建议)等。
最后,将主机与探棒通过bnc线连接,正常情况下,每隔一段时间就可以听到随机的粒子声(本底辐射),证明盖革计数器正常工作。
切记不要因为追求测试效果从而设法获取不在豁免范围内的放射源!
材料清单及部分购买链接
主机部分:
pcb-主板(厚度1.6)
pcb-面板(厚度1.6,推荐黑色,指定位置加客编)
表盘(pcb或打印)
表头,型号85c5-1,购买于某鱼平台,价格约8元(不包含邮费)。由于是库存老表头,使用前建议先测试好坏。目前存世量不详,用其他50uA的表头在功能上也可以代替,但是由于表头体积差别大,整体结构需要大改
100*68*50防水盒,自带螺丝,链接:点击链接直接打开 或者 淘宝搜索直接打开
>https://m.tb.cn/h.gYHmfVHA0B7Qvm6?tk=UWA1WtT1lQX CZ3456 「透明盖防水盒室内外安防监控电源盒户外接线盒塑料端子密封开关盒」
点击链接直接打开 或者 淘宝搜索直接打开
1节5号 带焊针电池盒 两个,链接:点击链接直接打开 或者 淘宝搜索直接打开
>https://m.tb.cn/h.g1Ls3xKWZFW0Hry?tk=LZhvWtT2QeY CZ0012 「电池盒五5号7号18650带盖锂电池座子免焊接充电串联2节4/8节9V12V」
点击链接直接打开 或者 淘宝搜索直接打开
bnc座,BNC-50KY 合金,附带螺母、垫片及极耳,链接:点击链接直接打开 或者 淘宝搜索直接打开>https://m.tb.cn/h.g1LsJoxCIwdG1Oo?tk=fHuOWtT2gIA MF1643 「全铜BNC座50KY/KWE-JE/KE母座Q9公母头BNC示波器接头视频监控插座」
点击链接直接打开 或者 淘宝搜索直接打开
拨动开关 立式 SS23E08 8脚3档 三档 柄长5MM SS-23E08G5两个,链接:点击链接直接打开 或者 淘宝搜索直接打开>https://m.tb.cn/h.gYHooXMiQfBfLkJ?tk=jhqvWtTdFrZ CA6496 「拨动开关 立式 SS23E08 8脚3档 三档 柄长5MM SS-23E08G5(10个)」
点击链接直接打开 或者 淘宝搜索直接打开
轻触开关 12*12*7贴片4脚 微动按键按钮开关(高度7-9mm均可选取)
3mm LED 红色
3mm LED 黄绿色,6个
高压瓷片电容1kV、1nf(102)
高压瓷片电容1kV、4.7nf(472),两个
电蚊拍变压器,EE15(3+3)1300T,链接:点击链接直接打开 或者 淘宝搜索直接打开>https://m.tb.cn/h.g1VyomqiHLGGU2y?tk=HoTfWtT4SNj CZ0001 「EE19 EE13电蚊拍专用变压器 配件 高频变压器(线圈匝数可定制)」
点击链接直接打开 或者 淘宝搜索直接打开
小型 有源蜂鸣器 3V 3.3V通用 一体0905 直径9*5.5mm 塑封管长声,链接:点击链接直接打开 或者 淘宝搜索直接打开>https://m.tb.cn/h.g1Vzgi5ZLCDz4EH?tk=O9IOWtTUUgJ HU0025 「小型 有源蜂鸣器 3V 3.3V通用 一体0905 直径9*5.5mm 塑封管长声」
点击链接直接打开 或者 淘宝搜索直接打开
电解电容 16V 330uF 体积6.3*12MM 两个
10kΩ可调电阻3296W-103
SOP-14贴片逻辑芯片CD4011四路2输入与非门
sot-23贴片npn三极管s8050两个
sot-23贴片pnp三极管s8550两个
SMA封装贴片二极管uf4007两个
0805贴片电阻220Ω
0805贴片电阻10Ω
0805贴片电阻470Ω两个
0805贴片电阻62kΩ
0805贴片电阻10MΩ两个
0805贴片电阻10kΩ四个
0805贴片电容104(0.1uf)
0805贴片电容472(0.0047uf)
0805贴片电容473(0.047uf)
0805贴片电容474(0.47uf)
探棒部分:
盖革计数管(此工程选用了国产j408计数管)
bnc座(型号及链接同上述)
bnc线(最好是同轴线,不要选耐压太低的)
pvc管(尺寸由盖革管直径及长度确定,为适配j408盖革管,此工程选用外径32mm,长度25cm,厚2mm的白色管)
pvc管管堵(尺寸要和pvc管尺寸对应,此工程选用内径32mm灰色管堵)
泡棉等减震材料
校准用到的材料:
信号发生器
10k电阻
npn高压三极管(如a42)
氖泡
bnc座
有关放射性单位及表盘示数的换算
放射性单位换算
一、国际标准(我国执行此标准)1990年
1、放射性工作人员:20mSv/年(10μSv/时)
2、一般公众人员:1mSv/年(0.52μSv/小时)
注:以上依据国际放射防护委员会(ICRP)的建议和中国放射卫生防护基本标准(GB-4792-84)规定。
二、单位换算等知识:
1uSv/h=100μR/h
1nCkg⁻¹/h=4μR/h
1μR/h=1γ(原核工业找矿习惯用的单位)
放射性活度:
1Ci=3.7×10¹⁰Bq=37GBq
1μCi=3.7×10⁷Bq=37MBq
1μCi=3.7×10⁴Bq=37KBq
1Bq=2.703×10⁻¹¹Ci=27.03pci
照射量:
1R=10³mR=10⁶uR
1R=2.58×10⁴Ckg⁻¹
吸收剂量:
1Gy=10³mGy=10⁶uGy
1Gy=100rad
100μrad=1μGy
剂量当量:
1Sv=10³mSv=10⁶uSv
1Sv=100rem
100μrem=1μSv
表盘示数的换算
可以看到,此盖革计数器使用的单位为cps,与以上出现的所有单位都不同,这是因为这款盖革计数器的探头是可以更换的,而不同探头安装的不同型号计数管对于射线响应的灵敏度不同,从而导致在相同剂量射线的照射下计数往往是不同的,故仅在表盘上做了计数率的标示,而不是其他的剂量率单位。对于示数的换算,可以通过盖革计数管的灵敏度数值进行计算。以我用到的j408盖革计数管为例,j408对钴60放射源的γ射线灵敏度为380cps/μR/s,也就是说当每秒计数率为380时对应钴的放射性剂量为1μR/s,换算成常用单位μSv/h的话就是380cps/μR/s=380cps/0.01μSv/s=380÷(60×60)×100cps/μSv/h=(1/36)*380cps/μSv/h,约等于10.56cps/μSv/h。以本底示数为例,j408的本底示数通常为2.5cps左右,对应剂量率为2.5÷10.56≈0.237μSv/h,实际使用中为计算方便,可将示数的十分之一近似为单位为μSv/h时实时数值。由于同型号盖革管参数上会有细微差别,同时同一支盖革管对不同能量的射线响应不同(最直接的体现就是对同剂量不同种类的放射性元素响应不同),再加上盖革管这种器件本身性能的局限性,数值仅供参考,不能做为准确数据使用。使用不同型号的盖革管灵敏度会有区别,换算关系也需要重新计算。以下是一些常见型号的盖革管对钴60放射源的γ射线灵敏度(单位:cps/μR/s):
j302:20
j304:50
j305:65
j306:300
j408:380
此数值为x,则 (36×指针示数×档位倍数)/x 即为当前剂量率的计算值(单位:μSv/h),为使用方便,可计算并准备一张对照表或直接在表头上对应的标注出所使用的盖革管相应的剂量率。
其他事项
今天懒得写了,哪天心血来潮再补充吧(
设计图
未生成预览图,请在编辑器重新保存一次BOM
暂无BOM
克隆工程工程成员
知识产权声明&复刻说明
本项目为开源硬件项目,其相关的知识产权归创作者所有。创作者在本平台上传该硬件项目仅仅供平台用户用于学习交流及研究,不包括任何商业性使用,请勿用于商业售卖或其他盈利性的用途;如您认为本项目涉嫌侵犯了您的相关权益,请点击上方“侵权投诉”按钮,我们将按照嘉立创《侵权投诉与申诉规则》进行处理。
请在进行项目复刻时自行验证电路的可行性,并自行辨别该项目是否对您适用。您对复刻项目的任何后果负责,无论何种情况,本平台将不对您在复刻项目时,遇到的任何因开源项目电路设计问题所导致的直接、间接等损害负责。


评论