
''嘉立创训练营''-简易示波器-基于STM32H750VBT6
简介
本工程是嘉立创与硬木课堂一起举办的训练营活动(仪器仪表类) 采用硬木课堂STM32H750核心板作为主控,本次原理图设计是基于此核心板设计的拓展板,示波器的屏幕驱动为ST7789
简介:本工程是嘉立创与硬木课堂一起举办的训练营活动(仪器仪表类) 采用硬木课堂STM32H750核心板作为主控,本次原理图设计是基于此核心板设计的拓展板,示波器的屏幕驱动为ST7789开源协议
:GPL 3.0
(未经作者授权,禁止转载)描述
本项目的io分配仅适用于硬木课堂的H750核心板,具体分配情况请看原理图

软件部分的代码在[硬木课堂] AFE03示波器信号源扩展板工程的最后
Theory

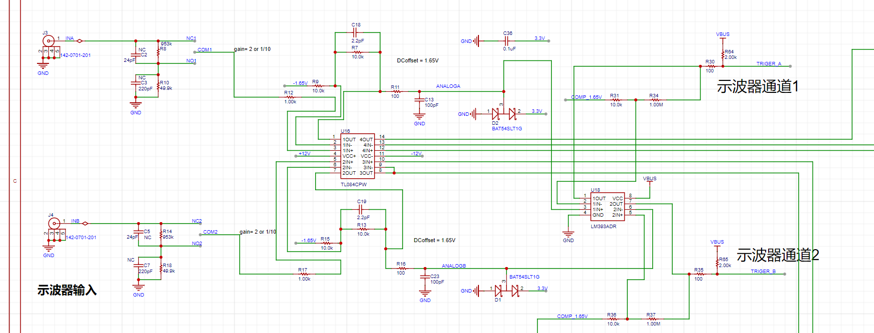
INA、INB:示波器的两个输入端,信号源发出模拟信号与此处连接,这里通过电阻串联分压实现1MΩ的输入阻抗,并产生两个信号供选择,一个输入直通,一个衰减为1/20。
这里硬木课堂的放大器是模拟的,我在原理图中改成了数字形式的,方便大家原理图转pcb时导致一个放大器就是一个芯片,这里是一个TL084CPW中集成了四个放大器。
BAT54SLT1G这里是一个芯片集成了两个二极管,起到了钳位电压的作用。
LM393ADR是内部集成了两个比较器的芯片
不使用的运算放大器单元需要接成射随器,不能悬空(悬空时运放为比较器模式,可能因为电压不稳定变成振荡器)

这里的供电方式采用更为现代的Type-C供电,这里仅连接了GND与VBUS引脚,仅用作供电,有兴趣的可以研究把其他的信号线连起来,这样就可以直接通过Type-C进行信号的传输。

这里的VBUS供电是STM32H750的5V输出给拓展板供电,这里通过MT3608升压输出15V,然后一路引出15V,一路通过二极管转换成-15V,将这些输出接入线性稳压器,分别输出-12V、5V,+12V(注意!!!,这里的三个线性稳压器都不一样,刚开始没有看清,导致三个买成一样的了,花费了大量时间,哎)。

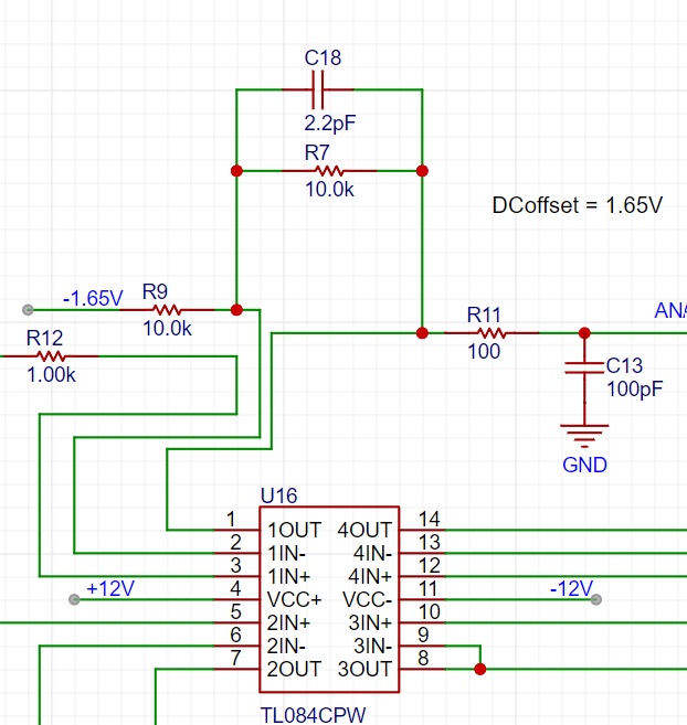
gain:选通开关,选择直通信号或衰减为1/20的信号进入第一级同相放大器,同相放大器完成两个工作,第一是将同相端输入信号放大两倍,二是将放大后的信号平移1.65V,计算公式为Vo = 1.65 + 2*Vi。因此,对应电路整体增益为2倍或1/10倍。

分压网络,用于输出小信号时利用模拟电路分压来获得好的效果。

模拟输入通道计算:
本节需要大家对运算放大器有一定的基础知识。
首先,我们要认识到当STM32H750的VREF用3.3V供电时,STM32的ADC输入范围为0-3.3V,而我们的输入信号最大是±15V,所以我们需要解决大信号输入不能饱和的问题,让我们来解个方程:
15*a+b = 3.3
-15*a+b = 0
得到a=0.11,b=1.65
也就是说我们需要将输入信号至少衰减到0.11倍(约衰减为1/9),再加上1.65V直流,就能满足ADC的满量程输入。于是我们使用下面的运算放大器电路,电阻网络完成1/20衰减,运算放大器实现x2倍放大器和1.65V电压平移,从而实现了0.1INB+1.65V;
我们可以使用叠加定理来分析这个电路,首先分析输入信号INB对输出Vo的贡献时,将电路中另一路电压源-1.65V接地,这样输入信号经过R14和R18后被分压到1/20,接着被同相放大器电路放大2倍,输入信号的整体增益就是1/10;而分析-1.65V对输出的贡献时,将输入信号AIN接地,-1.65V的放大倍数是-1倍。于是得到输出Vo = -1.65V * (-1) + AIN/10 = 1.65V + AIN/10。

屏幕用ST7789驱动的,在拓展版上焊接bnb接口连接(方便),这里给大家说一下问题处理的办法,刚开始焊接好拓展板,连屏幕都不亮,不亮的原因,肯定要找供电的那条线,用万用表测短路,发现距离bnb接口最近的那条3.3V供电的线未导通,所以我当时采用飞线,连上供电后,屏幕成功点亮。反正这里面经历了太多的问题,真的只有亲自动手做了才知道。
工具
1、烙铁(这是最基本的工具)
2、万用表(用来测电压、电流、电阻、短路用)
3、焊锡丝(一定要买0.6mm的,0.8mm的真的是熔点有亿~~点~~高)
有条件的可以直接上吹焊枪和焊膏,这两个是绝配,焊0603和引脚多的元件绰绰有余。
当然,示波器也是需要的,可以去实验室和学校相关的科技协会里找找,一般都会有。
最后测试的时候,可以弄一个信号发生器,用自己做的示波器和专业的示波器一起测,看波形的偏差。
最后,再容我说句话,什么时候有电源类的训练营啊
设计图
未生成预览图,请在编辑器重新保存一次BOM
暂无BOM
克隆工程工程成员
知识产权声明&复刻说明
本项目为开源硬件项目,其相关的知识产权归创作者所有。创作者在本平台上传该硬件项目仅供平台用户用于学习交流及研究,不包括任何商业性使用,请勿用于商业售卖或其他盈利性的用途;如您认为本项目涉嫌侵犯了您的相关权益,请点击上方“侵权投诉”按钮,我们将按照嘉立创《侵权投诉与申诉规则》进行处理。
请在进行项目复刻时自行验证电路的可行性,并自行辨别该项目是否对您适用。您对复刻项目的任何后果负责,无论何种情况,本平台将不对您在复刻项目时,遇到的任何因开源项目电路设计问题所导致的直接、间接等损害负责。


评论