
#训练营#使用GD32核心板制作简易数字示波器
简介
使用GD32单片机制作一个简易的数字示波器!!而且价格便宜,自己制作,成本在70元以内,涉及的知识比较基础,小白也可以很快入门,如果你也想全款拿下一个属于自己是示波器,那就赶快开始吧!!
简介:使用GD32单片机制作一个简易的数字示波器!!而且价格便宜,自己制作,成本在70元以内,涉及的知识比较基础,小白也可以很快入门,如果你也想全款拿下一个属于自己是示波器,那就赶快开始吧!!开源协议
:GPL 3.0
(未经作者授权,禁止转载)描述
使用GD32E230C8T6开发板制作一个简易示波器
要求在屏幕上显示信号源的幅度,频率,输出状态。
能够输入交流和直流信号,可以使用单片机输出一个PWM信号,频率可调,输入电压的范围大,对较高电压信号也可以测量。
题目分析
因为要对较高电压信号进行处理,所以在信号处理部分可以对信号进行一个幅度衰减处理;
因为要能够处理交流信号和直流信号,所以在模拟信号处理部分可以将信号分两路传输,一条支路直接用连接,另一条使用一个电容阻隔直流信号,从而作为交流信号的输入端,可以通过一个开关进行模式转换。
总体设计框图
原理图设计说明
交直流耦合:
这里箭头指示的电容起滤除直流信号的作用,那么这个电容的值如何选取呢?理想状态下这个电容应该是越大越好,但是由于不同容值的自谐振频率不同,低于自谐振频率时电容呈现容性状态,高于该频率时存在感性状态。电容越大,其自谐振频率越低,简单来说就是大电容通低频小电容通高频。当瓷片电容为0.1uF(100nF)时,其自谐振频率为4Mhz,一般要求电容的截止频率fc=1/5*fo,其中fo为电路中工作频率。由此可知在该项目中100nF是足够应用的,但如果输入信号频率更高就应该选择更小的电容。

信号经过交直流耦合选择电路后由开关sW3选择两个通道,开关2和3接到一起时,输入信号直接流入后级的电压跟随器电路;当开关2和1接到一起时,输入信号经过R7、R11、R14三个电阳构成的电阻分压网络后将信号衰减到了1/50倍。当输入信号幅值较小时,可优先选择低压档位,如果测量时不确定输入信号幅值可先用高压档位测量后如满足低压范围内,可用低压档位测量以得到更为精准的测量结果,同时保护电路。

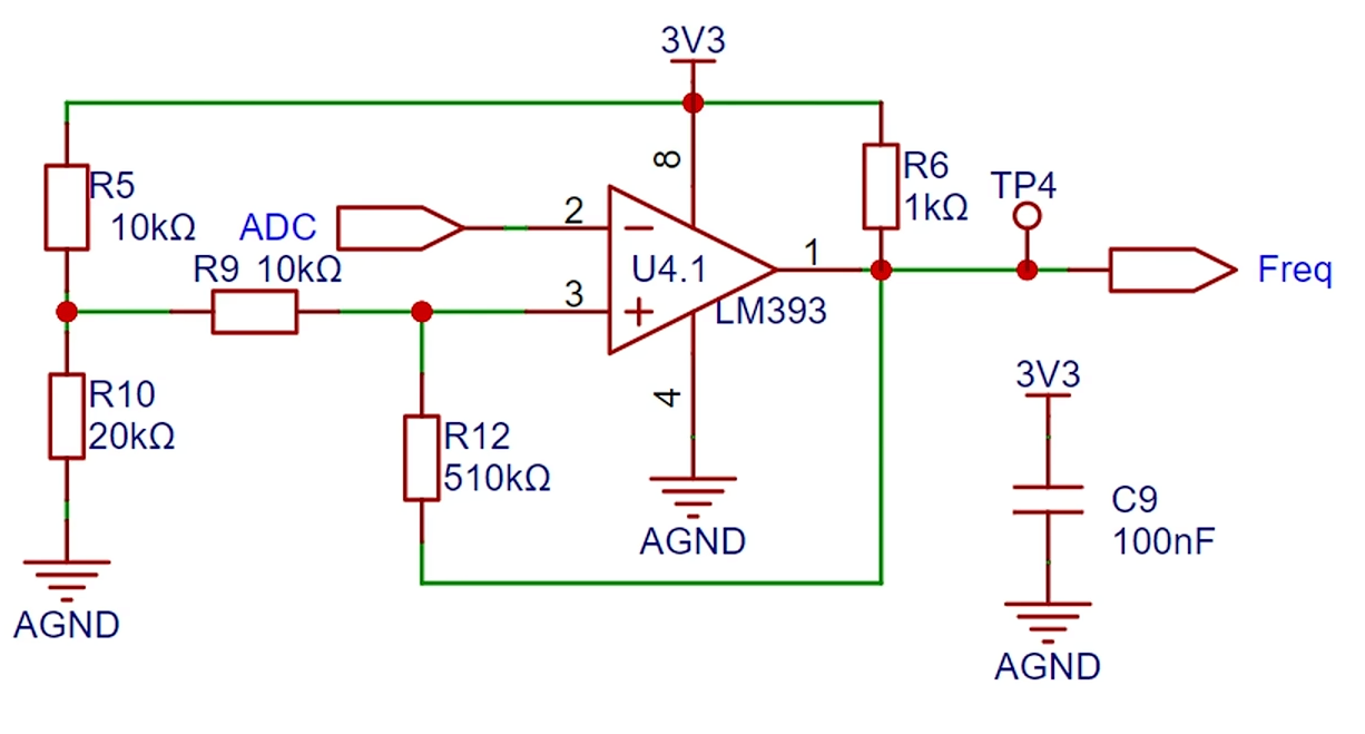
为了实现频率检测的功能,将ADC输入信号通过一个滞回比较器对输入信号进行比较,实现频率的测量功能。滞回比较器是属于电压比较器中的一种,常规的电压比较器是一个单限比较器,电路中只有一个阈值电压,但在输入电压在阈值附近有微小变化时都会引起输出电压的越变。为了增强电路的抗干扰能力,在单限比较器的基础上引入了正反馈,保障了在一定范围内信号的稳定性。通过滞回比较器电路后输出一个方波信号,使用单片机的定时器捕获功能计算出输入波形的周期大小。
注意事项:
此处阈值比较器运放正向输入信号为固定电平,若使用带有DAC输出的单片机,可自由配置该点电位大小,从而改变阈值电压,实现对触发模式的设置。
USB电源输入:

该项目使用GD32最小系统板为核心,板载了5V转3.3V降压电路,所以在设计扩展板时只需要设计个5v电源输入电路即可,这里选用了主流的Tpe-c为输入接口,且该接口只有两根线,插件封装,方便新手焊接学习,但需要注意的是这个Type-c接口仅用于供电,不能传输数据,如果需要使用传输数据,可以使用核心板上的Type-C接口。sW1为电源总开关、C1为输入滤波电容,R1是LED1的限流电阻。
负压产生电路:

除了电源输入电路为,为保障运算放大器对于负电压的测量性能,使用了XD7660负压产生电路得到个负电压,该芯片外围电路简单,只需要两个电容和一个二极管即可工作,理论上输入电压为+5V,也可以输出一个-5v的电压,由于芯片内部存在一定压降及转换效率,实际测量负电压为-4.3V左右,也能满足运算放大器的要求。
单片机:

该项目使用了由立创开发板团队推出的GD32最小系统板为主控,这款开发板是由立创开发板团队联合兆易创新推出的一款全国产的开发板,板载CH340下载芯片,只需要一根数据线就可以对板子进行烧录与串口调试,同时兼容STM32最小系统板的尺寸与引脚配置,可以直接进行替换。
PCB设计说明
我这次画的板框比较小,元件比较紧凑,其中有一些地方要进行说明。

这是一个接口,要朝外摆放。

因为这个屏幕下面还有比较大的空间,所以可以在下面放置一些元器件,但是注意不要挡住图中箭头指示的定位孔。

为了避免产生不必要的辐射干扰,所以在这里我选择使用90度圆弧走线。

因为电源线的电流比较大,所以要把电源走线设置的比较粗,这里我使用20mile。

我在整个板子上都多打了一些过孔,主要是为了提升顶层和底层的GND或AGND的连接,同时减小回流路径。
软件说明
代码比较复杂,官方有相应的文档,这里提供一个相应的下载地址,里面有相应的教程,并且有串口助手程序,烧录的程序
资料地址:https://gitee.com/chen11232/GD32E230-Oscilloscope
实物展示说明

有需求的话,还可以打印3D外壳,但是由于时间不允许,所以我没有画3D外壳,如果之后我有时间打印了3D外壳,我会补充上3D外壳的展示。
注意事项
在最后焊接的时候注意不要虚焊,在焊接的时候,发现有一些插件孔的阻焊层比较小,在画板子的时候可以修改,而且我的板子框比较小,器件比较紧凑,在焊接的时候容易影响到附近的孔,所以我建议可以适当的增大板框。
一款性能好示波器的设计非常复杂,在这里只是做一个简单的模仿,实际精度不高。
设计图
未生成预览图,请在编辑器重新保存一次BOM
暂无BOM
克隆工程知识产权声明&复刻说明
本项目为开源硬件项目,其相关的知识产权归创作者所有。创作者在本平台上传该硬件项目仅供平台用户用于学习交流及研究,不包括任何商业性使用,请勿用于商业售卖或其他盈利性的用途;如您认为本项目涉嫌侵犯了您的相关权益,请点击上方“侵权投诉”按钮,我们将按照嘉立创《侵权投诉与申诉规则》进行处理。
请在进行项目复刻时自行验证电路的可行性,并自行辨别该项目是否对您适用。您对复刻项目的任何后果负责,无论何种情况,本平台将不对您在复刻项目时,遇到的任何因开源项目电路设计问题所导致的直接、间接等损害负责。


评论