
#训练营#简易数字示波器_6739809A
简介
简易数字示波器,利用立创GD32E230C8T6开发板,实现一款简易的数字示波器,实现基本的波形,峰值,频率等的测量功能,让我们在有限空间与条件上就可实现波形测量,便捷广大电子设计爱好者。
简介:简易数字示波器,利用立创GD32E230C8T6开发板,实现一款简易的数字示波器,实现基本的波形,峰值,频率等的测量功能,让我们在有限空间与条件上就可实现波形测量,便捷广大电子设计爱好者。开源协议
:GPL 3.0
(未经作者授权,禁止转载)描述
由于该项目为示波器入门项目,在电路设计上选择了一些核心电路,帮助初学者更好的了解示波器的原理和设计方法,主要包括了以下电路:
(1)模拟前端处理电路:负责将输入的检测模拟信号进行处理后给单片机进行识别,具体电路包括了交直流耦合选择电路、电压衰减电路、信号处理电路以及频率检测电路,是整个电路的核心。
(2)电源电路:负责给运放提供正负电源以及系统供电,是保障电路正常运行的基础;
(3)单片机电路:给系统提供控制核心,负责对输入信号的采集与处理输出工作;
(4)人机交互电路:用于控制示波器功能,包括按键、旋钮、LED灯、显示屏以及其它输入输出接口,为示波器功能的开发提供基础。

(1)交直流耦合切换电路
信号类型可以分为直流信号和交流信号,现实中的信号往往都是都不是理想波形。比如直流电源信号应该是一条水平的直流信号,但都会存在电源纹波(交流信号);在采集交流信号时也可能混入直流信号对波形的峰峰值造成影响。为了保障对输入交流信号的准确测量,利用电容通交隔直的特性,将电容串联到电路中就可以过滤到信号中的直流分量,这就是交流耦合的概念。而直流耦合就是不对输入信号做任何处理。
举个例子:一个电压为1V的直流电平上叠加了一个1Vpp的正弦波信号,如果使用直流耦合模式,测试看到的是一个向上抬升1V的正弦波信号,但如果使用交流耦合模式,直流信号被滤除,则输出正弦波基准电压为0V。
电路中通过一个拨动开关SW2对输入交直流耦合信号进行切换,当开关2与1接到一起时为直流耦合,当开关2接到3时为交流耦合。那么问题来了,这里的电容该如何取值呢?是不是任意一个电容都行?




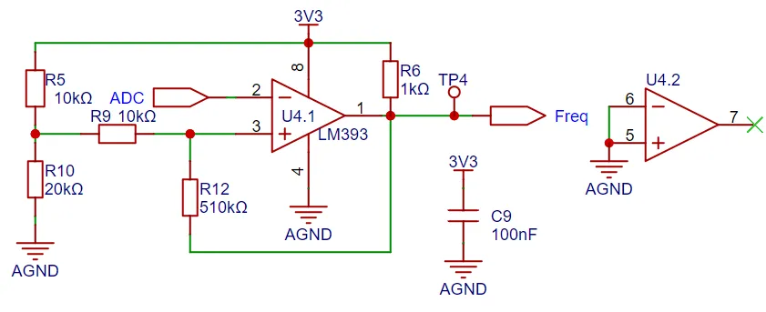
(4)比较器测频电路
为了实现频率检测的功能,将ADC输入信号通过一个滞回比较器对输入信号进行比较,实现频率的测量功能。滞回比较器是属于电压比较器中的一种,常规的电压比较器是一个单限比较器,电路中只有一个阈值电压,但在输入电压在阈值附近有微小变化时都会引起输出电压的越变。为了增强电路的抗干扰能力,在单限比较器的基础上引入了正反馈,保障了在一定范围内信号的稳定性。通过滞回比较器电路后输出一个方波信号,使用单片机的定时器捕获功能计算出输入波形的周期大小。

1.1.2 电源控制电路
该项目使用GD32最小系统板为核心,板载了5V转3.3V降压电路,所以在设计扩展板时只需要设计一个5V电源输入电路即可,这里选用了主流的Type-C为输入接口 ,且该接口只有两根线,插件封装,方便新手焊接学习,但需要注意的是这个Type-C接口仅用于供电,不能传输数据,如果需要使用传输数据,可以使用核心板上的Type-C接口。SW1为电源总开关、C1为输入滤波电容,R1是LED1的限流电阻。


除了电源输入电路为,为保障运算放大器对于负电压的测量性能,使用了XD7660负压产生电路得到一个 负电压,该芯片外围电路简单,只需要两个电容和一个二极管即可工作,理论上输入电压为+5V,也可以输出一个-5V的电压,由于芯片内部存在一定压降及转换效率,实际测量负电压为-4.3V左右,也能满足运算放大器的要求。

1.1.3 单片机电路
该项目使用了由立创开发板团队推出的GD32最小系统板为主控,这款开发板是由立创开发板团队联合兆易创新推出的一款全国产的开发板,板载CH340下载芯片,只需要一根数据线就可以对板子进行烧录与串口调试,同时兼容STM32最小系统板的尺寸与引脚配置,可以直接进行替换。
在配置核心板引脚与单片机功能时需结合引脚特性,比如SPI液晶屏驱动需要连接到对应的SPI引脚,ADC检测需要接到到ADC功能的引脚上,这里的引脚配置不唯一,可重新配置其他的方案,以数据手册中的引脚功能说明为准。
1.1.4 人机交互电路
(1)液晶屏显示电路
1.8 TFT 是一款彩色显示屏,具有 128 x 160 个彩色像素,使用四线SPI通信方式与单片机进行连接,一共有八根引脚,模块引脚说明及与单片机连接情况如下所示:
(2)旋转编码器电路
旋转编码器属于一种特殊的按键,该项目使用的EC11旋转编码器有五个引脚,其中DE两个引脚类似于普通按键引脚,按下导通,松手断开,其余ABC三个引脚用于检测旋钮的转动方向,C脚为公共端,直接接地就行。
在旋转编码器时,A和B两个信号引脚存在相位差,也就是有一个引脚信号变化后另一个引脚信号再跟着变化,即两个引脚不同时变化,通过检测哪个引脚先变就能判断是正转还是反转功能。
(3)LED灯指示电路
LED指示电路设计比较简答,采用低电平驱动的方式,当单片机引脚输出为低电平时,LED两端存在电势差,LED点亮;当单片机引脚输出为高电平时,LED灯熄灭。

(4)按键输入检测电路
除了旋转编码器外,该项目还使用了三个独立按键对系统进行控制,三个按键一侧直接接地,另一侧连接到单片机引脚,当单片机引脚检测到按键按下时,单片机引脚直接接到GND接地,单片机收到该引脚接地信号的反馈后再去实现对应的功能,为节约硬件成本,可以在软件设计时引入消抖功能,避免机械按键抖动时的误触发。

(5)其他电路
除了示波器检测功能外,单独引出了一个PWM信号用于模拟一个简易的函数发生器功能,可以通过改变输出PWM的频率和占空比输出一个简易方波信号输出。
设计图
未生成预览图,请在编辑器重新保存一次BOM
暂无BOM
克隆工程工程成员
知识产权声明&复刻说明
本项目为开源硬件项目,其相关的知识产权归创作者所有。创作者在本平台上传该硬件项目仅供平台用户用于学习交流及研究,不包括任何商业性使用,请勿用于商业售卖或其他盈利性的用途;如您认为本项目涉嫌侵犯了您的相关权益,请点击上方“侵权投诉”按钮,我们将按照嘉立创《侵权投诉与申诉规则》进行处理。
请在进行项目复刻时自行验证电路的可行性,并自行辨别该项目是否对您适用。您对复刻项目的任何后果负责,无论何种情况,本平台将不对您在复刻项目时,遇到的任何因开源项目电路设计问题所导致的直接、间接等损害负责。


评论