
#训练营#基于GD32E230的数字简易示波器
简介
一个适合0基础同学的开源小项目--基于GD32/STM32的数字简易示波器。 本项目基于GD32/STM32,从原理图,到Layout,再到代码实现,立创EDA都提供了完整的资料和教学视频以及答疑群。
简介:一个适合0基础同学的开源小项目--基于GD32/STM32的数字简易示波器。 本项目基于GD32/STM32,从原理图,到Layout,再到代码实现,立创EDA都提供了完整的资料和教学视频以及答疑群。开源协议
:GPL 3.0
(未经作者授权,禁止转载)描述
一个适合0基础同学的开源小项目--基于GD32/STM32的数字简易示波器。
本项目基于GD32/STM32,从原理图,到Layout,再到代码实现,立创EDA都提供了完整的资料和教学视频以及答疑群。
虽然官放已经有了很完整的教学,但是我有一些自己的理解,如下:
*原理图与官方文档略有不同,个人能力有限可能有不正确的观点欢迎指正,虚心学习。
一、原理图部分
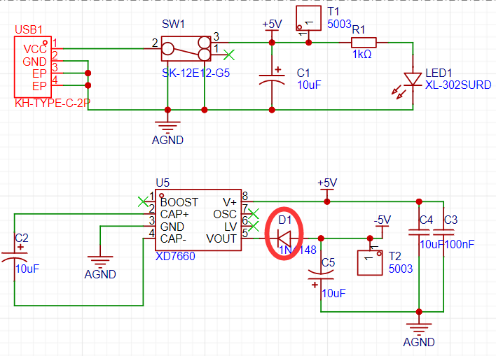
1.电源部分
采用C口给整个系统供电,C口进来是5V通过一个DCDC电源芯片产生一个-5V的电压。实测只有-4.2V左右。
我认为是这个二极管D1的缘故,压降0.8V导致实际输出只有-4.2V。好处是外为电路及其简单,只需要一个二极管D1和一个电容C5(C5很容易看错接反),缺点是实际输出达不到-5V。但是对这里的实际应用没有影响。
建议可以使用其他DCDC降压芯片+电感+Feedback电阻实现。

2.外设部分
按键按下PB13/14/15拉的,可以被MCU读取。PC14/15拉低时LED灯被点亮。

LCD屏幕采用IIC通信,3.3V供电。编码器通过PB3/4/9三个引脚识别正转反转,按下的操作。

3.MCU部分
这部分可以根据官方的PDF选择引脚,也可以根据自己的个人爱好选择。但是我们是0基础的同学,所以原封不动参照官方的PDF,等我翅膀硬了再自己自由配置。

4.信号处理部分
RF1是信号输入端,SW2切换AC/DC耦合,简单来说:①直流耦合DC Couping就是直通,交流直流一起过,并不是去掉了交流分量。②交流耦合AC Couping就是通过隔直电容耦合,去掉了直流分量。
SW3前利用电阻分压(最好使用高精度的电阻)实现1/50信号衰减。SW3开关在2与3引脚之间输入幅值理论为-1.6V~+16V,在2与1引脚之间输入幅值理论为-80V~+180V。
我认为这里衰减50倍是没有必要的,对于我们0基础的同学,大概率是不会去测试-80V~180V电压的信号的,这个使用场景比较少,而且比较危险(对人危险,对示波器也危险)。
建议改可以到衰减10倍,即(R4+R5)/R6=9,取值都是KOhm级。
U12.1/U12.2很多同学在这里会觉得很疑惑就是为什么U12后面会有.1/.2。这里U12这个IC分成了两个部分(分别是.1和.2)画出来的,便于我们画原理图和理解电路。如果是四路的运放也会有画成4部分的,即U.1/U.2/U.3/U.4。
这里U12.1输出与输入信号大小一致,这是电压跟随器的特点。U12.2输出与U12.1信号相位相反的信号,幅度有衰减,与输入信号相位相反;U11.1输出与ADC比较后的方波信号。


二、Layout部分
我把信号输入处理部分放在了左边,电源放置在了右边。数字地主要放置在右上角,模拟地主要放置在左上角。


三、软件与实测部分
软件部分我完整看完了官方在B站上传的教学视频,并一对一实际写和烧录试了。但是,学完也不足以支撑我自己敲出示波器的代码,于是下载了官方源码直接烧录。
实际测试了2Hz-10KHzPWM都是没有问题的(其他频段没有测),另外还测了1KHz和10KHz的信号(信号幅度为1VRMS,DC偏置1V)。


设计图
未生成预览图,请在编辑器重新保存一次BOM
暂无BOM
克隆工程

评论