
PAM8406驱动小米10s扬声器做一个USB蓝牙音响
简介
听说小米10s扬声器音质不错,于是就在某鱼上掏了一对扬声器用它来做了一个USB蓝牙音响,个人感觉音质还不错,音量也足够,成本也低。本项目还可以改成带电池版的,由于容量大且小的锂电池比较贵,就不改了。
简介:听说小米10s扬声器音质不错,于是就在某鱼上掏了一对扬声器用它来做了一个USB蓝牙音响,个人感觉音质还不错,音量也足够,成本也低。本项目还可以改成带电池版的,由于容量大且小的锂电池比较贵,就不改了。开源协议
:GPL 3.0
(未经作者授权,禁止转载)描述
最近刷视频看到别人说小米10s的扬声器是“地表最强”手机扬声器,于是就就行拿它做一个小型的蓝牙音响,直接用USB供电,听起来音质还可以,音量也足够大,跟那些小型音箱可以比一比,不愧是“地表最强”扬声器,要注意一下上电默认最大音量,大家有兴趣可以改成带电池的版本,由于电池比较贵,我就不改了。本项目主打一个低成本,大家有兴趣的话可以去DIY玩玩。演示效果视频在文末。



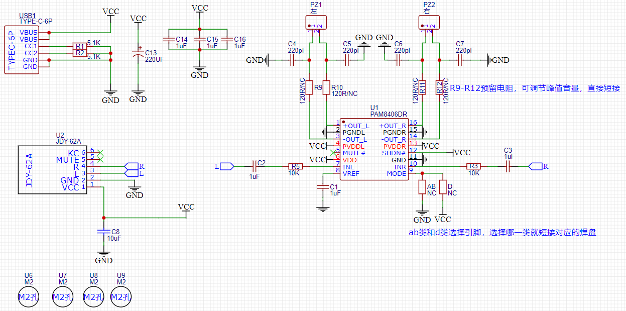
本项目用的PAM8406是5W双声道立体声功放芯片,工作模式可在D类和AB类之间选择,目前视频里用的是D类。
本项目蓝牙用的是JDY-62A双声道立体声蓝牙模块,某宝只要五块多。

“地表最强”小米10S扬声器:

如果要裁剪,注意不要剪到音腔。
原理图:

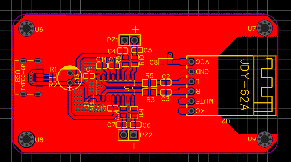
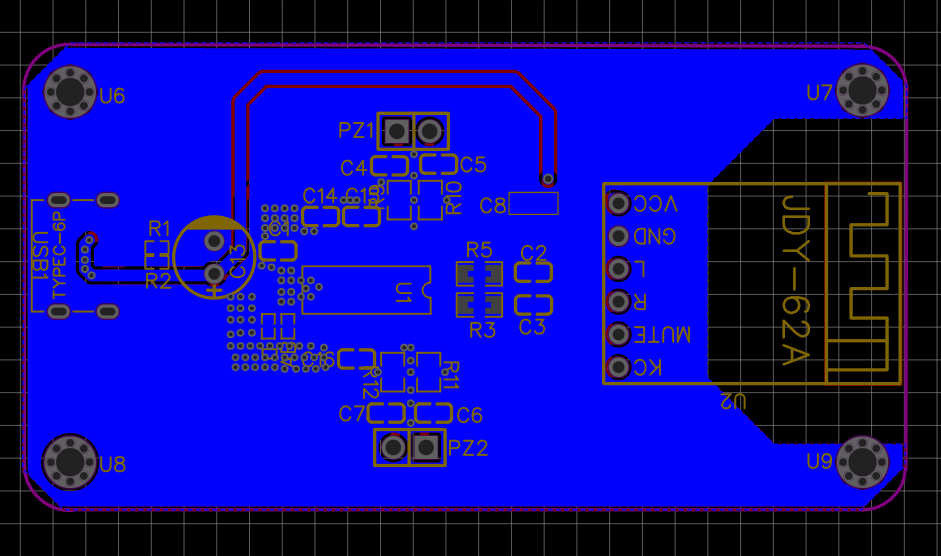
PCB:


上盖板:

设计图
未生成预览图,请在编辑器重新保存一次BOM
暂无BOM
克隆工程工程成员
知识产权声明&复刻说明
本项目为开源硬件项目,其相关的知识产权归创作者所有。创作者在本平台上传该硬件项目仅供平台用户用于学习交流及研究,不包括任何商业性使用,请勿用于商业售卖或其他盈利性的用途;如您认为本项目涉嫌侵犯了您的相关权益,请点击上方“侵权投诉”按钮,我们将按照嘉立创《侵权投诉与申诉规则》进行处理。
请在进行项目复刻时自行验证电路的可行性,并自行辨别该项目是否对您适用。您对复刻项目的任何后果负责,无论何种情况,本平台将不对您在复刻项目时,遇到的任何因开源项目电路设计问题所导致的直接、间接等损害负责。


评论